Go to JCI Insight
  • About
  • Editors
  • Consulting Editors
  • For authors
  • Publication ethics
  • Publication alerts by email
  • Advertising
  • Job board
  • Contact
  • Clinical Research and Public Health
  • Current issue
  • Past issues
  • By specialty
    • COVID-19
    • Cardiology
    • Gastroenterology
    • Immunology
    • Metabolism
    • Nephrology
    • Neuroscience
    • Oncology
    • Pulmonology
    • Vascular biology
    • All ...
  • Videos
    • ASCI Milestone Awards
    • Video Abstracts
    • Conversations with Giants in Medicine
  • Reviews
    • View all reviews ...
    • Clinical innovation and scientific progress in GLP-1 medicine (Nov 2025)
    • Pancreatic Cancer (Jul 2025)
    • Complement Biology and Therapeutics (May 2025)
    • Evolving insights into MASLD and MASH pathogenesis and treatment (Apr 2025)
    • Microbiome in Health and Disease (Feb 2025)
    • Substance Use Disorders (Oct 2024)
    • Clonal Hematopoiesis (Oct 2024)
    • View all review series ...
  • Viewpoint
  • Collections
    • In-Press Preview
    • Clinical Research and Public Health
    • Research Letters
    • Letters to the Editor
    • Editorials
    • Commentaries
    • Editor's notes
    • Reviews
    • Viewpoints
    • 100th anniversary
    • Top read articles

  • Current issue
  • Past issues
  • Specialties
  • Reviews
  • Review series
  • ASCI Milestone Awards
  • Video Abstracts
  • Conversations with Giants in Medicine
  • In-Press Preview
  • Clinical Research and Public Health
  • Research Letters
  • Letters to the Editor
  • Editorials
  • Commentaries
  • Editor's notes
  • Reviews
  • Viewpoints
  • 100th anniversary
  • Top read articles
  • About
  • Editors
  • Consulting Editors
  • For authors
  • Publication ethics
  • Publication alerts by email
  • Advertising
  • Job board
  • Contact
A midbrain–cortical circuit mediated by a claustrum neuronal ensemble orchestrates drug-paired context memory processing
Ziheng Zhao, Yuhong He, Yang Liu, Quying Feng, Hee Young Kim, Yu Fan, Xiaowei Guan
Ziheng Zhao, Yuhong He, Yang Liu, Quying Feng, Hee Young Kim, Yu Fan, Xiaowei Guan
View: Text | PDF
Research Article Neuroscience Public Health

A midbrain–cortical circuit mediated by a claustrum neuronal ensemble orchestrates drug-paired context memory processing

  • Text
  • PDF
Abstract

Drug-associated environmental cues can trigger drug-seeking behavior and precipitate relapse. In this study, we determined that the claustrum (CL) connects the ventral tegmental area (VTA) with the medial prefrontal cortex (mPFC), forming the VTA–CL–mPFC circuit. Using a methamphetamine (METH) conditioned place preference (CPP) model in male mice, we found that manipulating the VTA–CL–mPFC circuit or CL neuronal ensemble receiving projections from VTA and projecting to mPFC (VTA–CL–mPFC) could disrupt the retrieval of METH-paired context memory, resulting in the blockage of the acquisition of METH CPP in male mice. During the process, dopamine release and dopamine 1-like receptor–mediated activation of CL neurons were required for the retrieval of METH-induced reward memory in male mice. These findings reveal a midbrain–cortical circuit orchestrated by CL neurons that plays an essential role in the retrieval of drug-paired environmental cue memory.

Authors

Ziheng Zhao, Yuhong He, Yang Liu, Quying Feng, Hee Young Kim, Yu Fan, Xiaowei Guan

×

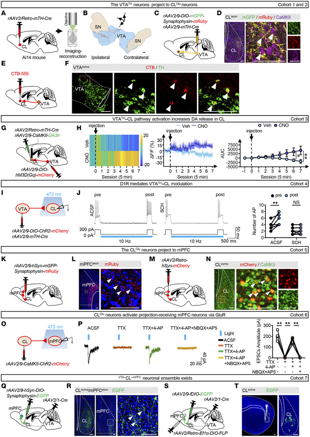
Figure 1

The VTATH–CLGlu–mPFC circuit and the VTA–CL–mPFC neuronal ensemble.

Options: View larger image (or click on image) Download as PowerPoint
The VTATH–CLGlu–mPFC circuit and the VTA–CL–mPFC neuronal ensemble.
(A) ...
(A) Schematic of viral transfection. (B) Representative image of tdTomato+ neurons in VTA. (C) Schematic of viral transfection. (D) Representative images of mGFP+mRuby+ axon terminals around CLGlu neurons. (E) Schematic of viral transfection. (F) Representative images of CTB-555+TH+ neurons in VTA. (G) Schematic of viral transfection. (H) Heatmap of DA3h fluorescence (left), quantification (middle), and AUC (right) of ΔF/F in CL. n = 4 mice/group. (I) Schematic of viral transfection. (J) Example traces and quantification of the number of APs. n = 6 cells from 6 mice/group. (K) Schematic of viral transfection. (L) Representative images of mRuby+ axon terminals in mPFC. (M) Schematic of viral transfection. (N) Representative images of CaMKII+mCherry+ neurons in CL. (O) Schematic of viral transfection. (P) Example traces and quantification of the amplitude of EPSCs. n = 5 cells from 6 mice/group. (Q) Schematic of viral transfection. (R) Representative images of EGFP+ neurons in CL and EGFP+ axon terminals in mPFC. (S) Schematic of viral transfection. (T) Representative images of EGFP+ neurons in CL. NS, P > 0.05, *P < 0.05, **P < 0.01. Two-way ANOVA with Šidák’s multiple-comparison test (H and J); 2-tailed paired t test (P). Scale bars: 100 μm (B, D, F, L, N, R, and T).

Copyright © 2026 American Society for Clinical Investigation
ISSN: 0021-9738 (print), 1558-8238 (online)

Sign up for email alerts