Go to JCI Insight
  • About
  • Editors
  • Consulting Editors
  • For authors
  • Publication ethics
  • Publication alerts by email
  • Advertising
  • Job board
  • Contact
  • Clinical Research and Public Health
  • Current issue
  • Past issues
  • By specialty
    • COVID-19
    • Cardiology
    • Gastroenterology
    • Immunology
    • Metabolism
    • Nephrology
    • Neuroscience
    • Oncology
    • Pulmonology
    • Vascular biology
    • All ...
  • Videos
    • ASCI Milestone Awards
    • Video Abstracts
    • Conversations with Giants in Medicine
  • Reviews
    • View all reviews ...
    • Clinical innovation and scientific progress in GLP-1 medicine (Nov 2025)
    • Pancreatic Cancer (Jul 2025)
    • Complement Biology and Therapeutics (May 2025)
    • Evolving insights into MASLD and MASH pathogenesis and treatment (Apr 2025)
    • Microbiome in Health and Disease (Feb 2025)
    • Substance Use Disorders (Oct 2024)
    • Clonal Hematopoiesis (Oct 2024)
    • View all review series ...
  • Viewpoint
  • Collections
    • In-Press Preview
    • Clinical Research and Public Health
    • Research Letters
    • Letters to the Editor
    • Editorials
    • Commentaries
    • Editor's notes
    • Reviews
    • Viewpoints
    • 100th anniversary
    • Top read articles

  • Current issue
  • Past issues
  • Specialties
  • Reviews
  • Review series
  • ASCI Milestone Awards
  • Video Abstracts
  • Conversations with Giants in Medicine
  • In-Press Preview
  • Clinical Research and Public Health
  • Research Letters
  • Letters to the Editor
  • Editorials
  • Commentaries
  • Editor's notes
  • Reviews
  • Viewpoints
  • 100th anniversary
  • Top read articles
  • About
  • Editors
  • Consulting Editors
  • For authors
  • Publication ethics
  • Publication alerts by email
  • Advertising
  • Job board
  • Contact
REVERBa couples the circadian clock to hepatic glucocorticoid action
Giorgio Caratti, Mudassar Iqbal, Louise Hunter, Donghwan Kim, Ping Wang, Ryan M. Vonslow, Nicola Begley, Abigail J. Tetley, Joanna L. Woodburn, Marie Pariollaud, Robert Maidstone, Ian J. Donaldson, Zhenguang Zhang, Louise M. Ince, Gareth Kitchen, Matthew Baxter, Toryn M. Poolman, Dion A. Daniels, David R. Stirling, Chad Brocker, Frank Gonzalez, Andrew S.I. Loudon, David A. Bechtold, Magnus Rattray, Laura C. Matthews, David W. Ray
Giorgio Caratti, Mudassar Iqbal, Louise Hunter, Donghwan Kim, Ping Wang, Ryan M. Vonslow, Nicola Begley, Abigail J. Tetley, Joanna L. Woodburn, Marie Pariollaud, Robert Maidstone, Ian J. Donaldson, Zhenguang Zhang, Louise M. Ince, Gareth Kitchen, Matthew Baxter, Toryn M. Poolman, Dion A. Daniels, David R. Stirling, Chad Brocker, Frank Gonzalez, Andrew S.I. Loudon, David A. Bechtold, Magnus Rattray, Laura C. Matthews, David W. Ray
View: Text | PDF
Research Article Endocrinology Metabolism

REVERBa couples the circadian clock to hepatic glucocorticoid action

  • Text
  • PDF
Abstract

The glucocorticoid receptor (GR) is a major drug target in inflammatory disease. However, chronic glucocorticoid (GC) treatment leads to disordered energy metabolism, including increased weight gain, adiposity, and hepatosteatosis — all programs modulated by the circadian clock. We demonstrated that while antiinflammatory GC actions were maintained irrespective of dosing time, the liver was significantly more GC sensitive during the day. Temporal segregation of GC action was underpinned by a physical interaction of GR with the circadian transcription factor REVERBa and co-binding with liver-specific hepatocyte nuclear transcription factors (HNFs) on chromatin. REVERBa promoted efficient GR recruitment to chromatin during the day, acting in part by maintaining histone acetylation, with REVERBa-dependent GC responses providing segregation of carbohydrate and lipid metabolism. Importantly, deletion of Reverba inverted circadian liver GC sensitivity and protected mice from hepatosteatosis induced by chronic GC administration. Our results reveal a mechanism by which the circadian clock acts through REVERBa in liver on elements bound by HNF4A/HNF6 to direct GR action on energy metabolism.

Authors

Giorgio Caratti, Mudassar Iqbal, Louise Hunter, Donghwan Kim, Ping Wang, Ryan M. Vonslow, Nicola Begley, Abigail J. Tetley, Joanna L. Woodburn, Marie Pariollaud, Robert Maidstone, Ian J. Donaldson, Zhenguang Zhang, Louise M. Ince, Gareth Kitchen, Matthew Baxter, Toryn M. Poolman, Dion A. Daniels, David R. Stirling, Chad Brocker, Frank Gonzalez, Andrew S.I. Loudon, David A. Bechtold, Magnus Rattray, Laura C. Matthews, David W. Ray

×

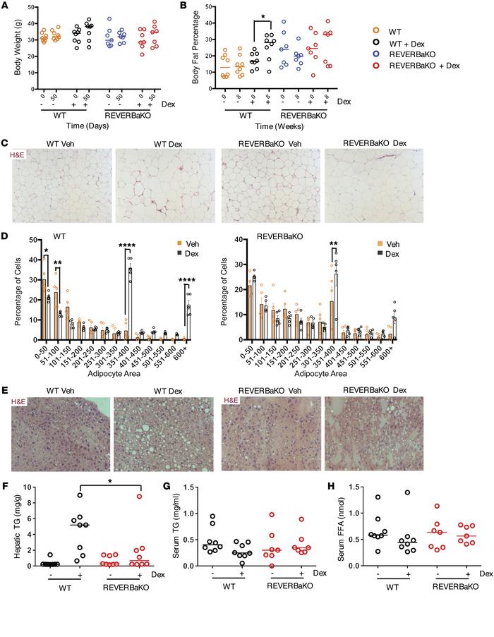
Figure 7

REVERBa regulates lipid metabolism.

Options: View larger image (or click on image) Download as PowerPoint
REVERBa regulates lipid metabolism.
C57BL/6 (WT) and REVERBaKO mice were...
C57BL/6 (WT) and REVERBaKO mice were given 1 mg/kg i.p. dex or vehicle at ZT6 every 48 hours for 8 weeks. Mice were assessed for effects on lipid metabolism. Body weight (A) and body fat percentage by EchoMRI (B) were measured at the start and end of the study (n = 7–8). Visceral fat adipocyte size was assessed by H&E (C) and quantified (D) (x axis values, U/μm2; n = 5, average of 3 fields); original magnification, ×10. (E) H&E of liver, collected at cull; original magnification, ×10. Liver triglycerides (F), serum triglycerides (TG) (G), and free fatty acids (FFA) (H) were also analyzed (n = 8 liver, n = 7–8 serum). Graphs show data for individual animals with median; adipocyte area shows individual values and mean. Statistical analysis via 2-way ANOVA repeated measures (body weight and fat mass), 2-way ANOVA and 3-way ANOVA (adipocyte size), or Kruskal-Wallis test with a Dunn’s multiple comparison correction (hepatic triglycerides, serum triglycerides, and serum free fatty acids), *P < 0.05, **P < 0.01, ****P < 0.0001.

Copyright © 2026 American Society for Clinical Investigation
ISSN: 0021-9738 (print), 1558-8238 (online)

Sign up for email alerts