Go to JCI Insight
  • About
  • Editors
  • Consulting Editors
  • For authors
  • Publication ethics
  • Publication alerts by email
  • Advertising
  • Job board
  • Contact
  • Clinical Research and Public Health
  • Current issue
  • Past issues
  • By specialty
    • COVID-19
    • Cardiology
    • Gastroenterology
    • Immunology
    • Metabolism
    • Nephrology
    • Neuroscience
    • Oncology
    • Pulmonology
    • Vascular biology
    • All ...
  • Videos
    • ASCI Milestone Awards
    • Video Abstracts
    • Conversations with Giants in Medicine
  • Reviews
    • View all reviews ...
    • Clinical innovation and scientific progress in GLP-1 medicine (Nov 2025)
    • Pancreatic Cancer (Jul 2025)
    • Complement Biology and Therapeutics (May 2025)
    • Evolving insights into MASLD and MASH pathogenesis and treatment (Apr 2025)
    • Microbiome in Health and Disease (Feb 2025)
    • Substance Use Disorders (Oct 2024)
    • Clonal Hematopoiesis (Oct 2024)
    • View all review series ...
  • Viewpoint
  • Collections
    • In-Press Preview
    • Clinical Research and Public Health
    • Research Letters
    • Letters to the Editor
    • Editorials
    • Commentaries
    • Editor's notes
    • Reviews
    • Viewpoints
    • 100th anniversary
    • Top read articles

  • Current issue
  • Past issues
  • Specialties
  • Reviews
  • Review series
  • ASCI Milestone Awards
  • Video Abstracts
  • Conversations with Giants in Medicine
  • In-Press Preview
  • Clinical Research and Public Health
  • Research Letters
  • Letters to the Editor
  • Editorials
  • Commentaries
  • Editor's notes
  • Reviews
  • Viewpoints
  • 100th anniversary
  • Top read articles
  • About
  • Editors
  • Consulting Editors
  • For authors
  • Publication ethics
  • Publication alerts by email
  • Advertising
  • Job board
  • Contact
Multiomic assessments of LNCaP and derived cell strains reveal determinants of prostate cancer pathobiology
Arnab Bose, Armand Bankhead III, Ilsa Coleman, Thomas Persse, Wanting Han, Patricia Galipeau, Brian Hanratty, Tony Chu, Jared Lucas, Dapei Li, Rabeya Bilkis, Pushpa Itagi, Sajida Hassan, Mallory Beightol, Minjeong Ko, Ruth Dumpit, Michael Haffner, Colin Pritchard, Gavin Ha, Peter S. Nelson
Arnab Bose, Armand Bankhead III, Ilsa Coleman, Thomas Persse, Wanting Han, Patricia Galipeau, Brian Hanratty, Tony Chu, Jared Lucas, Dapei Li, Rabeya Bilkis, Pushpa Itagi, Sajida Hassan, Mallory Beightol, Minjeong Ko, Ruth Dumpit, Michael Haffner, Colin Pritchard, Gavin Ha, Peter S. Nelson
View: Text | PDF
Research Article Cell biology Oncology

Multiomic assessments of LNCaP and derived cell strains reveal determinants of prostate cancer pathobiology

  • Text
  • PDF
Abstract

A cornerstone of research to improve cancer outcomes involves studies of model systems to identify causal drivers of oncogenesis, understand mechanisms leading to metastases, and develop new therapeutics. Although most cancer types are represented by large cell line panels that reflect diverse neoplastic genotypes and phenotypes found in patients, prostate cancer is notable for a very limited repertoire of models that recapitulate the pathobiology of human disease. Of these, the lymph node carcinoma of the prostate (LNCaP) cell line has served as the major resource for basic and translational studies. Here, we delineated the molecular composition of LNCaP and multiple substrains through analyses of whole-genome sequences, transcriptomes, chromatin structure, androgen receptor (AR) cistromes, and functional studies. Our results determined that LNCaP exhibits substantial subclonal diversity, ongoing genomic instability, and phenotype plasticity. Several oncogenic features were consistently present across strains, but others were unexpectedly variable, such as ETV1 expression, Y chromosome loss, a reliance on WNT and glucocorticoid receptor activity, and distinct AR alterations maintaining AR pathway activation. These results document the inherent molecular heterogeneity and ongoing genomic instability that drive diverse prostate cancer phenotypes and provide a foundation for the accurate interpretation and reproduction of research findings.

Authors

Arnab Bose, Armand Bankhead III, Ilsa Coleman, Thomas Persse, Wanting Han, Patricia Galipeau, Brian Hanratty, Tony Chu, Jared Lucas, Dapei Li, Rabeya Bilkis, Pushpa Itagi, Sajida Hassan, Mallory Beightol, Minjeong Ko, Ruth Dumpit, Michael Haffner, Colin Pritchard, Gavin Ha, Peter S. Nelson

×

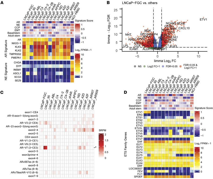
Figure 4

Genes differentially expressed between LNCaP substrains include AR splice variants and ETS transcription factors.

Options: View larger image (or click on image) Download as PowerPoint
Genes differentially expressed between LNCaP substrains include AR splic...
(A) Heatmap of transcript abundances of selected AR activity and NE phenotype genes and signature scores. Gene set variation analysis (GSVA) signature scores and log2 FPKM values are colored according to scales shown on plot. AR, androgen receptor; NE neuroendocrine; CCP, cell cycle progression; EMT, epithelial-mesenchymal transition. (B) Representative volcano plot of differential expression analysis between LNCaP_FGC and 12 LNCaP substrains. (C) Heatmap of AR splice variant expression across LNCaP strains by spliced reads per million (SRPM) color scale. AR-V7 expression is indicated with an asterisk. (D) Heatmap of transcript abundances of selected ETS family genes and signature scores. GSVA signature scores and log2 FPKM values are colored according to scales shown on plot. FPKM, fragment per kilobase per million mapped reads.

Copyright © 2026 American Society for Clinical Investigation
ISSN: 0021-9738 (print), 1558-8238 (online)

Sign up for email alerts