Go to JCI Insight
  • About
  • Editors
  • Consulting Editors
  • For authors
  • Publication ethics
  • Publication alerts by email
  • Advertising
  • Job board
  • Contact
  • Clinical Research and Public Health
  • Current issue
  • Past issues
  • By specialty
    • COVID-19
    • Cardiology
    • Gastroenterology
    • Immunology
    • Metabolism
    • Nephrology
    • Neuroscience
    • Oncology
    • Pulmonology
    • Vascular biology
    • All ...
  • Videos
    • ASCI Milestone Awards
    • Video Abstracts
    • Conversations with Giants in Medicine
  • Reviews
    • View all reviews ...
    • Neurodegeneration (Mar 2026)
    • Clinical innovation and scientific progress in GLP-1 medicine (Nov 2025)
    • Pancreatic Cancer (Jul 2025)
    • Complement Biology and Therapeutics (May 2025)
    • Evolving insights into MASLD and MASH pathogenesis and treatment (Apr 2025)
    • Microbiome in Health and Disease (Feb 2025)
    • Substance Use Disorders (Oct 2024)
    • View all review series ...
  • Viewpoint
  • Collections
    • In-Press Preview
    • Clinical Research and Public Health
    • Research Letters
    • Letters to the Editor
    • Editorials
    • Commentaries
    • Editor's notes
    • Reviews
    • Viewpoints
    • 100th anniversary
    • Top read articles

  • Current issue
  • Past issues
  • Specialties
  • Reviews
  • Review series
  • ASCI Milestone Awards
  • Video Abstracts
  • Conversations with Giants in Medicine
  • In-Press Preview
  • Clinical Research and Public Health
  • Research Letters
  • Letters to the Editor
  • Editorials
  • Commentaries
  • Editor's notes
  • Reviews
  • Viewpoints
  • 100th anniversary
  • Top read articles
  • About
  • Editors
  • Consulting Editors
  • For authors
  • Publication ethics
  • Publication alerts by email
  • Advertising
  • Job board
  • Contact
Top
  • View PDF
  • Download citation information
  • Send a comment
  • Terms of use
  • Standard abbreviations
  • Need help? Email the journal
  • Top
  • Abstract
  • Introduction
  • Results
  • Discussion
  • Methods
  • Author contributions
  • Funding support
  • Supplemental material
  • Acknowledgments
  • Footnotes
  • References
  • Version history
  • Article usage
  • Citations to this article

Advertisement

Research ArticleClinical ResearchNeuroscience Open Access | 10.1172/JCI193475

Conserved sleep disturbances in FOXP1 syndrome originate from developmental dysregulation of peptidergic signaling

Mireia Coll-Tané,1,2 Ilse Eidhof,1,2 Jie Han,1,2 Nicholas Raun,1,2 Lara V. van Renssen,1,2 Simon E. Fisher,3,4 Matthew S. Kayser,5 Tjitske Kleefstra,1,6,7 Sigrid Pillen,8 Caitlin M. Hudac,9,10 Jordi Mayneris-Perxachs,11,12 Marieke Klein,2,13 Saskia Koene,1 Anna Castells-Nobau,1,2,11,12 and Annette Schenck1,2

1Department of Human Genetics and

2Donders Institute for Brain, Cognition, and Behaviour, Radboud University Medical Center, Nijmegen, Netherlands.

3Language and Genetics Department, Max Planck Institute for Psycholinguistics, Nijmegen, Netherlands.

4Donders Centre for Neuroscience, Donders Institute for Brain, Cognition, and Behaviour, Radboud University, Nijmegen, Netherlands.

5Departments of Psychiatry and Neuroscience, Chronobiology and Sleep Institute, Perelman School of Medicine at the University of Pennsylvania, Philadelphia, Pennsylvania, USA.

6Department of Clinical Genetics, Erasmus University Rotterdam, Rotterdam, Netherlands.

7Center of Excellence for Neuropsychiatry, Vincent van Gogh Institute for Psychiatry, Venray, Netherlands.

8Kinderslaapexpert BV (Pediatric Sleep Expert Ltd.), Mook, Netherlands.

9Department of Psychology and

10Carolina Autism and Neurodevelopment Research Center, University of South Carolina, Columbia, South Carolina, USA.

11Nutrition, Eumetabolism and Health Group and Integrative Systems Medicine and Biology Group, Girona Biomedical Research Institute (IDIBGI-CERCA), Girona, Spain.

12Centro de Investigación Biomédica en Red de Fisiopatología de la Obesidad y Nutrición (CIBEROBN), Madrid, Spain.

13Department of Medical Neuroscience, Radboud University Medical Center, Nijmegen, Netherlands.

Address correspondence to: Mireia Coll-Tané or Annette Schenck, Radboud University Medical Center, Geert Grooteplein 10, 6525 GA Nijmegen, Netherlands. Phone: 31.24.3614017; Email: mireia.colltane@radboudumc.nl (MCT). Phone: 31.24.3610868; Email: annette.schenck@radboudumc.nl (AS). Or to: Anna Castells-Nobau, Institut d’Investigació Biomèdica de Girona, Parc Hospitalari Martí i Julià de Salt, C/ Dr. Castany s/n, 17190 Salt, Spain. Phone: 34.872.987087; Email: acastells@idibgi.org.

Authorship note: IE and JH contributed equally to this work. ACN and AS contributed equally to this work.

Find articles by Coll-Tané, M. in: PubMed | Google Scholar

1Department of Human Genetics and

2Donders Institute for Brain, Cognition, and Behaviour, Radboud University Medical Center, Nijmegen, Netherlands.

3Language and Genetics Department, Max Planck Institute for Psycholinguistics, Nijmegen, Netherlands.

4Donders Centre for Neuroscience, Donders Institute for Brain, Cognition, and Behaviour, Radboud University, Nijmegen, Netherlands.

5Departments of Psychiatry and Neuroscience, Chronobiology and Sleep Institute, Perelman School of Medicine at the University of Pennsylvania, Philadelphia, Pennsylvania, USA.

6Department of Clinical Genetics, Erasmus University Rotterdam, Rotterdam, Netherlands.

7Center of Excellence for Neuropsychiatry, Vincent van Gogh Institute for Psychiatry, Venray, Netherlands.

8Kinderslaapexpert BV (Pediatric Sleep Expert Ltd.), Mook, Netherlands.

9Department of Psychology and

10Carolina Autism and Neurodevelopment Research Center, University of South Carolina, Columbia, South Carolina, USA.

11Nutrition, Eumetabolism and Health Group and Integrative Systems Medicine and Biology Group, Girona Biomedical Research Institute (IDIBGI-CERCA), Girona, Spain.

12Centro de Investigación Biomédica en Red de Fisiopatología de la Obesidad y Nutrición (CIBEROBN), Madrid, Spain.

13Department of Medical Neuroscience, Radboud University Medical Center, Nijmegen, Netherlands.

Address correspondence to: Mireia Coll-Tané or Annette Schenck, Radboud University Medical Center, Geert Grooteplein 10, 6525 GA Nijmegen, Netherlands. Phone: 31.24.3614017; Email: mireia.colltane@radboudumc.nl (MCT). Phone: 31.24.3610868; Email: annette.schenck@radboudumc.nl (AS). Or to: Anna Castells-Nobau, Institut d’Investigació Biomèdica de Girona, Parc Hospitalari Martí i Julià de Salt, C/ Dr. Castany s/n, 17190 Salt, Spain. Phone: 34.872.987087; Email: acastells@idibgi.org.

Authorship note: IE and JH contributed equally to this work. ACN and AS contributed equally to this work.

Find articles by Eidhof, I. in: PubMed | Google Scholar

1Department of Human Genetics and

2Donders Institute for Brain, Cognition, and Behaviour, Radboud University Medical Center, Nijmegen, Netherlands.

3Language and Genetics Department, Max Planck Institute for Psycholinguistics, Nijmegen, Netherlands.

4Donders Centre for Neuroscience, Donders Institute for Brain, Cognition, and Behaviour, Radboud University, Nijmegen, Netherlands.

5Departments of Psychiatry and Neuroscience, Chronobiology and Sleep Institute, Perelman School of Medicine at the University of Pennsylvania, Philadelphia, Pennsylvania, USA.

6Department of Clinical Genetics, Erasmus University Rotterdam, Rotterdam, Netherlands.

7Center of Excellence for Neuropsychiatry, Vincent van Gogh Institute for Psychiatry, Venray, Netherlands.

8Kinderslaapexpert BV (Pediatric Sleep Expert Ltd.), Mook, Netherlands.

9Department of Psychology and

10Carolina Autism and Neurodevelopment Research Center, University of South Carolina, Columbia, South Carolina, USA.

11Nutrition, Eumetabolism and Health Group and Integrative Systems Medicine and Biology Group, Girona Biomedical Research Institute (IDIBGI-CERCA), Girona, Spain.

12Centro de Investigación Biomédica en Red de Fisiopatología de la Obesidad y Nutrición (CIBEROBN), Madrid, Spain.

13Department of Medical Neuroscience, Radboud University Medical Center, Nijmegen, Netherlands.

Address correspondence to: Mireia Coll-Tané or Annette Schenck, Radboud University Medical Center, Geert Grooteplein 10, 6525 GA Nijmegen, Netherlands. Phone: 31.24.3614017; Email: mireia.colltane@radboudumc.nl (MCT). Phone: 31.24.3610868; Email: annette.schenck@radboudumc.nl (AS). Or to: Anna Castells-Nobau, Institut d’Investigació Biomèdica de Girona, Parc Hospitalari Martí i Julià de Salt, C/ Dr. Castany s/n, 17190 Salt, Spain. Phone: 34.872.987087; Email: acastells@idibgi.org.

Authorship note: IE and JH contributed equally to this work. ACN and AS contributed equally to this work.

Find articles by Han, J. in: PubMed | Google Scholar

1Department of Human Genetics and

2Donders Institute for Brain, Cognition, and Behaviour, Radboud University Medical Center, Nijmegen, Netherlands.

3Language and Genetics Department, Max Planck Institute for Psycholinguistics, Nijmegen, Netherlands.

4Donders Centre for Neuroscience, Donders Institute for Brain, Cognition, and Behaviour, Radboud University, Nijmegen, Netherlands.

5Departments of Psychiatry and Neuroscience, Chronobiology and Sleep Institute, Perelman School of Medicine at the University of Pennsylvania, Philadelphia, Pennsylvania, USA.

6Department of Clinical Genetics, Erasmus University Rotterdam, Rotterdam, Netherlands.

7Center of Excellence for Neuropsychiatry, Vincent van Gogh Institute for Psychiatry, Venray, Netherlands.

8Kinderslaapexpert BV (Pediatric Sleep Expert Ltd.), Mook, Netherlands.

9Department of Psychology and

10Carolina Autism and Neurodevelopment Research Center, University of South Carolina, Columbia, South Carolina, USA.

11Nutrition, Eumetabolism and Health Group and Integrative Systems Medicine and Biology Group, Girona Biomedical Research Institute (IDIBGI-CERCA), Girona, Spain.

12Centro de Investigación Biomédica en Red de Fisiopatología de la Obesidad y Nutrición (CIBEROBN), Madrid, Spain.

13Department of Medical Neuroscience, Radboud University Medical Center, Nijmegen, Netherlands.

Address correspondence to: Mireia Coll-Tané or Annette Schenck, Radboud University Medical Center, Geert Grooteplein 10, 6525 GA Nijmegen, Netherlands. Phone: 31.24.3614017; Email: mireia.colltane@radboudumc.nl (MCT). Phone: 31.24.3610868; Email: annette.schenck@radboudumc.nl (AS). Or to: Anna Castells-Nobau, Institut d’Investigació Biomèdica de Girona, Parc Hospitalari Martí i Julià de Salt, C/ Dr. Castany s/n, 17190 Salt, Spain. Phone: 34.872.987087; Email: acastells@idibgi.org.

Authorship note: IE and JH contributed equally to this work. ACN and AS contributed equally to this work.

Find articles by Raun, N. in: PubMed | Google Scholar

1Department of Human Genetics and

2Donders Institute for Brain, Cognition, and Behaviour, Radboud University Medical Center, Nijmegen, Netherlands.

3Language and Genetics Department, Max Planck Institute for Psycholinguistics, Nijmegen, Netherlands.

4Donders Centre for Neuroscience, Donders Institute for Brain, Cognition, and Behaviour, Radboud University, Nijmegen, Netherlands.

5Departments of Psychiatry and Neuroscience, Chronobiology and Sleep Institute, Perelman School of Medicine at the University of Pennsylvania, Philadelphia, Pennsylvania, USA.

6Department of Clinical Genetics, Erasmus University Rotterdam, Rotterdam, Netherlands.

7Center of Excellence for Neuropsychiatry, Vincent van Gogh Institute for Psychiatry, Venray, Netherlands.

8Kinderslaapexpert BV (Pediatric Sleep Expert Ltd.), Mook, Netherlands.

9Department of Psychology and

10Carolina Autism and Neurodevelopment Research Center, University of South Carolina, Columbia, South Carolina, USA.

11Nutrition, Eumetabolism and Health Group and Integrative Systems Medicine and Biology Group, Girona Biomedical Research Institute (IDIBGI-CERCA), Girona, Spain.

12Centro de Investigación Biomédica en Red de Fisiopatología de la Obesidad y Nutrición (CIBEROBN), Madrid, Spain.

13Department of Medical Neuroscience, Radboud University Medical Center, Nijmegen, Netherlands.

Address correspondence to: Mireia Coll-Tané or Annette Schenck, Radboud University Medical Center, Geert Grooteplein 10, 6525 GA Nijmegen, Netherlands. Phone: 31.24.3614017; Email: mireia.colltane@radboudumc.nl (MCT). Phone: 31.24.3610868; Email: annette.schenck@radboudumc.nl (AS). Or to: Anna Castells-Nobau, Institut d’Investigació Biomèdica de Girona, Parc Hospitalari Martí i Julià de Salt, C/ Dr. Castany s/n, 17190 Salt, Spain. Phone: 34.872.987087; Email: acastells@idibgi.org.

Authorship note: IE and JH contributed equally to this work. ACN and AS contributed equally to this work.

Find articles by van Renssen, L. in: PubMed | Google Scholar

1Department of Human Genetics and

2Donders Institute for Brain, Cognition, and Behaviour, Radboud University Medical Center, Nijmegen, Netherlands.

3Language and Genetics Department, Max Planck Institute for Psycholinguistics, Nijmegen, Netherlands.

4Donders Centre for Neuroscience, Donders Institute for Brain, Cognition, and Behaviour, Radboud University, Nijmegen, Netherlands.

5Departments of Psychiatry and Neuroscience, Chronobiology and Sleep Institute, Perelman School of Medicine at the University of Pennsylvania, Philadelphia, Pennsylvania, USA.

6Department of Clinical Genetics, Erasmus University Rotterdam, Rotterdam, Netherlands.

7Center of Excellence for Neuropsychiatry, Vincent van Gogh Institute for Psychiatry, Venray, Netherlands.

8Kinderslaapexpert BV (Pediatric Sleep Expert Ltd.), Mook, Netherlands.

9Department of Psychology and

10Carolina Autism and Neurodevelopment Research Center, University of South Carolina, Columbia, South Carolina, USA.

11Nutrition, Eumetabolism and Health Group and Integrative Systems Medicine and Biology Group, Girona Biomedical Research Institute (IDIBGI-CERCA), Girona, Spain.

12Centro de Investigación Biomédica en Red de Fisiopatología de la Obesidad y Nutrición (CIBEROBN), Madrid, Spain.

13Department of Medical Neuroscience, Radboud University Medical Center, Nijmegen, Netherlands.

Address correspondence to: Mireia Coll-Tané or Annette Schenck, Radboud University Medical Center, Geert Grooteplein 10, 6525 GA Nijmegen, Netherlands. Phone: 31.24.3614017; Email: mireia.colltane@radboudumc.nl (MCT). Phone: 31.24.3610868; Email: annette.schenck@radboudumc.nl (AS). Or to: Anna Castells-Nobau, Institut d’Investigació Biomèdica de Girona, Parc Hospitalari Martí i Julià de Salt, C/ Dr. Castany s/n, 17190 Salt, Spain. Phone: 34.872.987087; Email: acastells@idibgi.org.

Authorship note: IE and JH contributed equally to this work. ACN and AS contributed equally to this work.

Find articles by Fisher, S. in: PubMed | Google Scholar |

1Department of Human Genetics and

2Donders Institute for Brain, Cognition, and Behaviour, Radboud University Medical Center, Nijmegen, Netherlands.

3Language and Genetics Department, Max Planck Institute for Psycholinguistics, Nijmegen, Netherlands.

4Donders Centre for Neuroscience, Donders Institute for Brain, Cognition, and Behaviour, Radboud University, Nijmegen, Netherlands.

5Departments of Psychiatry and Neuroscience, Chronobiology and Sleep Institute, Perelman School of Medicine at the University of Pennsylvania, Philadelphia, Pennsylvania, USA.

6Department of Clinical Genetics, Erasmus University Rotterdam, Rotterdam, Netherlands.

7Center of Excellence for Neuropsychiatry, Vincent van Gogh Institute for Psychiatry, Venray, Netherlands.

8Kinderslaapexpert BV (Pediatric Sleep Expert Ltd.), Mook, Netherlands.

9Department of Psychology and

10Carolina Autism and Neurodevelopment Research Center, University of South Carolina, Columbia, South Carolina, USA.

11Nutrition, Eumetabolism and Health Group and Integrative Systems Medicine and Biology Group, Girona Biomedical Research Institute (IDIBGI-CERCA), Girona, Spain.

12Centro de Investigación Biomédica en Red de Fisiopatología de la Obesidad y Nutrición (CIBEROBN), Madrid, Spain.

13Department of Medical Neuroscience, Radboud University Medical Center, Nijmegen, Netherlands.

Address correspondence to: Mireia Coll-Tané or Annette Schenck, Radboud University Medical Center, Geert Grooteplein 10, 6525 GA Nijmegen, Netherlands. Phone: 31.24.3614017; Email: mireia.colltane@radboudumc.nl (MCT). Phone: 31.24.3610868; Email: annette.schenck@radboudumc.nl (AS). Or to: Anna Castells-Nobau, Institut d’Investigació Biomèdica de Girona, Parc Hospitalari Martí i Julià de Salt, C/ Dr. Castany s/n, 17190 Salt, Spain. Phone: 34.872.987087; Email: acastells@idibgi.org.

Authorship note: IE and JH contributed equally to this work. ACN and AS contributed equally to this work.

Find articles by Kayser, M. in: PubMed | Google Scholar

1Department of Human Genetics and

2Donders Institute for Brain, Cognition, and Behaviour, Radboud University Medical Center, Nijmegen, Netherlands.

3Language and Genetics Department, Max Planck Institute for Psycholinguistics, Nijmegen, Netherlands.

4Donders Centre for Neuroscience, Donders Institute for Brain, Cognition, and Behaviour, Radboud University, Nijmegen, Netherlands.

5Departments of Psychiatry and Neuroscience, Chronobiology and Sleep Institute, Perelman School of Medicine at the University of Pennsylvania, Philadelphia, Pennsylvania, USA.

6Department of Clinical Genetics, Erasmus University Rotterdam, Rotterdam, Netherlands.

7Center of Excellence for Neuropsychiatry, Vincent van Gogh Institute for Psychiatry, Venray, Netherlands.

8Kinderslaapexpert BV (Pediatric Sleep Expert Ltd.), Mook, Netherlands.

9Department of Psychology and

10Carolina Autism and Neurodevelopment Research Center, University of South Carolina, Columbia, South Carolina, USA.

11Nutrition, Eumetabolism and Health Group and Integrative Systems Medicine and Biology Group, Girona Biomedical Research Institute (IDIBGI-CERCA), Girona, Spain.

12Centro de Investigación Biomédica en Red de Fisiopatología de la Obesidad y Nutrición (CIBEROBN), Madrid, Spain.

13Department of Medical Neuroscience, Radboud University Medical Center, Nijmegen, Netherlands.

Address correspondence to: Mireia Coll-Tané or Annette Schenck, Radboud University Medical Center, Geert Grooteplein 10, 6525 GA Nijmegen, Netherlands. Phone: 31.24.3614017; Email: mireia.colltane@radboudumc.nl (MCT). Phone: 31.24.3610868; Email: annette.schenck@radboudumc.nl (AS). Or to: Anna Castells-Nobau, Institut d’Investigació Biomèdica de Girona, Parc Hospitalari Martí i Julià de Salt, C/ Dr. Castany s/n, 17190 Salt, Spain. Phone: 34.872.987087; Email: acastells@idibgi.org.

Authorship note: IE and JH contributed equally to this work. ACN and AS contributed equally to this work.

Find articles by Kleefstra, T. in: PubMed | Google Scholar

1Department of Human Genetics and

2Donders Institute for Brain, Cognition, and Behaviour, Radboud University Medical Center, Nijmegen, Netherlands.

3Language and Genetics Department, Max Planck Institute for Psycholinguistics, Nijmegen, Netherlands.

4Donders Centre for Neuroscience, Donders Institute for Brain, Cognition, and Behaviour, Radboud University, Nijmegen, Netherlands.

5Departments of Psychiatry and Neuroscience, Chronobiology and Sleep Institute, Perelman School of Medicine at the University of Pennsylvania, Philadelphia, Pennsylvania, USA.

6Department of Clinical Genetics, Erasmus University Rotterdam, Rotterdam, Netherlands.

7Center of Excellence for Neuropsychiatry, Vincent van Gogh Institute for Psychiatry, Venray, Netherlands.

8Kinderslaapexpert BV (Pediatric Sleep Expert Ltd.), Mook, Netherlands.

9Department of Psychology and

10Carolina Autism and Neurodevelopment Research Center, University of South Carolina, Columbia, South Carolina, USA.

11Nutrition, Eumetabolism and Health Group and Integrative Systems Medicine and Biology Group, Girona Biomedical Research Institute (IDIBGI-CERCA), Girona, Spain.

12Centro de Investigación Biomédica en Red de Fisiopatología de la Obesidad y Nutrición (CIBEROBN), Madrid, Spain.

13Department of Medical Neuroscience, Radboud University Medical Center, Nijmegen, Netherlands.

Address correspondence to: Mireia Coll-Tané or Annette Schenck, Radboud University Medical Center, Geert Grooteplein 10, 6525 GA Nijmegen, Netherlands. Phone: 31.24.3614017; Email: mireia.colltane@radboudumc.nl (MCT). Phone: 31.24.3610868; Email: annette.schenck@radboudumc.nl (AS). Or to: Anna Castells-Nobau, Institut d’Investigació Biomèdica de Girona, Parc Hospitalari Martí i Julià de Salt, C/ Dr. Castany s/n, 17190 Salt, Spain. Phone: 34.872.987087; Email: acastells@idibgi.org.

Authorship note: IE and JH contributed equally to this work. ACN and AS contributed equally to this work.

Find articles by Pillen, S. in: PubMed | Google Scholar

1Department of Human Genetics and

2Donders Institute for Brain, Cognition, and Behaviour, Radboud University Medical Center, Nijmegen, Netherlands.

3Language and Genetics Department, Max Planck Institute for Psycholinguistics, Nijmegen, Netherlands.

4Donders Centre for Neuroscience, Donders Institute for Brain, Cognition, and Behaviour, Radboud University, Nijmegen, Netherlands.

5Departments of Psychiatry and Neuroscience, Chronobiology and Sleep Institute, Perelman School of Medicine at the University of Pennsylvania, Philadelphia, Pennsylvania, USA.

6Department of Clinical Genetics, Erasmus University Rotterdam, Rotterdam, Netherlands.

7Center of Excellence for Neuropsychiatry, Vincent van Gogh Institute for Psychiatry, Venray, Netherlands.

8Kinderslaapexpert BV (Pediatric Sleep Expert Ltd.), Mook, Netherlands.

9Department of Psychology and

10Carolina Autism and Neurodevelopment Research Center, University of South Carolina, Columbia, South Carolina, USA.

11Nutrition, Eumetabolism and Health Group and Integrative Systems Medicine and Biology Group, Girona Biomedical Research Institute (IDIBGI-CERCA), Girona, Spain.

12Centro de Investigación Biomédica en Red de Fisiopatología de la Obesidad y Nutrición (CIBEROBN), Madrid, Spain.

13Department of Medical Neuroscience, Radboud University Medical Center, Nijmegen, Netherlands.

Address correspondence to: Mireia Coll-Tané or Annette Schenck, Radboud University Medical Center, Geert Grooteplein 10, 6525 GA Nijmegen, Netherlands. Phone: 31.24.3614017; Email: mireia.colltane@radboudumc.nl (MCT). Phone: 31.24.3610868; Email: annette.schenck@radboudumc.nl (AS). Or to: Anna Castells-Nobau, Institut d’Investigació Biomèdica de Girona, Parc Hospitalari Martí i Julià de Salt, C/ Dr. Castany s/n, 17190 Salt, Spain. Phone: 34.872.987087; Email: acastells@idibgi.org.

Authorship note: IE and JH contributed equally to this work. ACN and AS contributed equally to this work.

Find articles by Hudac, C. in: PubMed | Google Scholar

1Department of Human Genetics and

2Donders Institute for Brain, Cognition, and Behaviour, Radboud University Medical Center, Nijmegen, Netherlands.

3Language and Genetics Department, Max Planck Institute for Psycholinguistics, Nijmegen, Netherlands.

4Donders Centre for Neuroscience, Donders Institute for Brain, Cognition, and Behaviour, Radboud University, Nijmegen, Netherlands.

5Departments of Psychiatry and Neuroscience, Chronobiology and Sleep Institute, Perelman School of Medicine at the University of Pennsylvania, Philadelphia, Pennsylvania, USA.

6Department of Clinical Genetics, Erasmus University Rotterdam, Rotterdam, Netherlands.

7Center of Excellence for Neuropsychiatry, Vincent van Gogh Institute for Psychiatry, Venray, Netherlands.

8Kinderslaapexpert BV (Pediatric Sleep Expert Ltd.), Mook, Netherlands.

9Department of Psychology and

10Carolina Autism and Neurodevelopment Research Center, University of South Carolina, Columbia, South Carolina, USA.

11Nutrition, Eumetabolism and Health Group and Integrative Systems Medicine and Biology Group, Girona Biomedical Research Institute (IDIBGI-CERCA), Girona, Spain.

12Centro de Investigación Biomédica en Red de Fisiopatología de la Obesidad y Nutrición (CIBEROBN), Madrid, Spain.

13Department of Medical Neuroscience, Radboud University Medical Center, Nijmegen, Netherlands.

Address correspondence to: Mireia Coll-Tané or Annette Schenck, Radboud University Medical Center, Geert Grooteplein 10, 6525 GA Nijmegen, Netherlands. Phone: 31.24.3614017; Email: mireia.colltane@radboudumc.nl (MCT). Phone: 31.24.3610868; Email: annette.schenck@radboudumc.nl (AS). Or to: Anna Castells-Nobau, Institut d’Investigació Biomèdica de Girona, Parc Hospitalari Martí i Julià de Salt, C/ Dr. Castany s/n, 17190 Salt, Spain. Phone: 34.872.987087; Email: acastells@idibgi.org.

Authorship note: IE and JH contributed equally to this work. ACN and AS contributed equally to this work.

Find articles by Mayneris-Perxachs, J. in: PubMed | Google Scholar |

1Department of Human Genetics and

2Donders Institute for Brain, Cognition, and Behaviour, Radboud University Medical Center, Nijmegen, Netherlands.

3Language and Genetics Department, Max Planck Institute for Psycholinguistics, Nijmegen, Netherlands.

4Donders Centre for Neuroscience, Donders Institute for Brain, Cognition, and Behaviour, Radboud University, Nijmegen, Netherlands.

5Departments of Psychiatry and Neuroscience, Chronobiology and Sleep Institute, Perelman School of Medicine at the University of Pennsylvania, Philadelphia, Pennsylvania, USA.

6Department of Clinical Genetics, Erasmus University Rotterdam, Rotterdam, Netherlands.

7Center of Excellence for Neuropsychiatry, Vincent van Gogh Institute for Psychiatry, Venray, Netherlands.

8Kinderslaapexpert BV (Pediatric Sleep Expert Ltd.), Mook, Netherlands.

9Department of Psychology and

10Carolina Autism and Neurodevelopment Research Center, University of South Carolina, Columbia, South Carolina, USA.

11Nutrition, Eumetabolism and Health Group and Integrative Systems Medicine and Biology Group, Girona Biomedical Research Institute (IDIBGI-CERCA), Girona, Spain.

12Centro de Investigación Biomédica en Red de Fisiopatología de la Obesidad y Nutrición (CIBEROBN), Madrid, Spain.

13Department of Medical Neuroscience, Radboud University Medical Center, Nijmegen, Netherlands.

Address correspondence to: Mireia Coll-Tané or Annette Schenck, Radboud University Medical Center, Geert Grooteplein 10, 6525 GA Nijmegen, Netherlands. Phone: 31.24.3614017; Email: mireia.colltane@radboudumc.nl (MCT). Phone: 31.24.3610868; Email: annette.schenck@radboudumc.nl (AS). Or to: Anna Castells-Nobau, Institut d’Investigació Biomèdica de Girona, Parc Hospitalari Martí i Julià de Salt, C/ Dr. Castany s/n, 17190 Salt, Spain. Phone: 34.872.987087; Email: acastells@idibgi.org.

Authorship note: IE and JH contributed equally to this work. ACN and AS contributed equally to this work.

Find articles by Klein, M. in: PubMed | Google Scholar

1Department of Human Genetics and

2Donders Institute for Brain, Cognition, and Behaviour, Radboud University Medical Center, Nijmegen, Netherlands.

3Language and Genetics Department, Max Planck Institute for Psycholinguistics, Nijmegen, Netherlands.

4Donders Centre for Neuroscience, Donders Institute for Brain, Cognition, and Behaviour, Radboud University, Nijmegen, Netherlands.

5Departments of Psychiatry and Neuroscience, Chronobiology and Sleep Institute, Perelman School of Medicine at the University of Pennsylvania, Philadelphia, Pennsylvania, USA.

6Department of Clinical Genetics, Erasmus University Rotterdam, Rotterdam, Netherlands.

7Center of Excellence for Neuropsychiatry, Vincent van Gogh Institute for Psychiatry, Venray, Netherlands.

8Kinderslaapexpert BV (Pediatric Sleep Expert Ltd.), Mook, Netherlands.

9Department of Psychology and

10Carolina Autism and Neurodevelopment Research Center, University of South Carolina, Columbia, South Carolina, USA.

11Nutrition, Eumetabolism and Health Group and Integrative Systems Medicine and Biology Group, Girona Biomedical Research Institute (IDIBGI-CERCA), Girona, Spain.

12Centro de Investigación Biomédica en Red de Fisiopatología de la Obesidad y Nutrición (CIBEROBN), Madrid, Spain.

13Department of Medical Neuroscience, Radboud University Medical Center, Nijmegen, Netherlands.

Address correspondence to: Mireia Coll-Tané or Annette Schenck, Radboud University Medical Center, Geert Grooteplein 10, 6525 GA Nijmegen, Netherlands. Phone: 31.24.3614017; Email: mireia.colltane@radboudumc.nl (MCT). Phone: 31.24.3610868; Email: annette.schenck@radboudumc.nl (AS). Or to: Anna Castells-Nobau, Institut d’Investigació Biomèdica de Girona, Parc Hospitalari Martí i Julià de Salt, C/ Dr. Castany s/n, 17190 Salt, Spain. Phone: 34.872.987087; Email: acastells@idibgi.org.

Authorship note: IE and JH contributed equally to this work. ACN and AS contributed equally to this work.

Find articles by Koene, S. in: PubMed | Google Scholar

1Department of Human Genetics and

2Donders Institute for Brain, Cognition, and Behaviour, Radboud University Medical Center, Nijmegen, Netherlands.

3Language and Genetics Department, Max Planck Institute for Psycholinguistics, Nijmegen, Netherlands.

4Donders Centre for Neuroscience, Donders Institute for Brain, Cognition, and Behaviour, Radboud University, Nijmegen, Netherlands.

5Departments of Psychiatry and Neuroscience, Chronobiology and Sleep Institute, Perelman School of Medicine at the University of Pennsylvania, Philadelphia, Pennsylvania, USA.

6Department of Clinical Genetics, Erasmus University Rotterdam, Rotterdam, Netherlands.

7Center of Excellence for Neuropsychiatry, Vincent van Gogh Institute for Psychiatry, Venray, Netherlands.

8Kinderslaapexpert BV (Pediatric Sleep Expert Ltd.), Mook, Netherlands.

9Department of Psychology and

10Carolina Autism and Neurodevelopment Research Center, University of South Carolina, Columbia, South Carolina, USA.

11Nutrition, Eumetabolism and Health Group and Integrative Systems Medicine and Biology Group, Girona Biomedical Research Institute (IDIBGI-CERCA), Girona, Spain.

12Centro de Investigación Biomédica en Red de Fisiopatología de la Obesidad y Nutrición (CIBEROBN), Madrid, Spain.

13Department of Medical Neuroscience, Radboud University Medical Center, Nijmegen, Netherlands.

Address correspondence to: Mireia Coll-Tané or Annette Schenck, Radboud University Medical Center, Geert Grooteplein 10, 6525 GA Nijmegen, Netherlands. Phone: 31.24.3614017; Email: mireia.colltane@radboudumc.nl (MCT). Phone: 31.24.3610868; Email: annette.schenck@radboudumc.nl (AS). Or to: Anna Castells-Nobau, Institut d’Investigació Biomèdica de Girona, Parc Hospitalari Martí i Julià de Salt, C/ Dr. Castany s/n, 17190 Salt, Spain. Phone: 34.872.987087; Email: acastells@idibgi.org.

Authorship note: IE and JH contributed equally to this work. ACN and AS contributed equally to this work.

Find articles by Castells-Nobau, A. in: PubMed | Google Scholar

1Department of Human Genetics and

2Donders Institute for Brain, Cognition, and Behaviour, Radboud University Medical Center, Nijmegen, Netherlands.

3Language and Genetics Department, Max Planck Institute for Psycholinguistics, Nijmegen, Netherlands.

4Donders Centre for Neuroscience, Donders Institute for Brain, Cognition, and Behaviour, Radboud University, Nijmegen, Netherlands.

5Departments of Psychiatry and Neuroscience, Chronobiology and Sleep Institute, Perelman School of Medicine at the University of Pennsylvania, Philadelphia, Pennsylvania, USA.

6Department of Clinical Genetics, Erasmus University Rotterdam, Rotterdam, Netherlands.

7Center of Excellence for Neuropsychiatry, Vincent van Gogh Institute for Psychiatry, Venray, Netherlands.

8Kinderslaapexpert BV (Pediatric Sleep Expert Ltd.), Mook, Netherlands.

9Department of Psychology and

10Carolina Autism and Neurodevelopment Research Center, University of South Carolina, Columbia, South Carolina, USA.

11Nutrition, Eumetabolism and Health Group and Integrative Systems Medicine and Biology Group, Girona Biomedical Research Institute (IDIBGI-CERCA), Girona, Spain.

12Centro de Investigación Biomédica en Red de Fisiopatología de la Obesidad y Nutrición (CIBEROBN), Madrid, Spain.

13Department of Medical Neuroscience, Radboud University Medical Center, Nijmegen, Netherlands.

Address correspondence to: Mireia Coll-Tané or Annette Schenck, Radboud University Medical Center, Geert Grooteplein 10, 6525 GA Nijmegen, Netherlands. Phone: 31.24.3614017; Email: mireia.colltane@radboudumc.nl (MCT). Phone: 31.24.3610868; Email: annette.schenck@radboudumc.nl (AS). Or to: Anna Castells-Nobau, Institut d’Investigació Biomèdica de Girona, Parc Hospitalari Martí i Julià de Salt, C/ Dr. Castany s/n, 17190 Salt, Spain. Phone: 34.872.987087; Email: acastells@idibgi.org.

Authorship note: IE and JH contributed equally to this work. ACN and AS contributed equally to this work.

Find articles by Schenck, A. in: PubMed | Google Scholar

Authorship note: IE and JH contributed equally to this work. ACN and AS contributed equally to this work.

Published April 1, 2026 - More info

Published in Volume 136, Issue 7 on April 1, 2026
J Clin Invest. 2026;136(7):e193475. https://doi.org/10.1172/JCI193475.
© 2026 Coll-Tané et al. This work is licensed under the Creative Commons Attribution 4.0 International License. To view a copy of this license, visit http://creativecommons.org/licenses/by/4.0/.
Published April 1, 2026 - Version history
Received: March 17, 2025; Accepted: February 3, 2026
View PDF
Abstract

Sleep disturbances are among the most prevalent clinical features of FOXP1 syndrome, yet their nature and underlying mechanisms remain unclear. Here, we report that individuals with FOXP1 syndrome suffer from insomnia with sleep maintenance problems and early waking. Consistently, common variants in FOXP genes were associated with insomnia symptoms and short sleep. These sleep disturbances were recapitulated in Drosophila FoxP mutants, which exhibit severely fragmented and reduced sleep. FoxP loss also led to circadian arrhythmicity and impaired the plasticity of neuropeptide pigment dispersing factor–secreting (PDF-secreting) neurons in a non-cell-autonomous manner. FoxP was required during development for adult sleep integrity, particularly in peptidergic neurons. Transcriptomic analyses revealed a dysregulation of genes involved in peptidergic signaling, including hugin. FoxP was expressed in hugin+ neurons (afferent to PDF-secreting neurons) during development, and its knockdown in these cells was sufficient to induce sleep fragmentation. Our findings establish an evolutionarily conserved role for FOXP proteins in the peptidergic regulation of sleep.

Introduction

Sleep disturbances are among the most common co-occurring features of neurodevelopmental disorders (NDDs), affecting up to 86% of individuals compared with approximately 20% of typically developing children (1). These disturbances substantially impact the quality of life of both patients and their families, often posing a greater burden than other physical or cognitive problems (1, 2). Although effective therapies exist for sleep disorders in the typically developing population, and despite evidence that sleep interventions can improve behavioral and cognitive outcomes (3), such approaches have not been widely implemented for individuals with NDDs. This is largely due to the long-standing perception that sleep disturbances in these individuals are secondary consequences rather than core phenotypes of their syndromes (4), leading to the assumption that they are refractory to therapy. As a result, the underlying mechanisms of sleep dysfunction in NDDs remain poorly understood and understudied. We propose that monogenic neurodevelopmental syndromes characterized by highly prevalent and specific sleep disturbances offer a unique opportunity to investigate disease pathophysiology, including the mechanisms driving sleep dysfunction (5–7). At the same time, studying these syndromes has the potential to yield fundamental insights into the biology of sleep and its mechanistic links to cognitive disorders.

FOXP1 syndrome is a monogenic neurodevelopmental syndrome caused by pathogenic variants in the forkhead box P1 (FOXP1) gene (OMIM #613670), which encodes a key transcription factor implicated in nervous system development (8). This syndrome is characterized by intellectual disability and/or global developmental delay, speech delay and articulation difficulties, autistic features or autism spectrum disorder (ASD) diagnosis, and mild dysmorphic traits (9, 10). Sleep disturbances in FOXP1 syndrome have long been overlooked and underreported, with early estimates suggesting that only about 5% of affected individuals experience sleep difficulties (9), a figure unrealistically lower than the approximately 20% prevalence observed in neurotypical children (2, 11). However, a recent comprehensive questionnaire assessing the medical signs, symptoms, and most burdensome complaints of FOXP1 syndrome identified sleep problems as one of the most prevalent clinical features, affecting 45% of individuals (12). This percentage resembles the recently reported prevalence of sleep disturbances (42%) in a cohort with pathogenic variants in FOXP2, another closely related member of the FOXP transcription factor family (13). Moreover, pathogenic variants in FOXP4 cause a distinct NDD syndrome with overlapping clinical features (14). It is thus conceivable that FOXP1, FOXP2, and potentially FOXP4, which homo- and heterodimerize, control sleep through regulation of shared target genes in brain regions where they are coexpressed (15, 16). However, at present, sleep problems in FOXP1 syndrome are uncharacterized, and it remains unknown whether and how FOXP family proteins play a specific role in regulating sleep.

In this cross-species and cross-disciplinary study, we integrated analysis of sleep in individuals with FOXP1 syndrome with analysis of common variants in FOXP1 and paralogs (FOXP2 and FOXP4) that impact sleep traits in the general population to assess their role in sleep regulation. We further utilized an animal model, the fruit fly Drosophila melanogaster, to dissect the developmental, cellular, and molecular mechanisms by which pathogenic variants in FOXP genes lead to the disruption of sleep disturbances. Our work uncovers a novel, evolutionarily conserved role for the FOXP transcription factor family in sleep regulation.

Results

Individuals with pathogenic variants in FOXP1 suffer from sleep disturbances. In a recent parent-report questionnaire study in a cohort with FOXP1 syndrome, sleep problems emerged as a highly reported symptom with a 45% prevalence (12). To obtain a first indication of the potential nature of these disturbances, we identified 6 individuals with likely gene-disruptive mutations (LGDMs) in FOXP1 (genetic diagnosis detailed in Supplemental Table 1; supplemental material available online with this article; https://doi.org/10.1172/JCI193475DS1) from 2 large studies of NDD cohorts characterized by rare ASD-associated single-gene etiologies: the Simons Simplex Collection (SSC) (17, 18) and the National Institute of Mental Health–funded study (19). We extracted all available annotated sleep-related data for these individuals.

Among the 6 individuals with LGDMs in FOXP1, 4 (67%) reported frequent night awakenings, 3 (50%) experienced sleep-onset related issues, and 3 (50%) had daytime complaints (Table 1 and Supplemental Table 1). Due to the absence of an independent, age-matched neurotypical control group that underwent comparable genetic and phenotypic assessments, we compared these rates to 2 reference groups from the SSC: (a) a cohort with idiopathic ASD (i.e., ASD without a known genetic etiology) and (b) a cohort with NDDs caused by LGDMs in genes other than FOXP1. The prevalence of sleep complaints in individuals with FOXP1 mutations was broadly similar to the idiopathic ASD cohort (n = 2509, P = 0.74) and in the cohort with LGDMs in other genes (n = 372, P > 0.99). Across development, older children were more likely to have sleep onset issues, though a trend suggests this effect was stronger for FOXP1 (Spearman’s ρ = 0.89, P = 0.017) than for those with idiopathic ASD [Spearman’s ρ = 0.06, P = 0.004; F(1, 2,266) = 3.21, P = 0.073].

Table 1

Individuals with mutations in FOXP1 show sleep disturbances at similar rates to idiopathic ASD and other NDDs caused by LGDMs in other genes

In addition to these available yet limiting data, we collected qualitative and/or quantitative sleep data from 9 individuals who reported sleep problems in a previous parent-report questionnaire study (12). For these children, parents completed an extensive sleep behavior questionnaire (the Modified Simonds & Parraga Sleep Questionnaire) (20–22). Cognitive impairment was the most prevalent comorbidity (Supplemental Figure 1A). Seven parents (78%) indicated their child was experiencing sleep problems at the time of completing the questionnaires. The most common problem was early waking (5 out of 7; 71%), defined as waking up before 5 am (Figure 1A). The second most frequent parental complaint was night waking (4 out of 7; 57%) (Figure 1A). Of note, the 2 individuals who had no sleep problems at the time of completing the questionnaire had sleep disturbances in the past, both specifying suffering from night wakings and difficulties falling asleep, and 1 additionally reported early waking and feeling sleepy during the day. We followed the International Classification of Sleep Disorders 3 (ICSD-3) criteria, which define a sleep disorder as complaints occurring at least 3 times per week (23), regardless of whether the caretakers thought their children currently had sleep problems. Parent reports indicated that 56% of children experienced night wakings, and 44% experienced early waking at least 3 times per week (Figure 1B). The frequency of nightly awakenings in the whole cohort ranged from once per night to 3 times per night, with about 55% of them waking twice (Figure 1C). When woken during the night, most remained awake for up to 1 hour, while only 2 resettled in a few minutes (Figure 1D).

Individuals with FOXP1 syndrome suffer from night and early wakings that afFigure 1

Individuals with FOXP1 syndrome suffer from night and early wakings that affect their family’s well-being. (A) Nature of the sleep problems reported by the parents of individuals with FOXP1 syndrome who believe their child currently has disturbed sleep (7 out of 9 individuals). (B) Sleep disturbances reported to occur at least 3 times per week in the whole cohort (n = 9), independently of whether the parents consider that they are currently experiencing sleep problems. Sleep complaints occurring 3 or more times per week are defined as a sleep disorder according to the ICSD-3 criteria (23). Only features occurring in at least 40% of our cohort are reported. (C and D) Frequency of night wakings (C) and estimated time taken to resettle after waking during the night (D) in our FOXP1 syndrome cohort (n = 9). (E) Outcome of the quantitative graphical sleep diaries. Quantitative values outside the range of neurotypical individuals (age considered; see Supplemental Methods) are highlighted in orange. Numerical values are provided in Table 2. (F) Effect of child’s sleep on family members (n = 9).

In addition to the questionnaires, the parents of the 7 individuals who reported sleep disturbances at that time also provided a well-annotated graphical sleep diary (20–22) for 2 consecutive weeks, except 2 individuals who only completed 1 week. Analysis of these diaries corroborated the observations from the questionnaires and confirmed early morning awakenings, as evidenced by increased wake after sleep offset (WASF) in 5 of 7 individuals with FOXP1 syndrome and by a higher frequency of early awakenings in 4 of 7 patients (Figure 1E and Table 2). Additionally, nearly half of the diaries substantiated elevated wake after sleep onset (WASO), indicating nighttime awakenings, along with low sleep efficiency (below 85%) (Figure 1E and Table 2). One of the most common disruptions was prolonged sleep onset latency (SOL), with 5 individuals showing a median SOL above the reference value of 30 minutes. This finding was unexpected, as it was not a primary complaint. The co-occurrence of increased SOL, WASO, and early morning awakenings was notably prevalent in prepubescent participants (8–13 years old). Total sleep time was in the normal range and largely consistent across the cohort, except for the 2 oldest individuals (13 and 16 years old), who showed reduced and increased sleep, respectively.

Table 2

Quantitative data from the sleep diaries of individuals with FOXP1 syndrome

Our sleep questionnaire also assessed the effects of the child’s disturbed sleep on family members. All parents and siblings reported being affected by the sleep problems of individuals with FOXP1 syndrome. Not surprisingly, about 80% reported experiencing disrupted sleep due to the child’s sleep problems (Figure 1F). Roughly 55%–66% of family members reported being fatigued and/or feeling irritated and powerless (Figure 1F). About one-third also reported reduced concentration, memory problems, and/or feeling depressed (Figure 1F). Finally, about 20% of parents and siblings reported experiencing feelings of aggression and having more arguments with their partner (Figure 1F). Together, these data highlight sleep disturbances, particularly sleep fragmentation, in individuals with FOXP1 syndrome and their deleterious effects on their families.

Common variation in FOXP1, FOXP2, and FOXP4 is associated with multiple sleep traits in the general population. To obtain further evidence for the importance of FOXP1 in the regulation of sleep, we examined whether common SNPs in the FOXP1 gene, as detected in GWAS, show significant associations with sleep. From an extensive set of GWAS datasets (~4,000 in total) available in the GWAS Atlas (24), we collected data from relevant studies and determined gene-based P values for FOXP1 (NCBI gene ID 27086) as well as for the other members of the FOXP family: FOXP2 (NCBI gene ID 93986) and FOXP4 (NCBI gene ID 116113) (Figure 2A and Supplemental Table 2). We were not able to include the X-linked gene FOXP3 in this analysis due to the insufficient GWAS data for the X chromosome (25). We identified significant associations between common variants in FOXP1 and the sleep traits frequent insomnia symptoms and short sleep (Figure 2, A–C, and Supplemental Table 3). Similarly, FOXP2 showed significant gene-wide associations with short sleep and frequent insomnia symptoms as well as with insomnia, sleep efficiency, and sleep duration (Figure 2, A–E, Supplemental Figure 2, A–C, and Supplemental Table 3). FOXP4 showed associations with short sleep, aligning with FOXP1 and FOXP2, as well as with sleep duration, consistent with FOXP2. Furthermore, gene-wide associations of FOXP4 were significant for chronotype, extreme chronotype, and number of sleep episodes (Figure 2A, Supplemental Figure 3, A–E, and Supplemental Table 3). In summary, gene-wide analyses of common variants of FOXP1, FOXP2, and FOXP4 revealed significant associations with several specific sleep traits resembling the sleep disturbances observed in individuals with FOXP1 gene-disruptive mutations, corroborating a role for the FOXP transcription factor family in sleep regulation.

Common variants in FOXP1, FOXP2, and FOXP4 are associated with insomnia, frFigure 2

Common variants in FOXP1, FOXP2, and FOXP4 are associated with insomnia, frequent insomnia symptoms, and short sleep. (A) Gene-based analyses of FOXP1, FOXP2, and FOXP4 reveal significant associations with multiple sleep traits. Dashed line indicates significance threshold of P < 0.001515 after correction for multiple testing of 11 traits and 3 genes. (B and C) Regional association plots showing association signals for frequent insomnia symptoms and short sleep at the FOXP1 locus. (D and E) Regional association plots showing association signals for frequent insomnia symptoms and insomnia at the FOXP2 locus. Data are shown as −log10(P value) for individual SNPs. The color of each marker reflects its linkage disequilibrium (r2) with the strongest associated SNP indicated as a purple diamond. The recombination rate is indicated in blue. Chr, chromosome.

Drosophila FoxP mutants recapitulate human sleep maintenance problems. To investigate how the FOXP gene family regulates sleep, we used the fruit fly Drosophila melanogaster as a model. While vertebrates possess 4 FOXP paralogs (FOXP1–4) derived from gene duplication events, invertebrates like Drosophila have a single ortholog, FoxP (26). At the protein level, Drosophila FoxP is highly conserved with human FOXP1, FOXP2, and FOXP4, particularly in domains required for dimerization and DNA binding: the zinc finger, leucine zipper, and forkhead domains (Figure 3A) (27). A notable difference is the absence of the N-terminal polyglutamine region found in mammalian FOXP proteins, which may influence transcriptional regulation (28). Despite this, Drosophila FoxP produces 3 isoforms with distinct forkhead domains that, like their human counterparts, can form homo- and heterodimers to regulate transcription (15, 27). Functionally, Drosophila FoxP is essential for neurodevelopment and behaviors relevant to FOXP-associated disorders, including learning, memory, and social behavior (27). These molecular and functional parallels support that Drosophila FoxP is the ortholog of FOXP1, FOXP2, and FOXP4.

FoxP is required in Drosophila neurons to safeguard normal sleep duration aFigure 3

FoxP is required in Drosophila neurons to safeguard normal sleep duration and architecture. (A) Schematic showing domain conservation between human FOXP1, FOXP2, FOXP4 and their Drosophila ortholog, FoxP. Domains include forkhead, zinc finger (ZF), leucine zipper (LZ), and polyglutamine (Q-rich). Adapted from Castells-Nobau et al. (27). (B) Representative sleep profile and total sleep time of FoxP homozygous mutants (FoxP71.2, n = 14) compared with isogenic controls (n = 27). Homozygous FoxP mutants show severe locomotor impairments, with high immobility and lack of arousal at dusk/dawn, limiting unbiased sleep assessment. (C and G) Sleep profiles and their quantification. (D, E, H, and I) Average duration (D and H) and number of sleep bouts (E and I) in the light (LP, ZT0–12) and dark periods (DP, ZT12–24). FoxP71.2/5-SZ-3955 transheterozygous mutant males (n = 117) show reduced total sleep (P < 0.0001) (C) with shorter sleep bouts (P < 0.0001) (D), while the number of sleep bouts increased (P < 0.0001) (E) both during day and night compared with heterozygous Fox5-SZ-3955/+ flies (n = 116). (F and J) Latency to first sleep episode after lights-on and lights-off. (F) FoxP71.2/5-SZ-3955 mutants show longer latency to sleep onset after lights-on (P = 0.012) and shorter latency after lights-off (P < 0.0001). (G–J) Pan-neuronal FoxP-knockdown males (UAS-Dcr2,elav-Gal4 > UAS-FoxPRNAi-1, n = 66) show reduced sleep duration during both the day and night (P < 0.0001) compared with isogenic controls (UAS-Dcr2,elav-Gal4/+, n = 58). Moreover, they exhibit sleep fragmentation, with shorter but more frequent sleep bouts (P < 0.0001). SOL is unaffected. Flies were reared at 28°C. Data are presented as box-and-whisker plots showing the 25th to 75th percentiles, with the median indicated; whiskers represent the 5th and 95th percentiles. Statistical analysis was performed using 2-tailed unpaired t tests or Mann-Whitney tests, with Bonferroni correction for multiple comparisons. Significance: *P < 0.05 and ***P < 0.001.

To address a potential role in sleep regulation of FoxP, we first attempted to assess sleep in the FoxP null mutants previously generated and characterized (27). Homozygous FoxP71.2 mutants exhibited poor mobility (Figure 3B) consistent with previous findings of substantial locomotor deficits (27), making reliable sleep assessment in FoxP null conditions unfeasible. Therefore, we next determined sleep in a less severe yet stringent allele combination. We combined the FoxP71.2 null allele with the hypomorphic allele FoxP5-SZ-3955. Male FoxP71.2/5-SZ-3955 compound heterozygous mutants did not show motor impairment and exhibited reduced total sleep duration during both the light (20% decrease) and dark (10% decrease) periods when compared with heterozygous FoxP5-SZ-3955/+ controls (Figure 3C). Furthermore, FoxP71.2/5-SZ-3955 flies were unable to maintain sleep for as long as heterozygous mutant flies, which was evidenced by a reduction in sleep bout duration (45% reduction in the day and 30% at night; Figure 3D). This decrease was accompanied by an increase in the number of sleep bouts (Figure 3E), suggesting that FoxP71.2/5-SZ-3955 mutants attempt to compensate for reduced sleep by initiating more bouts. These shorter sleep bouts occurring with a higher number of sleep episodes constitute sleep fragmentation, a hallmark of human sleep maintenance insomnia. The same sleep defects also occurred in compound heterozygous FoxP71.2/5-SZ-3955 female mutants (Supplemental Figure 4, A–C), indicating the function of FoxP in sleep fragmentation is not sex specific. Sleep latency at lights-off, however, was reduced in males and unchanged in females (Figure 3F and Supplemental Figure 4D), contrasting with the increased SOL observed in individuals with FOXP1 syndrome. Overall, FoxP loss in Drosophila recapitulates the sleep maintenance insomnia observed in FOXP1 syndrome and reflects FOXP1/2/4-associated sleep traits in the general population.

FoxP is required in neurons for sleep integrity. We sought to collect independent evidence for the role of FoxP in sleep regulation and to identify the cellular substrates through which it acts. Taking advantage of the UAS-Gal4 system and a highly effective and previously validated RNAi line (27, 29, 30), we first induced ubiquitous, constitutive FoxP knockdown using actin-Gal4. This manipulation recapitulated decreased total sleep time, during both the light and dark periods (Supplemental Figure 5A). Furthermore, ubiquitous FoxP knockdown reproduced the sleep fragmentation present in FoxP71.2/5-SZ-3955 mutants (Supplemental Figure 5, B and C). The decreased sleep time and fragmentation were more severe than in compound heterozygous hypomorphic FoxP mutants, with sleep bout duration showing a 60% reduction during the day and a 65% decrease during the night. We used an independent, previously validated, weaker RNAi construct (27) to confirm these findings. FoxP knockdown with this alternative RNAi faithfully reproduced the daytime and nighttime sleep fragmentation; however, total sleep duration was unaltered (Supplemental Figure 5, D–F).

In the CNS of the fly, FoxP has been shown to be expressed in neurons (27, 31). Therefore, we investigated whether loss of FoxP in neurons would reproduce the sleep disturbances present in FoxP mutants. Inducing FoxP knockdown with the pan-neuronal driver elav-Gal4 led to a severe decrease in total sleep time (about a 15%–20% reduction compared with isogenic controls; Figure 3G). Moreover, it reproduced the marked sleep fragmentation seen in the FoxP71.2/5-SZ-3955 mutants and ubiquitous knockdown flies (Figure 3, H–J). In contrast, knocking down FoxP in glial cells did not affect sleep duration or structure (Supplemental Figure 5, G–I), supporting the hypothesis that the observed sleep phenotypes originate in neurons rather than glia. Collectively, we conclude that sleep disturbances in FoxP mutants map to FoxP function in neurons.

FoxP is required during development for adult sleep. To investigate whether FoxP is required in neurons for sleep integrity early in development or regulates sleep acutely in adulthood, we took advantage of the temporal and regional gene expression targeting (TARGET) system (32) to restrict FoxP knockdown temporally (Figure 4A). Flies carrying the elav-Gal4 driver and the ubiquitous Gal4 repressor tub-Gal80ts kept at a restrictive temperature (19°C, no FoxP knockdown) throughout their lifespan showed comparable sleep duration and architecture to genetic background controls (Supplemental Figure 6, A–D). In contrast, when kept continuously at the permissive temperature (29°C, FoxP knockdown), flies showed decreased and fragmented sleep during both the day and the night (Supplemental Figure 6, E–H). Restricting pan-neuronal FoxP knockdown to only adulthood (shifting to 29°C immediately after eclosion) did not affect sleep quantity or architecture (Figure 4, B–E). In contrast, FoxP knockdown throughout developmental stages prior to eclosion only (29°C pre-eclosion) resulted in decreased and fragmented sleep in the adult, mirroring FoxP knockdown throughout the lifespan (Figure 4, F–I). Together, these experiments reveal that FoxP is required during developmental stages in neurons for normal adult sleep.

FoxP is required during development for adult sleep.Figure 4

FoxP is required during development for adult sleep. (A) Schematic representation of the TARGET system. (B) Temperature shifts used to induce posteclosion FoxP knockdown, restricting it to adulthood. (C–E) Representative data for total sleep time (C), average sleep bout duration (D), and number of sleep bouts (E) during the light period (LP, ZT0–12) and dark period (DP, ZT12–24) in flies with pan-neuronal FoxP knockdown exclusively during posteclosion stages (tub-Gal80ts, elav-Gal4; UAS-Dcr2 > UAS-FoxPRNAi-1, n = 16) compared with isogenic controls (tub-Gal80ts, elav-Gal4; UAS-Dcr2/+, n = 16). Posteclosion FoxP knockdown does not affect sleep. (F) Temperature shifts used to induce FoxP knockdown throughout developmental stages prior to eclosion only. (G–I) Representative data for total sleep time (G), average sleep bout duration (H), and number of sleep bouts (I) during the light period (ZT0–12) and dark period (ZT12–24) in flies with pan-neuronal FoxP knockdown during pre-eclosion stages (tub-Gal80ts, elav-Gal4; UAS-Dcr2 > UAS-FoxPRNAi-1, n = 26) compared with isogenic controls (tub-Gal80ts, elav-Gal4; UAS-Dcr2/+, n = 29). FoxP knockdown during developmental stages prior to eclosion is necessary and sufficient to cause decreased and fragmented sleep. Data are presented as box-and-whisker plots showing the 25th to 75th percentiles, with the median indicated; whiskers represent the 5th and 95th percentiles. Statistical analysis was performed using 2-tailed unpaired t tests or Mann-Whitney tests, with Bonferroni correction for multiple comparisons. Significance: *P < 0.05, **P < 0.01, and ***P < 0.001.

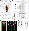
FoxP is required for circadian rhythmicity. Having established a role for FoxP in sleep, we next asked whether FoxP is required for sleep homeostasis by examining whether it affects sleep rebound in response to sleep deprivation. Overnight mechanical sleep deprivation led to strong daytime sleep rebound in FoxP71.2/5-SZ-3955 mutants and their background controls (Supplemental Figure 7, A and B), suggesting that the sleep homeostat remains intact and functions independently of FoxP. Next, we investigated whether FoxP regulates circadian rhythms by assessing rest/activity rhythms in constant darkness. FoxP hemizygous mutants showed a decreased rhythmicity index in free-running conditions (Figure 5A). Moreover, only 20% of FoxP mutants remained rhythmic compared with 80% of their isogenic controls (Figure 5B). Pan-neuronal FoxP knockdown also led to a reduction in rhythm strength in constant darkness (Figure 5, A and B). Compound heterozygous mutant and FoxP pan-neuronal knockdown females likewise showed impaired rhythmicity at constant darkness (Supplemental Figure 8A). Thus, FoxP loss disrupts circadian rhythmicity in free-running conditions.

FoxP loss leads to circadian rhythmicity defects and abolishes PDF-secretinFigure 5

FoxP loss leads to circadian rhythmicity defects and abolishes PDF-secreting s-LNv neuron plasticity. (A and B) Rhythmicity index (A) and proportion of rhythmic, weakly rhythmic, and arrhythmic flies (B) in FoxP71.2/5-SZ-3955 compound heterozygous mutant males (n = 28) compared with heterozygous hypomorphic Fox5-SZ-3955/+ flies (n = 25) and pan-neuronal FoxP-knockdown male flies (UAS-Dcr2,elav-Gal4 > UAS-FoxPRNAi-1, n = 69) compared with isogenic controls (UAS-Dcr2,elav-Gal4/+, n = 61). FoxP transheterozygous mutants and FoxP pan-neuronal knockdown leads to a lower rhythmicity index and increased arrhythmicity. (C) Schematic representation of the presynaptic terminals of s-LNv neurons in the morning (ZT2) and at night (ZT14). During early morning (ZT2), s-LNv projections are highly branched with high levels of PDF immunoreactivity, whereas during the night (ZT14), the projections are decreased and show lower PDF levels (80). (D and E) Example of synaptic terminal (D) and schematic illustration (E) of the image segmentation process employed for the quantitative analysis of s-LNv branching morphology. (F, I, and L) Representative images of PDF foci in s-LNv axonal terminals. Scale bar: 10 μm. (G, J, and M) Distribution of Cartesian (x, y) coordinates for each PDF-immunoreactive maximum. The distributions display the percentage of PDF-immunoreactive maxima along both the x and y dimensions. (H, K, and N) Percentage of PDF foci within area 2. (F–H) FoxP homozygous mutants (FoxP71.2, n = 30) compared with isogenic controls (n = 28) at ZT1–3 (morning). (I–K) FoxP homozygous mutants (FoxP71.2, n = 27) compared with isogenic controls (in gray, n = 25) at ZT13–15 (evening). (L–N) FoxP71.2/5-SZ-3955 compound heterozygous mutants (n = 27) compared with heterozygous hypomorphic Fox5-SZ-3955/+ flies (n = 25) at ZT1–3 (morning). Data are presented as box-and-whisker plots showing the 25th to 75th percentiles, with the median indicated; whiskers represent the 5th and 95th percentiles. Statistical analysis was performed using a 2-tailed unpaired t test. Significance: *P < 0.05 and ***P < 0.001.

FoxP affects the plasticity of PDF-secreting neurons in a non-cell-autonomous manner. Locomotor activity rhythms in Drosophila are driven by clock neurons in the brain, whereby the ventrolateral neurons (LNvs) function as central pacemakers that synchronize downstream neuronal oscillators via the rhythmic secretion of the neuropeptide pigment dispersing factor (PDF) (33, 34). The small LNvs (s-LNvs) change electrophysiological properties and presynaptic morphologies between day and night. During the early daytime (Zeitgeber time 1–3 [ZT1–3], peaking 2 hours after lights-on), they exhibit extensive branching of their presynaptic terminals and a higher level of PDF neuropeptide. However, during the early night (ZT14, 2 hours after lights-off), s-LNvs undergo retraction to adopt a less complex morphology with lower levels of PDF (Figure 5B) (35, 36). This plasticity is crucial for downstream connectivity and proper regulation of circadian output behaviors such as sleep, locomotion, and metabolism in a time of day–dependent manner (35, 37).

To investigate whether FoxP regulates s-LNv morphology, we visualized the s-LNvs’ synaptic terminals of FoxP71.2 homozygous null mutants and isogenic controls during the morning (ZT1–3) and evening (ZT13–15) by immunohistochemistry with an α-PDF antibody (Figure 5, C–K). Individual PDF+ foci were given a Cartesian (x, y) coordinate relative to the origin corresponding to the primary s-LNv axonal branching point (x = 0, y = 0; see Supplemental Methods) (Figure 5, C–E) and were plotted as dispersion graphs. s-LNv axonal terminal of FoxP71.2 homozygous null mutants in the morning (ZT1–3) showed reduced terminal extension compared with isogenic control flies (Figure 5, F–H). We then quantified the percentage of PDF foci in area 2 (Figure 5E), comprising the distal axonal terminals, which confirmed a significant impairment in the distal branching extension of s-LNvs, both in the morning (Figure 5, F–H) and in the evening, albeit to a lesser extent (Figure 5, I–K). Thus, FoxP null mutant s-LNv axonal terminals show impaired structural plasticity (Figure 5, F–K, and Supplemental Figure 5, B–E). Moreover, we observed a decrease in s-LNv axonal terminal morning extension and complexity in FoxP71.2/5-SZ-3955 compound heterozygous mutants (Figure 5, L–N). Together, our findings show that loss of FoxP disrupts the plasticity of central pacemaker neurons.

To investigate whether FoxP regulates sleep cell-autonomously in LNvs, we induced FoxP knockdown specifically in these neurons using the Pdf-Gal4 driver. However, LNv-specific FoxP knockdown had no effect on sleep duration or its architecture (Supplemental Figure 9, A–C). This result aligns with the lack of FoxP expression in PDF neurons during adulthood (Supplemental Figure 9D). We also tested whether FoxP might operate in a subgroup of dorsal clock neurons (DN1), which are contacted by the axonal terminals of the s-LNvs, hypothesizing that they may be involved in the functional defects. We found that FoxP knockdown in DN1 neurons led to a significant decrease in daytime sleep (Supplemental Figure 9E) along with fragmented sleep (Supplemental Figure 9, F and G), recapitulating the daytime sleep complaints of the FoxP models.

FoxP is required in cholinergic, glutamatergic, and peptidergic neurons for sleep. Although flies sleep during both the day and night, consolidated sleep (longer sleep episodes) preferentially occurs at night and is thought to reflect a crucial deep sleep state, which has been linked to cognitive functioning (38–40). Disruption of consolidated night sleep episodes before reaching deeper stages impairs learning even when total sleep duration remains unaffected (38); in this sense, night sleep fragmentation in Drosophila is of greater relevance to the sleep problems experienced by individuals with FOXP1 syndrome. Therefore, we further screened the impact of FoxP knockdown in various neurotransmitter systems and brain regions that express FoxP or play a role in sleep regulation (27, 41). FoxP knockdown using GABAergic, dopaminergic, and serotonergic drivers and drivers for the mushroom body, the ellipsoid body, the fan-shaped body, the insulin-producing cells, or the giant descending neuron circuit had no effect on the duration or number of nighttime sleep episodes (Figure 6, A and B). However, knockdown in cholinergic, glutamatergic, and peptidergic neurons significantly reduced sleep bout duration while increasing the number of bouts (Figure 6, A and B). Further analysis revealed that in addition to the nighttime sleep fragmentation, FoxP knockdown in cholinergic neurons led to increased sleep during the day (Figure 6, C–E). In contrast, FoxP knockdown restricted to glutamatergic neurons significantly decreased and fragmented both daytime and nighttime sleep (Figure 6, F–H). Restricting FoxP knockdown to peptidergic neurons using the 386Y-Gal4 driver resulted in severe sleep fragmentation. In this case, FoxP knockdown exclusively disrupted nighttime sleep (Figure 6, I–K). In conclusion, FoxP is required in glutamatergic neurons for both daytime and nighttime sleep and in cholinergic and especially peptidergic neurons for nighttime sleep.

FoxP is required in cholinergic, glutamatergic, and peptidergic neurons forFigure 6

FoxP is required in cholinergic, glutamatergic, and peptidergic neurons for nighttime sleep integrity and duration. (A) Effect of FoxP knockdown (UAS-FoxPRNAi-1;UAS-Dcr2) on the average sleep bout duration (B) and number of sleep bouts in the different neuronal subtypes. Data were normalized to their respective background controls (Gal4,UAS-Dcr2/+). 26–32 flies per genotype. Data are represented as the median ± 95% CI, with individual values depicted. Two-tailed unpaired t test or Mann-Whitney U test, with Bonferroni correction for multiple testing. (C, F, and I) Sleep profiles and their quantification. (D, E, G, H, J, and K) Average duration (D, G, and J) and number of sleep bouts (E, H, and K) in the light (LP, ZT0–12) and dark periods (DP, ZT12–24). (C–E) FoxP knockdown in cholinergic neurons (ChAT-Gal4 > UAS-Dcr2,UAS-FoxPRNAi-1, n = 64) decreases sleep during both day (P < 0.0001) and night (P = 0.012) compared with controls (ChAT-Gal4 UAS-Dcr2/+, n = 63). Knockdown flies exhibit shorter but more frequent sleep bouts during the dark period (P < 0.0001). (F–H) FoxP knockdown in glutamatergic neurons (vGlut-Gal4 > UAS-Dcr2,UAS-FoxPRNAi-1, n = 95) significantly decreases sleep duration during the day (P = 0.006) and the night (P = 0.00012) compared with controls (vGlut-Gal4 UAS-Dcr2/+, n = 96). Knockdown flies show shorter but more frequent sleep bouts (P < 0.0001, LP and DP). (I–K) FoxP knockdown in neuropeptidergic neurons (386Y-Gal4 > UAS-Dcr2,UAS-FoxPRNAi-1, n = 84) leads to a significant decrease in sleep duration at night (P = 0.0018) compared with controls (386Y-Gal4 UAS-Dcr2/+, n = 92). FoxP-knockdown flies show shorter (P < 0.0001) and an increased number of sleep bouts (P < 0.0001). Data are presented as box-and-whisker plots showing the 25th to 75th percentiles, with the median indicated; whiskers represent the 5th and 95th percentiles. Statistical analysis was performed using 2-tailed unpaired t test or Mann-Whitney U test, with Bonferroni correction for multiple testing. Significance: *P < 0.05, **P < 0.01, and ***P < 0.001.

FoxP loss leads to the downregulation of genes involved in neuropeptidergic signaling. FoxP is a transcription factor and, as such, functions by regulating downstream gene expression programs. To gain insight into the specific FoxP target genes that mediate sleep, we performed transcriptomics analysis (RNA-seq) of FoxP null mutant and isogenic control whole brains. To evaluate consistency between the biological replicates, we first performed principal component analysis, which revealed a clear separation between the 2 genotypes (Supplemental Figure 10A). We identified 1,575 significantly differentially expressed genes (809 up- and 766 downregulated genes) and confirmed that, as expected, the gene with the largest negative fold change in expression is FoxP itself (Figure 7A and Supplemental Table 4). Remarkably, Gene Ontology (GO) molecular function overrepresentation analysis of significantly downregulated genes revealed that FoxP regulates targets involved in neuropeptidergic function such as neuropeptide receptor activity and binding, neuropeptide binding, neuropeptide hormone activity, and neuropeptide receptor binding, among others (Figure 7, B and C, and Supplemental Table 5). Similarly, we identified pathways related to neuropeptide signaling with overrepresentation analysis of the downregulated targets at the GO biological process level (Supplemental Figure 10, B and C, and Supplemental Table 6). Given that peptidergic neurons underlie the night sleep fragmentation (Figure 6, I–K), the finding that FoxP regulates genes involved in neuropeptidergic function is of particular interest.

FoxP regulates genes involved in neuropeptide signaling and controls sleepFigure 7

FoxP regulates genes involved in neuropeptide signaling and controls sleep integrity in peptidergic hugin+ neurons. (A) Volcano plot of differentially expressed genes in the brains of FoxP71.2 homozygous mutants identified using robust linear regression models (t statistic based on M estimation with Huber weighting solved using iteratively reweighted least squares). The log2 of the fold change and the log10 P values adjusted for multiple testing (pFDR) are plotted for each gene. Differentially expressed genes (pFDR < 0.05) are colored in red and green, indicating down- and upregulation, respectively. (B) Dot plot of GO molecular function enrichment analysis from genes significantly downregulated in the brains of FoxP71.2 homozygous mutants. Dots are colored according to their q value. (C) Gene concept network illustrating significant genes associated with key molecular functions: neuropeptide receptor activity, neuropeptide binding, neuropeptide hormone activity, and neuropeptide receptor binding. (D) Colocalization of FoxP+ and hugin+ neurons; FoxP-LexA and Hug-Gal4 were combined with LexOp-mCD8-RFP and UAS-mCD8-GFP, respectively, to identify overlapping fluorescent signal at adult and wandering L3 larval stages. FoxP is partially expressed in hugin+ neurons in L3 larvae brains, but not in adults. Scale bars: 25 μm. (E and F) Average duration (E) and number of sleep bouts (F) during the light (LP, ZT0–12) and dark periods (DP, ZT12–24). FoxP knockdown in hugin+ neurons (hug-Gal4 > UAS-Dcr2, UAS-FoxPRNAi-1, n = 95) leads to shorter but more frequent sleep bouts exclusively during the night (P = 0.0004 and P < 0.0001) compared with controls (hug-Gal4 UAS-Dcr2/+, n = 96). Data are presented as box-and-whisker plots showing the 25th to 75th percentiles, with the median indicated; whiskers represent the 5th and 95th percentiles. Statistical analysis was performed using 2-tailed unpaired t test or Mann-Whitney U test with Bonferroni’s correction for multiple testing. Significance: **P < 0.01 and ***P < 0.001.

FoxP promotes nighttime sleep integrity via its function in hugin+ neurons. Motivated by the role of FoxP in peptidergic neurons — where it regulates sleep and transcriptionally regulates neuropeptide activity — we investigated whether FoxP exerts its effects through one of its downstream targets. Since we recapitulated the sleep maintenance defect observed in FoxP mutants by knocking down FoxP specifically in peptidergic neurons using the 386-GAL4 driver (Figure 6), we examined the neuronal populations targeted by this construct in more detail. The 386Y-Gal4 driver follows the pattern of the amontillado gene, which encodes a prohormone convertase essential for processing neuropeptide precursors into bioactive hormones. These include adipokinetic hormone, FMRFamide-like peptides 2–8, CAPA peptides (CAPA-periviscerokinin-1/2 and CAPA-pyrokinin), corazonin, myosuppressin, Hugin (Hug), and short neuropeptide F-1 and -2 (42, 43). We examined the expression of genes encoding these neuropeptides in the targets identified by RNA-seq in FoxP mutant brains. Surprisingly, only one of these peptidergic hormones, Hugin, was significantly downregulated in FoxP71.2 homozygous null mutants (Figure 7C and Supplemental Figure 10C), suggesting a specific link between FoxP and Hugin-expressing neurons in sleep regulation.

Hugin is a prepropeptide that produces 2 neuropeptides, Hugin-γ and pyrokinin-2, the latter homologous to mammalian neuromedin U (44). To investigate whether FoxP is expressed in hugin+ neurons, we used genetically encoded fluorescent proteins to colabel FoxP and hugin+ neurons. We used the driver hug-Gal4 to express UAS-GFP in about 20 hugin+ neurons in the subesophageal zone and labeled FoxP-expressing cells by expressing LexOp-mCD8-RFP using a previously validated FoxP driver, FoxP-LexA (45). We found that FoxP was undetectable in hugin+ neurons during adulthood (Figure 7D). However, motivated by the developmental origin of FoxP-dependent sleep fragmentation, we also investigated whether FoxP is expressed in hugin+ neurons during earlier stages of development. We found that at the wandering L3 larval stage, FoxP is expressed in a subset of hugin+ neurons (Figure 7D). Next, we investigated whether FoxP may regulate sleep integrity in these peptidergic neurons. Indeed, we found that FoxP knockdown in hugin+ neurons led to sleep fragmentation at nighttime, as evidenced by shorter but more frequent sleep bouts (Figure 7, E and F). Together, we conclude that FoxP is required during development in a subset of hugin+ neurons for proper adult sleep architecture.

Finally, to explore whether FOXP1/2/4 may regulate neuromedin U, we analyzed recent high-resolution single-cell RNA-seq datasets of the human cortex at prenatal (46) and postnatal stages (47). In the developing cortex, NMU — the gene encoding neuromedin U in humans — is expressed mainly in the medial ganglionic eminence (dividing and intermediate cells), in dividing intermediate progenitor cells, and in dividing radial glia (Supplemental Figure 11A). FOXP1 and FOXP2 are expressed in these clusters, while FOXP4 only shows sparse expression. In the adult cortex, NMU is highly localized to somatostatin and parvalbumin neuronal clusters (Supplemental Figure 11B). FOXP1 and FOXP4 are broadly expressed in these cells, whereas FOXP2 expression is more limited and at lower levels. Together, these data support a role for FOXP1 in NMU-expressing neurons during both development and adulthood in the human cortex.

Discussion

Sleep disturbances represent a major burden for individuals with NDDs, as they are highly pervasive and have a severe negative impact on their well-being and quality of life and that of their families. Therefore, it is crucial to gain a deeper understanding of their etiology to facilitate the development of therapeutic approaches. In the present study, we show that individuals with FOXP1 syndrome suffer from night awakenings and early waking, and to a lesser extent sleep onset problems and daytime sleepiness. We demonstrate that common variation in the FOXP family is associated with related sleep traits in the general population, indicating a conserved role for this transcription factor family in sleep regulation. Moreover, we establish that these sleep problems are recapitulated in a preclinical Drosophila model of the syndrome. In addition, FoxP mutants show severe circadian defects. In Drosophila, FoxP is required during development in neurons, particularly peptidergic neurons, to regulate sleep integrity later in life, likely due to the role of FoxP in the transcriptional regulation of peptidergic signaling.

By extracting sleep data from 2 large ASD studies alongside detailed sleep phenotyping via questionnaires and sleep diaries in a smaller independent cohort, we found that individuals with disruptive FOXP1 mutations suffer from night awakenings and early waking (before 5 am), indicative of sleep maintenance insomnia. These disturbances occurred at rates comparable to those in individuals with idiopathic or other forms of monogenic ASD, substantially exceeding both the previously reported 5% prevalence in FOXP1 syndrome (9) and estimates for neurotypical populations (2, 11). Moreover, investigating prior GWAS data, we report that common variation (indexed by SNPs) within FOXP1, FOXP2, and FOXP4 is associated with multiple sleep traits, including frequent insomnia symptoms and short sleep. Interestingly, these traits resemble the sleep disturbances we observed in FOXP1 syndrome and the sleep problems reported in FOXP2 syndrome (13). While we do not claim these prevalence estimates are definitive, we believe they offer a meaningful overview of the types of sleep disturbances observed in FOXP1 syndrome and highlight the role of the FOXP gene family in sleep regulation.

Additionally, to our knowledge, we provide the first functional evidence from an animal model showing that loss of the Drosophila ortholog FoxP recapitulates sleep disturbances linked to FOXP family genes. Specifically, FoxP mutants exhibited reduced and fragmented daytime and nighttime sleep, characterized by shorter but more frequent sleep bouts. Overall, FoxP loss in Drosophila models sleep maintenance insomnia observed in FOXP1 syndrome and mirrors FOXP1/2/4-associated sleep traits in the general population. Together, these data also exclude that sleep disturbances in FOXP1 syndrome are merely secondary to other developmental impairments, arguing that the FOXP family are physiological regulators of sleep. One notable difference between our clinical and preclinical findings was the number of sleep episodes, which remained within the typical range in the FOXP1 syndrome cohort but was consistently altered in our fly models. This discrepancy might reflect ethological differences between species, but it could also indicate that sleep fragmentation in FOXP1 syndrome is underestimated. Studies in neurotypical children show that caregiver-reported diaries and questionnaires often miss subtle night awakenings, capturing only major disruptions. This leads to overestimation of total sleep time, sleep efficiency, and time in bed compared with actigraphy and polysomnography (48, 49). It is therefore plausible that both WASO and the number of awakenings are underestimated, while sleep duration is overestimated in this FOXP1 syndrome cohort.

In contrast, sleep scheduling parameters such as onset and offset times show greater concordance between sleep diaries and actigraphy (50). We observed a widespread increase in SOL documented by the diaries in the FOXP1 syndrome cohort. This result was unexpected, as in both the initial study (12) and our sleep questionnaire, this remained unreported. Additionally, no consistent changes in sleep latency were observed in our Drosophila models. Future studies using quantitative tools like actigraphy or polysomnography are needed to reveal the full extent of these disturbances. Together, our findings provide the first evidence implicating the FOXP family in sleep regulation across monogenic cohorts, the general population, and an animal model.

We observed that FoxP loss in flies disrupts rest/activity rhythms under free-running conditions, as both FoxP mutants and FoxP pan-neuronal knockdown animals exhibited impaired rhythmicity in constant darkness. These rhythms are driven by clock neurons, with the LNvs functioning as central pacemakers that synchronize downstream neuronal oscillators through rhythmic PDF neuropeptide secretion (33, 34). The s-LNvs display day–night changes in electrophysiological properties and presynaptic morphology, characterized by extensive branching and elevated PDF levels in the morning (ZT2), which retract and exhibit reduced PDF levels during the early night (ZT14) (35, 36). We found that the axonal terminals of s-LNvs in FoxP mutants (both homozygous null and compound heterozygous) exhibited reduced distal branching extension during both the morning and evening, with a more pronounced reduction in the morning. This indicates that FoxP loss, in a non-cell-autonomous manner, not only impairs s-LNv axonal terminal extension but also prevents these neurons from adopting their elaborated morning morphology, thereby abolishing circadian plasticity. Further studies are needed to elucidate the precise mechanisms by which FoxP loss disrupt s-LNv circadian plasticity.

We identified the s-LNv circuit output cluster, the dorsal clock neuron cluster DN1, as a contributor to the daytime sleep disturbances observed in FoxP mutants. While the role of clock neurons in promoting arousal is well established (51, 52), their involvement in sleep regulation through circadian mechanisms is less understood. DN1 neurons modulate activity in response to environmental cues such as light and temperature (53). They have been shown to promote both daytime siesta and nighttime sleep; optogenetic activation of DN1 neurons increases midday siesta sleep, while their inhibition reduces it (54). Additionally, blocking DN1 neurotransmitter release decreases both siesta and nighttime sleep (54). It thus appears conceivable that FoxP loss in DN1 neurons leads to diminished activity of the s-LNv–DN1 circuit.

To better understand the cellular and temporal dynamics underlying FoxP regulation of sleep, we restricted FoxP knockdown in a spatial and temporal manner. This allowed us to determine that FoxP is required in neurons during developmental stages to regulate sleep later during adulthood. Furthermore, our results indicate that sleep disturbances in FoxP models arise from the function of this gene in multiple neuronal populations, especially of peptidergic neurons, with more modest contributions from cholinergic and glutamatergic neurons. Interestingly, recent studies in mice have shown that FOXP1 plays a critical role in strengthening and maturation of glutamatergic inputs to the striatum (55), suggesting a conserved role for the FOXP1/FoxP family in regulating glutamatergic transmission across species. We were particularly interested in mapping and understanding the alterations in nighttime sleep architecture, given its conserved critical role in supporting higher cognitive functions in both humans and flies (38, 56). The strongest disruption of nighttime sleep architecture in the shape of sleep fragmentation was observed when FoxP loss was restricted to neuropeptidergic neurons with the 386Y-Gal4 driver. Moreover, FoxP loss led to a striking downregulation of genes involved in various components of neuropeptidergic function, emphasizing its importance in maintaining proper neuropeptidergic signaling and sleep regulation.

We further identified that FoxP is required in neurons expressing and secreting the neuropeptide hugin and that its loss in these neurons leads to sleep fragmentation. Hugin+ neurons are located in the subesophageal zone, a sensorimotor control center in flies, and are known to regulate locomotion and feeding during both larval and adult stages (57–59). Hugin knockdown in these neurons in adulthood was shown to weaken rest/activity rhythms (60). Similarly, acutely silencing or ablating hugin+ neurons reduced the amplitude of rest/activity rhythms (60). In contrast, thermogenetic activation of the hugin+ neuronal cluster in adulthood increased locomotion and decreased feeding (57). It was reported that neither acute activation nor silencing of hugin+ neurons affects sleep duration (61). Interestingly, hugin+ neurons play a critical role in linking the circadian clock to rest/activity rhythms. They integrate clock input originating from PDF-secreting central pacemaker s-LNv neurons via DN1 neurons and diuretic hormone 44–secreting neurons to regulate motor outputs through projections to the ventral nerve cord (60). Although hugin mRNA levels do not cycle, the rhythms of neuropeptide release in the ventral nerve cord from hugin+ neurons are regulated by the circadian clock (60). While this suggests that under physiological conditions hugin levels may not be rate-limiting for release and rest/activity rhythms, reduced levels of hugin in FoxP+ neurons may become limiting. Hugin+ neurons also integrate circadian and sleep signals to modulate circadian circuitry to ultimately regulate sleep timing as they also receive input from the dorsal fan-shaped body (dFB), a core component of the fly sleep homeostat (61). Upon sleep deprivation, the activity of hugin+ neurons decreases to putatively suppress circadian-driven activity during the sleep recovery phase. Conversely, ablation of hugin+ neurons enhances the dFB-driven sleep increase (61). Notably, hugin+ neurons project to and feed back onto PDF-secreting s-LNv clock neurons, enabling these neurons to respond in a hugin-dependent manner to sleep loss (61). Whether any of these processes are affected by loss of FoxP and how it might relate to the general FoxP phenotypic spectrum remain to be determined.

The involvement of neuropeptides in FOXP1 syndrome and the sleep pathophysiology associated with FOXP family members remain unknown. However, neuropeptides are known key regulators of the sleep-wake cycle in mammals (62). Interestingly, the proposed vertebrate homolog of hugin, neuromedin U (44), has been implicated in sleep regulation across multiple animal models. In rats, neuromedin U injection disrupts sleep architecture (63), and its overexpression in zebrafish increases arousal and reduces sleep (64). Moreover, we demonstrate that FOXP1 is expressed in the same cortical neurons as NMU, the gene encoding neuromedin U. This raises the possibility that members of the FOXP family may regulate sleep in humans through the (transcriptional) regulation of this and/or other neuropeptides affecting multiple neuroendocrine systems. For instance, in the murine brain stem, all neuropeptide S-expressing neurons express high levels of Foxp2 (65, 66). Neuropeptide S has been shown to promote arousal and increase wakefulness in mice (67). Additionally, mutations in the neuropeptide S receptor 1 gene have been associated with reduced sleep duration and delayed bedtime in humans (68–70), with the former phenotype replicated in a mouse model carrying the same mutation (70).

Neuropeptidergic function is not only critical to regulating sleep but also for various other essential physiological processes and behaviors. In this context, the hypothalamus plays a central role in homeostatic regulation through neuroendocrine signaling (71). Recent studies have revealed that Foxp1 expression defines a cluster of neurons secreting the neuropeptide oxytocin in the murine hypothalamus (72). This link might be important for understanding behaviors seen in FOXP1 syndrome, including those related to autism (73). Beyond the CNS, in the mouse airway epithelium, Foxp1 and Foxp4 jointly restrict neuropeptide Y (NPY) expression, and the loss of both genes leads to increased NPY levels (74). Interestingly, we found that the Drosophila ortholog of NPY — neuropeptide F (NPF) — and its receptors (75) are dysregulated in FoxP mutants (Figure 7C). As both NPY and NPF are prominently expressed in the CNS (76, 77), it is plausible that FoxP/FoxP1 regulate these same genetic targets in the brain across species, suggesting that FOXP1 regulates neuropeptidergic function in humans. Our findings provide evidence supporting a conserved and broader role for the FOXP family in regulating neuropeptidergic signaling. Furthermore, to our knowledge, we offer the first evidence that sleep disturbances in FOXP1 and FOXP2 syndromes may, at least in part, arise from impaired neuropeptidergic function and suggest that the same mechanisms help regulate sleep traits in the general population. Although neuropeptide-based therapies are in early stages, they may represent an inroad to ameliorate sleep and other behavioral problems in FOXP family–related disorders (78, 79).

Methods

Sex as a biological variable. Sex as a biological variable was considered by assessing sleep in individuals with FOXP1 syndrome regardless of gender and by including both male and female animals in functional sleep characterization to investigate potential sex-specific differences. Findings were similar for both sexes.

Human and Drosophila studies. A detailed description of sleep assessment procedures in the FOXP1 syndrome cohorts, as well as the Drosophila stocks and experimental assays used, is provided in Supplemental Methods.

Statistics. Statistical analyses were performed in R (version 4.3.1) or in GraphPad Prism version 10 for Windows (GraphPad Software). Fisher’s exact tests were used to assess differences between individuals with sleep disturbances with disruptive FOXP1 variants and either an idiopathic ASD group or a group with LGDMs in other genes, with correction for multiple comparisons applied using FDR.

For Drosophila sleep experiments, to assess significance between 2 genotypes, we used 2-tailed unpaired t tests for data following a Gaussian distribution or Mann-Whitney tests for nonparametric data. Bonferroni’s post hoc correction was further applied to these analyses to account for the number of tests performed per genotype, and only P values passing this corrected significance level are indicated in the figures. The rhythmicity index was compared between genotypes using 2-tailed unpaired t tests. Sleep rebound ability was assessed for each genotype by comparing total sleep during ZT0–3 under baseline conditions and during the same period after sleep deprivation, using a 2-tailed paired Student’s t test. The percentages of immunoreactive PDF points within area 2 across genotypes were compared using a 2-tailed unpaired Student’s t test. All data are representative of at least 3 independent experiments (N ≥ 3) unless otherwise specified.

For the analysis of FoxP targets identified via RNA-seq, P values were adjusted for multiple comparisons using the Benjamini-Hochberg procedure to control the FDR. Pathway enrichment significance was then assessed using a hypergeometric test, with a Storey procedure (q values) applied for multiple testing correction. Only P values less than 0.05 after correction for multiple testing (where applicable) were considered significant.

Study approval. Written informed consent was obtained from all participants, including the 6 individuals with FOXP1 mutations recruited from the SSC and an ongoing study funded by an NIH grant to Evan E. Eichler (R01MH101221), as well as participants in the idiopathic ASD cohort and the cohort with LGDMs in other NDD genes, both also drawn from the SSC. All procedures were approved by the Institutional Review Board of the University of Washington. Additionally, written consent was obtained from the parents of children with FOXP1 syndrome who had previously reported sleep problems in the Parent-Reported Phenotype of FOXP1 Syndrome study (12) and agreed to participate in this follow-up sleep study. The study protocol was reviewed and approved by the Medical Ethics Committee of Leiden–Den Haag–Delft, the Netherlands (protocol number N21.085).

Data availability. Gene expression data are available in the Gene Expression Omnibus with the accession number GSE293784. The values for all data points in the graphs are reported in the Supporting Data Values file.

Author contributions

MCT, IE, ACN, and AS conceptualized the study. IE, LVVR, SP, and ACN developed the methodology. IE, JMP, and ACN were responsible for software development. MCT, IE, JH, NR, LVVR, CMH, JMP, MK, SK, and ACN performed the experiments and formal analyses. MCT, SK, ACN, and AS wrote the original draft. All authors reviewed and approved the manuscript. MCT, JMP, MK, and ACN created the visualizations and figures. MCT, SEF, MSK, TK, ACN, and AS supervised the project. MCT, SEF, TK, MK, ACN, and AS acquired the funding necessary to conduct the work described in this manuscript.

Funding support
  • Radboudumc personal PhD fellowship and a travelling fellowship by The Company of Biologists (DMMTF1908278) to MCT.
  • Radboudumc junior researcher fellowships (2) to SEF and AS, and to TK and AS.
  • Netherlands Organisation for Scientific Research grants 09150162010073 (ZonMw Veni to MK), 91718310 (ZonMw Vidi to TK), and 09150181910022 (ZonMw Vici to AS).
  • Max Planck Society support to SEF.
  • Instituto de Salud Carlos III (ISCIII; Madrid, Spain) funding through the Miguel Servet Program CP24/00033, cofunded by the European Union under the European Social Fund “Investing in your future” to ACN.
  • ISCIII grant PI25/00392, cofunded by the European Union, to ACN.
Supplemental material

View Supplemental data

View Supplemental table 3

View Supplemental table 4

View Supplemental table 5

View Supplemental table 6

View Supporting data values

Acknowledgments

We sincerely thank the individuals with FOXP1 syndrome and their families for their participation in this research. We are also grateful to Paul Taghert, Sebastian Kadener, Björn Brembs, the Vienna Drosophila Resource Center, the Drosophila Genomics Resource Center, and the Bloomington Drosophila Stock Center for reagents. We thank Evan E. Eichler, Tianyun Wang, Yang Sui, Lise Verkooijen, Kiran van der Laan, and Sheren Christine for technical and experimental support. Additionally, we thank the Radboudumc Technology Center Microscopy for their assistance and access to microscopy facilities.

Address correspondence to: Mireia Coll-Tané or Annette Schenck, Radboud University Medical Center, Geert Grooteplein 10, 6525 GA Nijmegen, Netherlands. Phone: 31.24.3614017; Email: mireia.colltane@radboudumc.nl (MCT). Phone: 31.24.3610868; Email: annette.schenck@radboudumc.nl (AS). Or to: Anna Castells-Nobau, Institut d’Investigació Biomèdica de Girona, Parc Hospitalari Martí i Julià de Salt, C/ Dr. Castany s/n, 17190 Salt, Spain. Phone: 34.872.987087; Email: acastells@idibgi.org.

Footnotes

Conflict of interest: The authors have declared that no conflict of interest exists.

Copyright: © 2026, Coll-Tané et al. This is an open access article published under the terms of the Creative Commons Attribution 4.0 International License.

Reference information: J Clin Invest. 2026;136(7):e193475. https://doi.org/10.1172/JCI193475.

References
  1. Bruni O, et al. Sleep and circadian disturbances in children with neurodevelopmental disorders. Nat Rev Neurol. 2025;21(2):103–120.
    View this article via: CrossRef PubMed Google Scholar
  2. Richdale AL, Schreck KA. Sleep problems in autism spectrum disorders: prevalence, nature, & possible biopsychosocial aetiologies. Sleep Med Rev. 2009;13(6):403–411.
    View this article via: CrossRef PubMed Google Scholar
  3. Phillips NL, et al. Behavioral interventions for sleep disturbances in children with neurological and neurodevelopmental disorders: a systematic review and meta-analysis of randomized controlled trials. Sleep. 2020;43(9):zsaa040.
    View this article via: CrossRef PubMed Google Scholar
  4. Missig G, et al. Sleep as a translationally-relevant endpoint in studies of autism spectrum disorder (ASD). Neuropsychopharmacology. 2020;45(1):90–103.
    View this article via: CrossRef PubMed Google Scholar
  5. Coll-Tané M, et al. The CHD8/CHD7/Kismet family links blood-brain barrier glia and serotonin to ASD-associated sleep defects. Sci Adv. 2021;7(23):eabe2626.
    View this article via: CrossRef PubMed Google Scholar
  6. Gong NN, et al. The chromatin remodeler ISWI acts during Drosophila development to regulate adult sleep. Sci Adv. 2021;7(8):eabe2597.
    View this article via: CrossRef PubMed Google Scholar
  7. Wintler T, et al. Sleep, brain development, and autism spectrum disorders: insights from animal models. J Neurosci Res. 2020;98(6):1137–1149.
    View this article via: CrossRef PubMed Google Scholar
  8. Co M, et al. FOXP transcription factors in vertebrate brain development, function, and disorders. Wiley Interdiscip Rev Dev Biol. 2020;9(5):e375.
    View this article via: CrossRef PubMed Google Scholar
  9. Lozano R, et al. FOXP1 syndrome: a review of the literature and practice parameters for medical assessment and monitoring. J Neurodev Disord. 2021;13(1):18.
    View this article via: CrossRef PubMed Google Scholar
  10. Braden RO, et al. Severe speech impairment is a distinguishing feature of FOXP1-related disorder. Dev Med Child Neurol. 2021;63(12):1417–1426.
    View this article via: CrossRef PubMed Google Scholar
  11. Esbensen AJ, Schwichtenberg AJ. Sleep in neurodevelopmental disorders. Int Rev Res Dev Disabil. 2016;51:153–191.
    View this article via: PubMed Google Scholar
  12. Koene S, et al. Clinical phenotype of FOXP1 syndrome: parent-reported medical signs and symptoms in 40 individuals. J Med Genet. 2024;61(4):399–404.
    View this article via: CrossRef PubMed Google Scholar
  13. Morison LD, et al. In-depth characterisation of a cohort of individuals with missense and loss-of-function variants disrupting FOXP2. J Med Genet. 2023;60(6):597–607.
    View this article via: CrossRef PubMed Google Scholar
  14. Snijders Blok L, et al. Heterozygous variants that disturb the transcriptional repressor activity of FOXP4 cause a developmental disorder with speech/language delays and multiple congenital abnormalities. Genet Med. 2021;23(3):534–542.
    View this article via: CrossRef PubMed Google Scholar
  15. Li S, et al. Transcriptional and DNA binding activity of the Foxp1/2/4 family is modulated by heterotypic and homotypic protein interactions. Mol Cell Biol. 2004;24(2):809–822.
    View this article via: CrossRef PubMed Google Scholar
  16. Estruch SB, et al. Proteomic analysis of FOXP proteins reveals interactions between cortical transcription factors associated with neurodevelopmental disorders. Hum Mol Genet. 2018;27(7):1212–1227.
    View this article via: CrossRef PubMed Google Scholar
  17. Fischbach GD, Lord C. The Simons Simplex Collection: a resource for identification of autism genetic risk factors. Neuron. 2010;68(2):192–195.
    View this article via: CrossRef PubMed Google Scholar
  18. Sanders SJ, et al. Insights into autism spectrum disorder genomic architecture and biology from 71 risk loci. Neuron. 2015;87(6):1215–1233.
    View this article via: CrossRef PubMed Google Scholar
  19. Beighley JS, et al. Clinical phenotypes of carriers of mutations in CHD8 or its conserved target genes. Biol Psychiatry. 2020;87(2):123–131.
    View this article via: CrossRef PubMed Google Scholar
  20. Simonds JF, Parraga H. Prevalence of sleep disorders and sleep behaviors in children and adolescents. J Am Acad Child Psychiatry. 1982;21(4):383–388.
    View this article via: CrossRef PubMed Google Scholar
  21. Simonds JF, Parraga H. Sleep behaviors and disorders in children and adolescents evaluated at psychiatric clinics. J Dev Behav Pediatr. 1984;5(1):6–10.
    View this article via: CrossRef PubMed Google Scholar
  22. Wiggs L, Stores G. Behavioural treatment for sleep problems in children with severe learning disabilities and challenging daytime behaviour: effect on sleep patterns of mother and child. J Sleep Res. 1998;7(2):119–126.
    View this article via: CrossRef PubMed Google Scholar
  23. Sateia M, ed. International Classification of Sleep Disorders, 3rd ed. American Academy of Sleep Medicine; 2014.
  24. Watanabe K, et al. A global overview of pleiotropy and genetic architecture in complex traits. Nat Genet. 2019;51(9):1339–1348.
    View this article via: CrossRef PubMed Google Scholar
  25. Sun L, et al. eXclusionarY: 10 years later, where are the sex chromosomes in GWASs? Am J Hum Genet. 2023;110(6):903–912.
    View this article via: CrossRef PubMed Google Scholar
  26. Santos ME, et al. Alternative splicing and gene duplication in the evolution of the FoxP gene subfamily. Mol Biol Evol. 2011;28(1):237–247.
    View this article via: CrossRef PubMed Google Scholar
  27. Castells-Nobau A, et al. Conserved regulation of neurodevelopmental processes and behavior by FoxP in Drosophila. PLoS One. 2019;14(2):e0211652.
    View this article via: CrossRef PubMed Google Scholar
  28. Wang B, et al. Multiple domains define the expression and regulatory properties of Foxp1 forkhead transcriptional repressors. J Biol Chem. 2003;278(27):24259–24268.
    View this article via: CrossRef PubMed Google Scholar
  29. Brand AH, Perrimon N. Targeted gene expression as a means of altering cell fates and generating dominant phenotypes. Development. 1993;118(2):401–415.
    View this article via: CrossRef PubMed Google Scholar
  30. Dietzl G, et al. A genome-wide transgenic RNAi library for conditional gene inactivation in Drosophila. Nature. 2007;448(7150):151–156.
    View this article via: CrossRef PubMed Google Scholar
  31. Lawton KJ, et al. Conserved role of Drosophila melanogaster FoxP in motor coordination and courtship song. Behav Brain Res. 2014;268:213–221.
    View this article via: CrossRef PubMed Google Scholar
  32. McGuire SE, et al. Spatiotemporal gene expression targeting with the TARGET and gene-switch systems in Drosophila. Sci STKE. 2004;2004(220):pl6.
    View this article via: CrossRef PubMed Google Scholar
  33. Renn SC, et al. A pdf neuropeptide gene mutation and ablation of PDF neurons each cause severe abnormalities of behavioral circadian rhythms in Drosophila. Cell. 1999;99(7):791–802.
    View this article via: CrossRef PubMed Google Scholar
  34. Grima B, et al. Morning and evening peaks of activity rely on different clock neurons of the Drosophila brain. Nature. 2004;431(7010):869–873.
    View this article via: CrossRef PubMed Google Scholar
  35. Fernandez MP, et al. Circadian remodeling of neuronal circuits involved in rhythmic behavior. PLoS Biol. 2008;6(3):e69.
    View this article via: CrossRef PubMed Google Scholar
  36. Herrero A, et al. Coupling neuropeptide levels to structural plasticity in drosophila clock neurons. Curr Biol. 2020;30(16):3154–3166.
    View this article via: CrossRef PubMed Google Scholar
  37. Sundram V, et al. Cellular requirements for LARK in the Drosophila circadian system. J Biol Rhythms. 2012;27(3):183–195.
    View this article via: CrossRef PubMed Google Scholar
  38. Liu C, et al. A serotonin-modulated circuit controls sleep architecture to regulate cognitive function independent of total sleep in drosophila. Curr Biol. 2019;29(21):3635–3646.
    View this article via: CrossRef PubMed Google Scholar
  39. Wiggin TD, et al. Covert sleep-related biological processes are revealed by probabilistic analysis in Drosophila. Proc Natl Acad Sci U S A. 2020;117(18):10024–10034.
    View this article via: CrossRef PubMed Google Scholar
  40. Stickgold R. Parsing the role of sleep in memory processing. Curr Opin Neurobiol. 2013;23(5):847–853.
    View this article via: CrossRef PubMed Google Scholar
  41. DasGupta S, et al. FoxP influences the speed and accuracy of a perceptual decision in Drosophila. Science. 2014;344(6186):901–904.
    View this article via: CrossRef PubMed Google Scholar
  42. Wegener C, et al. Deficiency of prohormone convertase dPC2 (AMONTILLADO) results in impaired production of bioactive neuropeptide hormones in Drosophila. J Neurochem. 2011;118(4):581–595.
    View this article via: CrossRef PubMed Google Scholar
  43. Rhea JM, et al. The proprotein convertase encoded by amontillado (amon) is required in Drosophila corpora cardiaca endocrine cells producing the glucose regulatory hormone AKH. PLoS Genet. 2010;6(5):e1000967.
    View this article via: CrossRef PubMed Google Scholar
  44. Melcher C, et al. Neuromedin U and its putative Drosophila homolog hugin. PLoS Biol. 2006;4(3):e68.
    View this article via: CrossRef PubMed Google Scholar
  45. Palazzo O, et al. Identification of FoxP circuits involved in locomotion and object fixation in Drosophila. Open Biol. 2020;10(12):200295.
    View this article via: CrossRef PubMed Google Scholar
  46. Nowakowski TJ, et al. Spatiotemporal gene expression trajectories reveal developmental hierarchies of the human cortex. Science. 2017;358(6368):1318–1323.
    View this article via: CrossRef PubMed Google Scholar
  47. Hodge RD, et al. Conserved cell types with divergent features in human versus mouse cortex. Nature. 2019;573(7772):61–68.
    View this article via: CrossRef PubMed Google Scholar
  48. O’Sullivan R, et al. Concordance of objective and subjective measures of sleep in children with neurodevelopmental conditions: a systematic review and meta-analysis. Sleep Med Rev. 2023;71:101814.
    View this article via: CrossRef PubMed Google Scholar
  49. Matthews KA, et al. Similarities and differences in estimates of sleep duration by polysomnography, actigraphy, diary, and self-reported habitual sleep in a community sample. Sleep Health. 2018;4(1):96–103.
    View this article via: CrossRef PubMed Google Scholar
  50. Asaka Y, Takada S. Comparing sleep measures of infants derived from parental reports in sleep diaries and acceleration sensors. Acta Paediatr. 2011;100(8):1158–1163.
    View this article via: CrossRef PubMed Google Scholar
  51. Parisky KM, et al. PDF cells are a GABA-responsive wake-promoting component of the Drosophila sleep circuit. Neuron. 2008;60(4):672–682.
    View this article via: CrossRef PubMed Google Scholar
  52. Sheeba V, et al. Large ventral lateral neurons modulate arousal and sleep in Drosophila. Curr Biol. 2008;18(20):1537–1545.
    View this article via: CrossRef PubMed Google Scholar
  53. Zhang Y, et al. Light and temperature control the contribution of specific DN1 neurons to Drosophila circadian behavior. Curr Biol. 2010;20(7):600–605.
    View this article via: CrossRef PubMed Google Scholar
  54. Guo F, et al. Circadian neuron feedback controls the Drosophila sleep--activity profile. Nature. 2016;536(7616):292–297.
    View this article via: CrossRef PubMed Google Scholar
  55. Khandelwal N, et al. FOXP1 regulates the development of excitatory synaptic inputs onto striatal neurons and induces phenotypic reversal with reinstatement. Sci Adv. 2024;10(18):eadm7039.
    View this article via: CrossRef PubMed Google Scholar
  56. Pase MP, et al. Sleep architecture, obstructive sleep apnea, and cognitive function in adults. JAMA Netw Open. 2023;6(7):e2325152.
    View this article via: CrossRef PubMed Google Scholar
  57. Schoofs A, et al. Selection of motor programs for suppressing food intake and inducing locomotion in the Drosophila brain. PLoS Biol. 2014;12(6):e1001893.
    View this article via: CrossRef PubMed Google Scholar
  58. Melcher C, Pankratz MJ. Candidate gustatory interneurons modulating feeding behavior in the Drosophila brain. PLoS Biol. 2005;3(9):e305.
    View this article via: CrossRef PubMed Google Scholar
  59. Schlegel P, et al. Synaptic transmission parallels neuromodulation in a central food-intake circuit. Elife. 2016;5:e16799.
    View this article via: CrossRef PubMed Google Scholar
  60. King AN, et al. A peptidergic circuit links the circadian clock to locomotor activity. Curr Biol. 2017;27(13):1915–1927.
    View this article via: CrossRef PubMed Google Scholar
  61. Schwarz JE, et al. Hugin+ neurons provide a link between sleep homeostat and circadian clock neurons. Proc Natl Acad Sci U S A. 2021;118(47):e2111183118.
    View this article via: CrossRef PubMed Google Scholar
  62. Shen YC, et al. Roles of neuropeptides in sleep-wake regulation. Int J Mol Sci. 2022;23(9):4599.
    View this article via: CrossRef PubMed Google Scholar
  63. Ahnaou A, Drinkenburg WH. Neuromedin U(2) receptor signaling mediates alteration of sleep-wake architecture in rats. Neuropeptides. 2011;45(2):165–174.
    View this article via: CrossRef PubMed Google Scholar
  64. Chiu CN, et al. A zebrafish genetic screen identifies neuromedin U as a regulator of sleep/wake states. Neuron. 2016;89(4):842–856.
    View this article via: CrossRef PubMed Google Scholar
  65. Karthik S, et al. Molecular ontology of the parabrachial nucleus. J Comp Neurol. 2022;530(10):1658–1699.
    View this article via: CrossRef PubMed Google Scholar
  66. Huang D, et al. Neuropeptide S (NPS) neurons: parabrachial identity and novel distributions. J Comp Neurol. 2022;530(18):3157–3178.
    View this article via: CrossRef PubMed Google Scholar
  67. Xu YL, et al. Neuropeptide S: a neuropeptide promoting arousal and anxiolytic-like effects. Neuron. 2004;43(4):487–497.
    View this article via: CrossRef PubMed Google Scholar
  68. Gottlieb DJ, et al. Genome-wide association of sleep and circadian phenotypes. BMC Med Genet. 2007;8(suppl 1):S9.
    View this article via: CrossRef PubMed Google Scholar
  69. Spada J, et al. Genetic association of objective sleep phenotypes with a functional polymorphism in the neuropeptide S receptor gene. PLoS One. 2014;9(6):e98789.
    View this article via: CrossRef PubMed Google Scholar
  70. Xing L, et al. Mutant neuropeptide S receptor reduces sleep duration with preserved memory consolidation. Sci Transl Med. 2019;11(514):eaax2014.
    View this article via: CrossRef PubMed Google Scholar
  71. Hajdarovic KH, et al. Understanding the aging hypothalamus, one cell at a time. Trends Neurosci. 2022;45(12):942–954.
    View this article via: CrossRef PubMed Google Scholar
  72. Berkhout JB, et al. An integrated single-cell RNA-seq atlas of the mouse hypothalamic paraventricular nucleus links transcriptomic and functional types. J Neuroendocrinol. 2024;36(2):e13367.
    View this article via: CrossRef PubMed Google Scholar
  73. Yao S, Kendrick KM. How does oxytocin modulate human behavior? Mol Psychiatry. 2025;30(4):1639–1651.
    View this article via: CrossRef PubMed Google Scholar
  74. Li S, et al. Epithelium-generated neuropeptide Y induces smooth muscle contraction to promote airway hyperresponsiveness. J Clin Invest. 2016;126(5):1978–1982.
    View this article via: JCI CrossRef PubMed Google Scholar
  75. Garczynski SF, et al. Characterization of a functional neuropeptide F receptor from Drosophila melanogaster. Peptides. 2002;23(4):773–780.
    View this article via: CrossRef PubMed Google Scholar
  76. Michel MC, et al. XVI. International Union of Pharmacology recommendations for the nomenclature of neuropeptide Y, peptide YY, and pancreatic polypeptide receptors. Pharmacol Rev. 1998;50(1):143–150.
    View this article via: CrossRef PubMed Google Scholar
  77. Shen P, Cai HN. Drosophila neuropeptide F mediates integration of chemosensory stimulation and conditioning of the nervous system by food. J Neurobiol. 2001;47(1):16–25.
    View this article via: CrossRef PubMed Google Scholar
  78. Baig MH, et al. Peptide based therapeutics and their use for the treatment of neurodegenerative and other diseases. Biomed Pharmacother. 2018;103:574–581.
    View this article via: CrossRef PubMed Google Scholar
  79. Yeo XY, et al. Potentials of neuropeptides as therapeutic agents for neurological diseases. Biomedicines. 2022;10(2):343.
    View this article via: CrossRef PubMed Google Scholar
  80. Muraro NI, et al. The circadian system: plasticity at many levels. Neuroscience. 2013;247:280–293.
    View this article via: CrossRef PubMed Google Scholar
Version history
  • Version 1 (April 1, 2026): Electronic publication

Article tools

  • View PDF
  • Download citation information
  • Send a comment
  • Terms of use
  • Standard abbreviations
  • Need help? Email the journal

Metrics

  • Article usage
  • Citations to this article

Go to

  • Top
  • Abstract
  • Introduction
  • Results
  • Discussion
  • Methods
  • Author contributions
  • Funding support
  • Supplemental material
  • Acknowledgments
  • Footnotes
  • References
  • Version history
Advertisement
Advertisement

Copyright © 2026 American Society for Clinical Investigation
ISSN: 0021-9738 (print), 1558-8238 (online)

Sign up for email alerts