Go to JCI Insight
  • About
  • Editors
  • Consulting Editors
  • For authors
  • Publication ethics
  • Publication alerts by email
  • Advertising
  • Job board
  • Contact
  • Clinical Research and Public Health
  • Current issue
  • Past issues
  • By specialty
    • COVID-19
    • Cardiology
    • Gastroenterology
    • Immunology
    • Metabolism
    • Nephrology
    • Neuroscience
    • Oncology
    • Pulmonology
    • Vascular biology
    • All ...
  • Videos
    • ASCI Milestone Awards
    • Video Abstracts
    • Conversations with Giants in Medicine
  • Reviews
    • View all reviews ...
    • Clinical innovation and scientific progress in GLP-1 medicine (Nov 2025)
    • Pancreatic Cancer (Jul 2025)
    • Complement Biology and Therapeutics (May 2025)
    • Evolving insights into MASLD and MASH pathogenesis and treatment (Apr 2025)
    • Microbiome in Health and Disease (Feb 2025)
    • Substance Use Disorders (Oct 2024)
    • Clonal Hematopoiesis (Oct 2024)
    • View all review series ...
  • Viewpoint
  • Collections
    • In-Press Preview
    • Clinical Research and Public Health
    • Research Letters
    • Letters to the Editor
    • Editorials
    • Commentaries
    • Editor's notes
    • Reviews
    • Viewpoints
    • 100th anniversary
    • Top read articles

  • Current issue
  • Past issues
  • Specialties
  • Reviews
  • Review series
  • ASCI Milestone Awards
  • Video Abstracts
  • Conversations with Giants in Medicine
  • In-Press Preview
  • Clinical Research and Public Health
  • Research Letters
  • Letters to the Editor
  • Editorials
  • Commentaries
  • Editor's notes
  • Reviews
  • Viewpoints
  • 100th anniversary
  • Top read articles
  • About
  • Editors
  • Consulting Editors
  • For authors
  • Publication ethics
  • Publication alerts by email
  • Advertising
  • Job board
  • Contact
Transcriptional coregulator ZMIZ1 modulates estrogen responses that are essential for healthy endometrial function
Sylvia C. Hewitt, Frank Orellana, Ryan M. Marquardt, MyeongJin Yi, Cynthia J. Willson, Mark Y. Chiang, Yong Song, Goutham Venkata Naga Davuluri, Christopher Day, Ramakrishna Kommagani, Joseph Rodriguez, Asgerally T. Fazleabas, John P. Lydon, Francesco J. DeMayo
Sylvia C. Hewitt, Frank Orellana, Ryan M. Marquardt, MyeongJin Yi, Cynthia J. Willson, Mark Y. Chiang, Yong Song, Goutham Venkata Naga Davuluri, Christopher Day, Ramakrishna Kommagani, Joseph Rodriguez, Asgerally T. Fazleabas, John P. Lydon, Francesco J. DeMayo
View: Text | PDF
Research Article Endocrinology Reproductive biology

Transcriptional coregulator ZMIZ1 modulates estrogen responses that are essential for healthy endometrial function

  • Text
  • PDF
Abstract

Estrogen is a critical regulator of endometrial health. Aberrant estrogen stimulation can result in infertility, endometrial cancer, and endometriosis. Here, we identified Zinc Finger MIZ-Type Containing 1 (Zmiz1) as a coregulator of uterine estrogen signaling. ZMIZ1 is colocalized with an estrogen receptor α–binding (ESR1-binding) super enhancer. ZMIZ1 mutations are found in endometrial cancer and its RNA levels trend toward reduction in endometrium of patients with endometriosis. ZMIZ1 is dynamically expressed in human endometrial tissues during the menstrual cycle. Disrupting ZMIZ1 in cultured human endometrial stromal cells resulted in impaired cell proliferation and decidual differentiation. Ablation of Zmiz1 using the PgrCre mouse (Zmiz1d/d) resulted in infertility and accelerated age-dependent uterine fibrosis. Zmiz1d/d mice showed reduced ovulation and progesterone levels while maintaining normal serum prolactin during pregnancy. Uteri of Zmiz1d/d mice were unable to undergo a hormonally induced decidual response, had decreased expression of stromal progesterone receptor (PGR) and decreased stromal and epithelial cell proliferation. Analysis of the transcriptome of Zmiz1d/d mouse uteri showed decreased E2F, CCNA2, and FOXM1 signaling. Challenging ovariectomized Zmiz1d/d mice with estrogen resulted in a decreased amplitude of some estrogen-regulated gene responses. Our findings demonstrate the importance of ZMIZ1 as an ESR1 coregulator in uterine biology and pathology.

Authors

Sylvia C. Hewitt, Frank Orellana, Ryan M. Marquardt, MyeongJin Yi, Cynthia J. Willson, Mark Y. Chiang, Yong Song, Goutham Venkata Naga Davuluri, Christopher Day, Ramakrishna Kommagani, Joseph Rodriguez, Asgerally T. Fazleabas, John P. Lydon, Francesco J. DeMayo

×

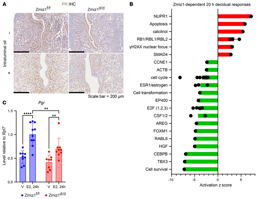
Figure 7

ZMIZ1 Modulates progesterone receptor expression of mouse uterine cells.

Options: View larger image (or click on image) Download as PowerPoint
ZMIZ1 Modulates progesterone receptor expression of mouse uterine cells....
(A) PGR IHC of Zmiz1f/f and Zmiz1d/d tissue from an uninjected (–) uterine horn, or 20 hours after intraluminal (il) oil injection (+) reveals decreased stromal PGR in Zmiz1d/d. Scale bar: 200 μm. n = 7 Zmiz1f/f (–); n = 7 Zmiz1f/f (+); n = 5 Zmiz1d/d (–); n = 6 Zmiz1d/d (+). (B) Graphical summary of some of the top enriched signals, functions, and pathways following IPA Core Analysis of DEG from microarray analysis of Zmiz1d/d vs Zmiz1f/f RNA 20 hours after il oil injection. Positive or negative z score suggests Zmiz1 deletion increases or decreases signaling, respectively. (C) RT-PCR for Pgr of uterine RNA from Zmiz1f/f or Zmiz1d/d ovariectomized females treated with vehicle (V) or estradiol (E2) for 24 hours. n = 10 Zmiz1f/f V and E2; n = 8 Zmiz1d/d V n = 9 Zmiz1d/d E2. **P < 0.01, ****P < 0.0001 by 2-way ANOVA.

Copyright © 2026 American Society for Clinical Investigation
ISSN: 0021-9738 (print), 1558-8238 (online)

Sign up for email alerts