Go to JCI Insight
  • About
  • Editors
  • Consulting Editors
  • For authors
  • Publication ethics
  • Publication alerts by email
  • Advertising
  • Job board
  • Contact
  • Clinical Research and Public Health
  • Current issue
  • Past issues
  • By specialty
    • COVID-19
    • Cardiology
    • Gastroenterology
    • Immunology
    • Metabolism
    • Nephrology
    • Neuroscience
    • Oncology
    • Pulmonology
    • Vascular biology
    • All ...
  • Videos
    • Conversations with Giants in Medicine
    • Video Abstracts
  • Reviews
    • View all reviews ...
    • Clinical innovation and scientific progress in GLP-1 medicine (Nov 2025)
    • Pancreatic Cancer (Jul 2025)
    • Complement Biology and Therapeutics (May 2025)
    • Evolving insights into MASLD and MASH pathogenesis and treatment (Apr 2025)
    • Microbiome in Health and Disease (Feb 2025)
    • Substance Use Disorders (Oct 2024)
    • Clonal Hematopoiesis (Oct 2024)
    • View all review series ...
  • Viewpoint
  • Collections
    • In-Press Preview
    • Clinical Research and Public Health
    • Research Letters
    • Letters to the Editor
    • Editorials
    • Commentaries
    • Editor's notes
    • Reviews
    • Viewpoints
    • 100th anniversary
    • Top read articles

  • Current issue
  • Past issues
  • Specialties
  • Reviews
  • Review series
  • Conversations with Giants in Medicine
  • Video Abstracts
  • In-Press Preview
  • Clinical Research and Public Health
  • Research Letters
  • Letters to the Editor
  • Editorials
  • Commentaries
  • Editor's notes
  • Reviews
  • Viewpoints
  • 100th anniversary
  • Top read articles
  • About
  • Editors
  • Consulting Editors
  • For authors
  • Publication ethics
  • Publication alerts by email
  • Advertising
  • Job board
  • Contact
Leukemia-expanded splenic CD81+ erythroblasts potentiate disease progression in mice by reshaping leukemic cell metabolism
Yue Li, Jiaxuan Cao, Jingyuan Tong, Peixia Tang, Haoran Chen, Guohuan Sun, Zining Yang, Xiaoru Zhang, Fang Dong, Shangda Yang, Jie Gao, Xiangnan Zhao, Jinfa Ma, Di Wang, Lei Zhang, Lin Wang, Tao Cheng, Hui Cheng, Lihong Shi
Yue Li, Jiaxuan Cao, Jingyuan Tong, Peixia Tang, Haoran Chen, Guohuan Sun, Zining Yang, Xiaoru Zhang, Fang Dong, Shangda Yang, Jie Gao, Xiangnan Zhao, Jinfa Ma, Di Wang, Lei Zhang, Lin Wang, Tao Cheng, Hui Cheng, Lihong Shi
View: Text | PDF
Research Article Cell biology Hematology Metabolism

Leukemia-expanded splenic CD81+ erythroblasts potentiate disease progression in mice by reshaping leukemic cell metabolism

  • Text
  • PDF
Abstract

During the progression of acute myeloid leukemia (AML), extramedullary hematopoiesis (EMH) compensates for impaired bone marrow hematopoiesis. However, the specific cellular dynamics of EMH and its influence on AML progression remain poorly understood. In this study, we identified a substantial expansion of the CD81+ erythroblast subpopulation (CD81+ Erys) in the spleens of AML mice, which promoted AML cell proliferation and reduced survival. Mechanistically, CD81+ Erys secrete elevated levels of macrophage migration-inhibitory factor (MIF), which interacted with the CD74 receptor on AML cells, activating the mTORC1 signaling pathway and upregulating Egln3. Consequently, AML cells cocultured with CD81+ Erys exhibited reprogrammed phospholipid metabolism, characterized by an increased phospholipid-to-lysophospholipid ratio. Modulating this metabolic shift, either by supplementing exogenous lysophospholipids or depleting Egln3 in AML cells, restored the phospholipid balance and mitigated the protumorigenic effects induced by CD81+ Erys. Overall, our findings elucidate the molecular crosstalk between erythroblasts and AML cells, extend our insights into the mechanisms driving AML progression, and suggest potential therapeutic strategies.

Authors

Yue Li, Jiaxuan Cao, Jingyuan Tong, Peixia Tang, Haoran Chen, Guohuan Sun, Zining Yang, Xiaoru Zhang, Fang Dong, Shangda Yang, Jie Gao, Xiangnan Zhao, Jinfa Ma, Di Wang, Lei Zhang, Lin Wang, Tao Cheng, Hui Cheng, Lihong Shi

×

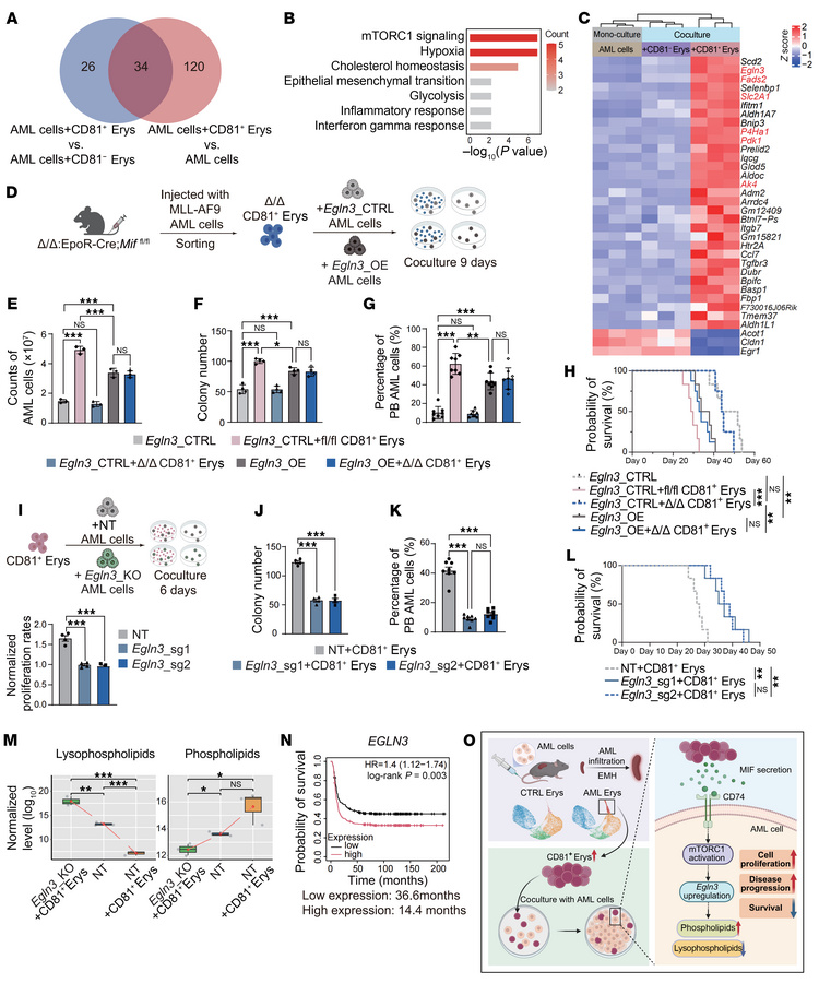
Figure 7

MIF/CD74/mTORC1/EGLN3 regulatory axis rebalances lipid metabolism in AML cells during coculture.

Options: View larger image (or click on image) Download as PowerPoint
MIF/CD74/mTORC1/EGLN3 regulatory axis rebalances lipid metabolism in AML...
(A) Venn diagram illustrates selection of 34 DEGs from AML cells after coculture with CD81+ Erys. DEGs were identified by intersecting those upregulated in AML cells cocultured with CD81+ Erys versus AML cells cocultured with CD81− Erys (AML cells+CD81+ Erys vs. AML cells+CD81− Erys) and compared with AML cells alone (AML cells+CD81+ Erys vs. AML cells); Padj < 0.05. (B) Hallmark overrepresentation analysis of 34 DEGs. (C) Expression of 34 DEGs, including 6 core enrichment genes of mTORC1 signaling pathway (in red). (D) Illustration of experimental design: Egln3_CTRL or Egln3_OE AML cells were cultured alone or cocultured with Δ/Δ CD81+ Erys for 9 days. (E) Cell counts of AML cells obtained after 9 days of culture alone or coculture (n = 3). Egln3_CTRL AML cells cocultured with fl/fl CD81+ Erys were positive control. (F) Number of colonies formed by cultured AML cells (n = 4). (G and H) AML progression rates (determined by percentage of AML cells in mouse PB) (G) and survival analysis (H) of mice injected with cultured AML cells (n = 8). (I) Experimental design for coculturing nontarget control (NT) and Egln3_KO (Egln3_sg1, Egln3_sg2) AML cells with CD81+ Erys (top). Proliferation rates of NT and Egln3_KO AML cells were assessed after 6 days of culture alone or coculture with CD81+ Erys (n = 4) (bottom). Rates were calculated as the ratio of AML cell counts obtained after coculturing with CD81+ Erys to those obtained after culture alone. (J) Number of colonies formed by cultured AML cells (n = 4). (K and L) AML progression rates (determined by percentage of AML cells in mouse PB) (K) and survival analysis (L) of mice injected with cultured AML cells (n = 8). (M) Relative abundance of lysophospholipids and phospholipids in AML cells under different experimental conditions (n = 3). (N) Correlation between EGLN3 expression levels and disease outcomes in AML patient cohorts (GSE1159 and GSE6891; cutoff = median; figure generated using Kaplan-Meier Plotter; ref. 73). (O) Left: Infiltration of AML cells into spleen drives EMH and expansion of CD81+ Erys, fueling disease progression. Right: Molecular mechanism by which MIF, secreted by CD81+ Erys, interacts with CD74 on AML cells, activating mTORC1 pathway and upregulating downstream Egln3. This signaling cascade disrupts the metabolic balance between phospholipids and lysophospholipids, creating a favorable environment that supports AML cell proliferation, survival, and disease progression. Data are shown as the mean ± SEM. Results are representative of 1 of 3 independent experiments with consistent trends. *P < 0.05, **P < 0.01, and ***P < 0.001, by 1-way ANOVA (E–G, I–K, and M) or log-rank test (H, L, N).

Copyright © 2026 American Society for Clinical Investigation
ISSN: 0021-9738 (print), 1558-8238 (online)

Sign up for email alerts