Go to JCI Insight
  • About
  • Editors
  • Consulting Editors
  • For authors
  • Publication ethics
  • Publication alerts by email
  • Advertising
  • Job board
  • Contact
  • Clinical Research and Public Health
  • Current issue
  • Past issues
  • By specialty
    • COVID-19
    • Cardiology
    • Gastroenterology
    • Immunology
    • Metabolism
    • Nephrology
    • Neuroscience
    • Oncology
    • Pulmonology
    • Vascular biology
    • All ...
  • Videos
    • Conversations with Giants in Medicine
    • Video Abstracts
  • Reviews
    • View all reviews ...
    • Clinical innovation and scientific progress in GLP-1 medicine (Nov 2025)
    • Pancreatic Cancer (Jul 2025)
    • Complement Biology and Therapeutics (May 2025)
    • Evolving insights into MASLD and MASH pathogenesis and treatment (Apr 2025)
    • Microbiome in Health and Disease (Feb 2025)
    • Substance Use Disorders (Oct 2024)
    • Clonal Hematopoiesis (Oct 2024)
    • View all review series ...
  • Viewpoint
  • Collections
    • In-Press Preview
    • Clinical Research and Public Health
    • Research Letters
    • Letters to the Editor
    • Editorials
    • Commentaries
    • Editor's notes
    • Reviews
    • Viewpoints
    • 100th anniversary
    • Top read articles

  • Current issue
  • Past issues
  • Specialties
  • Reviews
  • Review series
  • Conversations with Giants in Medicine
  • Video Abstracts
  • In-Press Preview
  • Clinical Research and Public Health
  • Research Letters
  • Letters to the Editor
  • Editorials
  • Commentaries
  • Editor's notes
  • Reviews
  • Viewpoints
  • 100th anniversary
  • Top read articles
  • About
  • Editors
  • Consulting Editors
  • For authors
  • Publication ethics
  • Publication alerts by email
  • Advertising
  • Job board
  • Contact
Axon guidance cue SLIT2 regulates the murine skeletal stem cell niche through sympathetic innervation
Zuoxing Wu, Na Li, Zhengqiong Luo, Zihan Chen, Xuemei He, Jie Han, Xixi Lin, Fan Shi, Haitao Huang, Baohong Shi, Yu Li, Xin Wang, Lin Meng, Dachuan Zhang, Lanfen Chen, Dawang Zhou, Weinan Cheng, Matthew B. Greenblatt, Ren Xu
Zuoxing Wu, Na Li, Zhengqiong Luo, Zihan Chen, Xuemei He, Jie Han, Xixi Lin, Fan Shi, Haitao Huang, Baohong Shi, Yu Li, Xin Wang, Lin Meng, Dachuan Zhang, Lanfen Chen, Dawang Zhou, Weinan Cheng, Matthew B. Greenblatt, Ren Xu
View: Text | PDF | Expression of Concern | Corrigendum
Research Article Bone biology Neuroscience

Axon guidance cue SLIT2 regulates the murine skeletal stem cell niche through sympathetic innervation

  • Text
  • PDF
Abstract

Sympathetic tone is a central signaling axis inhibiting osteogenesis; however, the combination of durable local and systemic sympathetic effects on bone argues that multiple mechanisms, including yet-undiscovered pathways, are involved. Here, we found that sympathetic nerves constituted a component of the skeletal stem cell (SSC) niche: mice with conditional deletion of the classical axonal repellent Slit2 in sympathetic nerves (Slit2th mice), but not in bone stem/progenitor cells or sensory nerves, showed osteopenia due to an increase in sympathetic innervation and an associated decrease in SSCs. Mice with increased skeletal sympathetic innervation displayed impaired SSC niche function in an SSC orthotopic transplantation and engraftment system. Follistatin-like 1 (FSTL1) is a SLIT2-regulated soluble factor suppressing SSC self-renewal and osteogenic capacity. Accordingly, ablation of Fstl1 in sympathetic neurons enhanced SSC-driven osteogenesis and attenuated the bone loss seen in Slit2th mice. Together, the findings indicate that SLIT2 is a regulator of a sympathetic nerve–mediated SSC niche.

Authors

Zuoxing Wu, Na Li, Zhengqiong Luo, Zihan Chen, Xuemei He, Jie Han, Xixi Lin, Fan Shi, Haitao Huang, Baohong Shi, Yu Li, Xin Wang, Lin Meng, Dachuan Zhang, Lanfen Chen, Dawang Zhou, Weinan Cheng, Matthew B. Greenblatt, Ren Xu

×

Figure 1

Bone loss, impaired bone formation, and sympathetic hyperinnervation in Slit2syn1 mice.

Options: View larger image (or click on image) Download as PowerPoint
Bone loss, impaired bone formation, and sympathetic hyperinnervation in ...
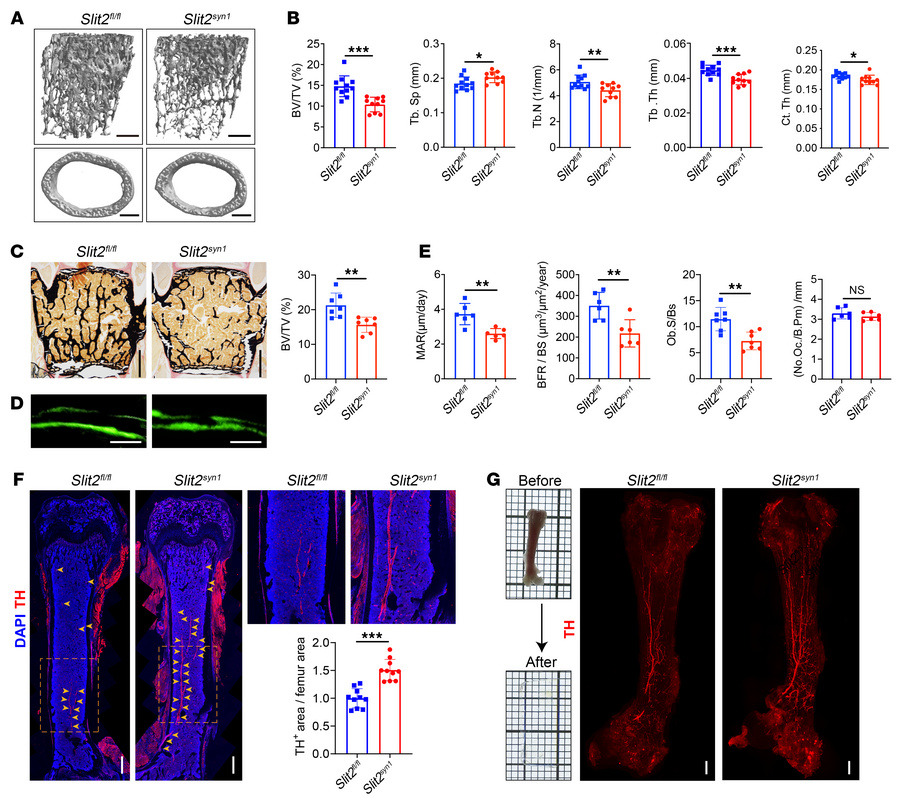
(A and B) Representative μCT images of trabecular bone in the distal femur (A) and BV/TV with relative quantitative analysis of bone parameters (B) in Slit2fl/fl and Slit2syn1 male mice at 8 weeks of age. Slit2fl/fl, n = 11; Slit2syn1, n = 10. Scale bars: 500 μm. (C) Representative images of Von Kossa/Van Gieson staining and BV/TV of the L3 vertebral bone in 8-week-old Slit2fl/fl and Slit2syn1 male mice. n = 7 per group. Scale bars: 500 μm. (D and E) Representative images of calcein double labeling (D) and quantification of histomorphometric parameters of the L3 vertebrae (E) in Slit2fl/fl and Slit2syn1 male mice at 8 weeks of age. MAR, trabecular mineral apposition rate (μm/day); BFR/BS, bone formation rate/bone surface (μm3/μm/yr); Ob.S/BS, osteoblast surface/bone surface (%); (No.Oc./B.Pm, osteoclast number/bone perimeter. MAR and BFR/BS: n = 6 per group; Ob.S/BS: n = 7 per group; No.Oc./B.Pm: n = 6 per group. Scale bars: 100 μm. (F) Representative confocal images of immunofluorescence staining with TH (red) and DAPI (blue) and quantitative analysis of relative quantity of TH+ sympathetic nerves in femur sections from 3-week-old Slit2fl/fl and Slit2syn1 male mice. Arrowheads indicate TH+ sympathetic nerve fibers. n = 10 per group. Scale bars: 400 μm. (G) Images of tibiae prior to and after tissue clearing. Representative images of whole-tissue TH immunofluorescence labeling of femurs from 3-week-old Slit2fl/fl and Slit2syn1 male mice. Scale bars: 400 μm. Error bars indicate mean ± SEM. *P < 0.05, **P < 0.01, ***P < 0.001, by unpaired, 2-tailed Student’s t test for 2-group comparisons.

Copyright © 2026 American Society for Clinical Investigation
ISSN: 0021-9738 (print), 1558-8238 (online)

Sign up for email alerts