Go to JCI Insight
  • About
  • Editors
  • Consulting Editors
  • For authors
  • Publication ethics
  • Publication alerts by email
  • Advertising
  • Job board
  • Contact
  • Clinical Research and Public Health
  • Current issue
  • Past issues
  • By specialty
    • COVID-19
    • Cardiology
    • Gastroenterology
    • Immunology
    • Metabolism
    • Nephrology
    • Neuroscience
    • Oncology
    • Pulmonology
    • Vascular biology
    • All ...
  • Videos
    • Conversations with Giants in Medicine
    • Video Abstracts
  • Reviews
    • View all reviews ...
    • Clinical innovation and scientific progress in GLP-1 medicine (Nov 2025)
    • Pancreatic Cancer (Jul 2025)
    • Complement Biology and Therapeutics (May 2025)
    • Evolving insights into MASLD and MASH pathogenesis and treatment (Apr 2025)
    • Microbiome in Health and Disease (Feb 2025)
    • Substance Use Disorders (Oct 2024)
    • Clonal Hematopoiesis (Oct 2024)
    • View all review series ...
  • Viewpoint
  • Collections
    • In-Press Preview
    • Clinical Research and Public Health
    • Research Letters
    • Letters to the Editor
    • Editorials
    • Commentaries
    • Editor's notes
    • Reviews
    • Viewpoints
    • 100th anniversary
    • Top read articles

  • Current issue
  • Past issues
  • Specialties
  • Reviews
  • Review series
  • Conversations with Giants in Medicine
  • Video Abstracts
  • In-Press Preview
  • Clinical Research and Public Health
  • Research Letters
  • Letters to the Editor
  • Editorials
  • Commentaries
  • Editor's notes
  • Reviews
  • Viewpoints
  • 100th anniversary
  • Top read articles
  • About
  • Editors
  • Consulting Editors
  • For authors
  • Publication ethics
  • Publication alerts by email
  • Advertising
  • Job board
  • Contact
Cyclin D1 overexpression induces replication stress and microhomology-mediated end-joining dependence in mantle cell lymphoma
Jithma P. Abeykoon, Shuhei Asada, Guangli Zhu, Yuna Hirohashi, Lisa Moreau, Divya Iyer, Sirisha Mukkavalli, Kalindi Parmar, Gabriella Zambrano, Lige Jiang, Dongni Yi, Michelle Manske, Kimberly Gwin, Rebecca L. King, James R. Cerhan, Xiaosheng Wu, Zhenkun Lou, Geoffrey I. Shapiro, Thomas Witzig, Alan D’Andrea
Jithma P. Abeykoon, Shuhei Asada, Guangli Zhu, Yuna Hirohashi, Lisa Moreau, Divya Iyer, Sirisha Mukkavalli, Kalindi Parmar, Gabriella Zambrano, Lige Jiang, Dongni Yi, Michelle Manske, Kimberly Gwin, Rebecca L. King, James R. Cerhan, Xiaosheng Wu, Zhenkun Lou, Geoffrey I. Shapiro, Thomas Witzig, Alan D’Andrea
View: Text | PDF
Research Article Cell biology Hematology

Cyclin D1 overexpression induces replication stress and microhomology-mediated end-joining dependence in mantle cell lymphoma

  • Text
  • PDF
Abstract

Oncogene expression can cause replication stress (RS), leading to DNA double-strand breaks (DSBs) that require repair through pathways such as homologous recombination, nonhomologous end-joining, and microhomology-mediated end-joining (MMEJ). Cyclin D1 (encoded by CCND1) is a well-known oncoprotein overexpressed in cancer; however, its role in RS is unknown. Using mantle cell lymphoma (MCL) as a naturally occurring model of cyclin D1 overexpression, we examined the impact of cyclin D1 on RS and DSB repair mechanisms. Cyclin D1 overexpression elevated RS, increased DNA damage, especially during mitosis, and caused specific upregulation of MMEJ. Furthermore, cyclin D1 activated polymerase theta (POLQ) transcription by binding its promoter loci, driving POLΘ-mediated MMEJ that is essential to withstand cyclin D1–induced RS. Moreover, concurrent ATM deficiency further intensified RS, enhanced POLQ expression, and heightened reliance on MMEJ-mediated DNA damage repair. Consequently, inhibition of POLΘ in cyclin D1–overexpressed settings further exacerbated RS, causing single-strand DNA gap accumulations and chromosomal instability, ultimately leading to apoptosis, an effect amplified in ATM-deficient cells. Targeting MMEJ via POLΘ inhibition is therefore an effective strategy in the context of cyclin D1 overexpression and ATM deficiency and may provide a unique therapeutic approach for treating MCL and other malignancies characterized by similar alterations.

Authors

Jithma P. Abeykoon, Shuhei Asada, Guangli Zhu, Yuna Hirohashi, Lisa Moreau, Divya Iyer, Sirisha Mukkavalli, Kalindi Parmar, Gabriella Zambrano, Lige Jiang, Dongni Yi, Michelle Manske, Kimberly Gwin, Rebecca L. King, James R. Cerhan, Xiaosheng Wu, Zhenkun Lou, Geoffrey I. Shapiro, Thomas Witzig, Alan D’Andrea

×

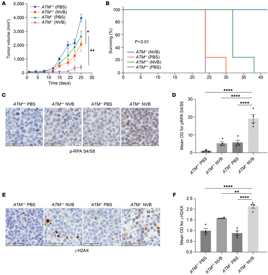
Figure 7

POLΘ depletion induces a significant antitumor effect in the in vivo MCL model, which is augmented with ATM deficiency.

Options: View larger image (or click on image) Download as PowerPoint
POLΘ depletion induces a significant antitumor effect in the in vivo MCL...
(A) Using immunodeficient mice, ATM-deficient and -proficient isogeneic Mino cells were engrafted and treated with NVB or vehicle (PBS). Each treatment group had 8 mice in total (4 females and 4 males; P value was calculated by 2-way mixed-model ANOVA). The antitumor effect was assessed through tumor measurements. (B) Overall survival of mice carrying MCL tumors with respective genotypes treated with NVB or vehicle (survival analysis using the Kaplan-Meier method was done using 4 mice per group). (C and D) Assessment of RS marker p-RPA S4/S8 via IHC in MCL tumor tissue following treatment with either NVB or vehicle (4 mice [1:1 male and female] per group; P value was calculated using 1-way ANOVA with Tukey’s post hoc test). (E and F) Assessment of DNA damage marker γ-H2AX in respective tumor types following treatment with either NVB or vehicle (4 mice [1:1 male and female] per group; P value was calculated using 1-way ANOVA with Tukey’s post hoc test). Scale bars: 50 μm. *P < 0.05; **P < 0.01; ****P < 0.0001. Data are shown as the mean ± SEM.

Copyright © 2025 American Society for Clinical Investigation
ISSN: 0021-9738 (print), 1558-8238 (online)

Sign up for email alerts