Go to JCI Insight
  • About
  • Editors
  • Consulting Editors
  • For authors
  • Publication ethics
  • Publication alerts by email
  • Advertising
  • Job board
  • Contact
  • Clinical Research and Public Health
  • Current issue
  • Past issues
  • By specialty
    • COVID-19
    • Cardiology
    • Gastroenterology
    • Immunology
    • Metabolism
    • Nephrology
    • Neuroscience
    • Oncology
    • Pulmonology
    • Vascular biology
    • All ...
  • Videos
    • ASCI Milestone Awards
    • Video Abstracts
    • Conversations with Giants in Medicine
  • Reviews
    • View all reviews ...
    • Clinical innovation and scientific progress in GLP-1 medicine (Nov 2025)
    • Pancreatic Cancer (Jul 2025)
    • Complement Biology and Therapeutics (May 2025)
    • Evolving insights into MASLD and MASH pathogenesis and treatment (Apr 2025)
    • Microbiome in Health and Disease (Feb 2025)
    • Substance Use Disorders (Oct 2024)
    • Clonal Hematopoiesis (Oct 2024)
    • View all review series ...
  • Viewpoint
  • Collections
    • In-Press Preview
    • Clinical Research and Public Health
    • Research Letters
    • Letters to the Editor
    • Editorials
    • Commentaries
    • Editor's notes
    • Reviews
    • Viewpoints
    • 100th anniversary
    • Top read articles

  • Current issue
  • Past issues
  • Specialties
  • Reviews
  • Review series
  • ASCI Milestone Awards
  • Video Abstracts
  • Conversations with Giants in Medicine
  • In-Press Preview
  • Clinical Research and Public Health
  • Research Letters
  • Letters to the Editor
  • Editorials
  • Commentaries
  • Editor's notes
  • Reviews
  • Viewpoints
  • 100th anniversary
  • Top read articles
  • About
  • Editors
  • Consulting Editors
  • For authors
  • Publication ethics
  • Publication alerts by email
  • Advertising
  • Job board
  • Contact
Aldehyde metabolism governs resilience of mucociliary clearance to air pollution exposure
Noriko Shinjyo, Haruna Kimura, Tomomi Yoshihara, Jun Suzuki, Masaya Yamaguchi, Shigetada Kawabata, Yasutaka Okabe
Noriko Shinjyo, Haruna Kimura, Tomomi Yoshihara, Jun Suzuki, Masaya Yamaguchi, Shigetada Kawabata, Yasutaka Okabe
View: Text | PDF
Research Article Cell biology Infectious disease Public Health

Aldehyde metabolism governs resilience of mucociliary clearance to air pollution exposure

  • Text
  • PDF
Abstract

Air pollution is a serious environmental threat to public health; however, the molecular basis underlying its detrimental effects on respiratory fitness remains poorly understood. Here, we showed that exposure to particulate matter ≤ 2.5 μm (PM2.5), a substantial fraction of air pollutants, induced the generation of reactive aldehyde species in the airway. We identified aldehyde dehydrogenase 1A1 (ALDH1A1), which was selectively expressed in airway epithelium, as an enzyme responsible for detoxifying these reactive aldehyde species. Loss of ALDH1A1 function resulted in the accumulation of aldehyde adducts in the airway, which selectively impaired mucociliary clearance (MCC), a critical defense mechanism against respiratory pathogens. Thus, ALDH1A1-deficient mice pre-exposed to PM2.5 exhibited increased susceptibility to pneumonia. Conversely, pharmacological enhancement of ALDH1A1 activity promoted the restoration of MCC function. These findings elucidate the critical role of aldehyde metabolism in protecting against PM2.5 exposure, offering a potential target to mitigate the negative health consequences of air pollution.

Authors

Noriko Shinjyo, Haruna Kimura, Tomomi Yoshihara, Jun Suzuki, Masaya Yamaguchi, Shigetada Kawabata, Yasutaka Okabe

×

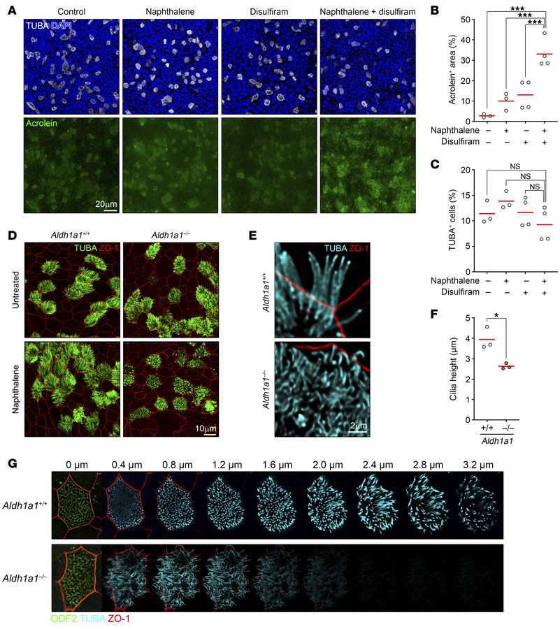
Figure 4

Aberrant cilia regeneration in ciliated cell culture.

Options: View larger image (or click on image) Download as PowerPoint
Aberrant cilia regeneration in ciliated cell culture.
(A–C) Immunofluore...
(A–C) Immunofluorescence staining of ALI culture with or without 10 μM naphthalene administration for 10 days in the presence or absence of 2 μM disulfiram was assessed for acrolein adduct, cilia (TUBA), and nuclei (DAPI). (A) Maximum intensity projections of Z-stack images are presented. Scale bar: 20 μm. (B and C) The proportion of acrolein positive area (B) and TUBA+ ciliated cells (C) are shown (n = 3–4). (D–G) Aldh1a1+/+ and Aldh1a1–/– primary tracheal cells in ALI culture were stimulated with or without 10 μM naphthalene for 10 days, followed by culture in normal medium for an additional 4 days. (D) Representative images of immunofluorescence staining for cilia (TUBA) and tight junction (ZO-1). (E) A 3D reconstitution of ciliated cells with naphthalene administration. Scale bars: 10 μm (D), 2 μm (E). (F) Average cilia height after naphthalene administration is shown (n = 3). (G) Optical sectioning images of representative ciliated cells with naphthalene administration. Each Z-slice represents an increment of 0.4 μm, starting from ODF2+ basal bodies. Mean values are shown by red horizontal lines (B, C, and F). ***P < 0.01 and *P < 0.05 by 1-way ANOVA followed by post hoc Tukey’s test (B and C) or unpaired t test (F). Data represented at least 2 independent experiments with similar results (A, D, E, and G).

Copyright © 2026 American Society for Clinical Investigation
ISSN: 0021-9738 (print), 1558-8238 (online)

Sign up for email alerts