Go to JCI Insight
  • About
  • Editors
  • Consulting Editors
  • For authors
  • Publication ethics
  • Publication alerts by email
  • Advertising
  • Job board
  • Contact
  • Clinical Research and Public Health
  • Current issue
  • Past issues
  • By specialty
    • COVID-19
    • Cardiology
    • Gastroenterology
    • Immunology
    • Metabolism
    • Nephrology
    • Neuroscience
    • Oncology
    • Pulmonology
    • Vascular biology
    • All ...
  • Videos
    • ASCI Milestone Awards
    • Video Abstracts
    • Conversations with Giants in Medicine
  • Reviews
    • View all reviews ...
    • Clinical innovation and scientific progress in GLP-1 medicine (Nov 2025)
    • Pancreatic Cancer (Jul 2025)
    • Complement Biology and Therapeutics (May 2025)
    • Evolving insights into MASLD and MASH pathogenesis and treatment (Apr 2025)
    • Microbiome in Health and Disease (Feb 2025)
    • Substance Use Disorders (Oct 2024)
    • Clonal Hematopoiesis (Oct 2024)
    • View all review series ...
  • Viewpoint
  • Collections
    • In-Press Preview
    • Clinical Research and Public Health
    • Research Letters
    • Letters to the Editor
    • Editorials
    • Commentaries
    • Editor's notes
    • Reviews
    • Viewpoints
    • 100th anniversary
    • Top read articles

  • Current issue
  • Past issues
  • Specialties
  • Reviews
  • Review series
  • ASCI Milestone Awards
  • Video Abstracts
  • Conversations with Giants in Medicine
  • In-Press Preview
  • Clinical Research and Public Health
  • Research Letters
  • Letters to the Editor
  • Editorials
  • Commentaries
  • Editor's notes
  • Reviews
  • Viewpoints
  • 100th anniversary
  • Top read articles
  • About
  • Editors
  • Consulting Editors
  • For authors
  • Publication ethics
  • Publication alerts by email
  • Advertising
  • Job board
  • Contact
Curing autoimmune diabetes in mice with islet and hematopoietic cell transplantation after CD117 antibody-based conditioning
Preksha Bhagchandani, Stephan A. Ramos, Bianca Rodriguez, Xueying Gu, Shiva Pathak, Yuqi Zhou, Yujin Moon, Nadia Nourin, Charles A. Chang, Jessica Poyser, Brenda J. Velasco, Weichen Zhao, Hye-Sook Kwon, Richard Rodriguez, Diego M. Burgos, Mario A. Miranda, Everett Meyer, Judith A. Shizuru, Seung K. Kim
Preksha Bhagchandani, Stephan A. Ramos, Bianca Rodriguez, Xueying Gu, Shiva Pathak, Yuqi Zhou, Yujin Moon, Nadia Nourin, Charles A. Chang, Jessica Poyser, Brenda J. Velasco, Weichen Zhao, Hye-Sook Kwon, Richard Rodriguez, Diego M. Burgos, Mario A. Miranda, Everett Meyer, Judith A. Shizuru, Seung K. Kim
View: Text | PDF
Research Article Autoimmunity Endocrinology

Curing autoimmune diabetes in mice with islet and hematopoietic cell transplantation after CD117 antibody-based conditioning

  • Text
  • PDF
Abstract

Mixed hematopoietic chimerism after allogeneic hematopoietic cell transplantation (HCT) promotes tolerance of transplanted donor-matched solid organs, corrects autoimmunity, and could transform therapeutic strategies for autoimmune type 1 diabetes (T1D). However, development of nontoxic bone marrow conditioning protocols is needed to expand clinical use. We developed a chemotherapy-free, nonmyeloablative (NMA) conditioning regimen that achieves mixed chimerism and allograft tolerance across MHC barriers in NOD mice. We obtained durable mixed hematopoietic chimerism in prediabetic NOD mice using anti–CD117 monoclonal antibody, T cell depleting antibodies, JAK1/2 inhibition, and low-dose total body irradiation prior to transplantation of MHC-mismatched B6 hematopoietic cells, preventing diabetes in 100% of chimeric NOD:B6 mice. In overtly diabetic NOD mice, NMA conditioning followed by combined B6 HCT and islet transplantation durably corrected diabetes in 100% of chimeric mice without chronic immunosuppression or graft-versus-host disease (GVHD). Chimeric mice remained immunocompetent, as assessed by blood count recovery and rejection of third-party allogeneic islets. Adoptive transfer studies and analysis of autoreactive T cells confirmed correction of autoimmunity. Analysis of chimeric NOD mice revealed central thymic deletion and peripheral tolerance mechanisms. Thus, with NMA conditioning and cell transplantation, we achieved durable hematopoietic chimerism without GVHD, promoted islet allograft tolerance, and reversed established T1D.

Authors

Preksha Bhagchandani, Stephan A. Ramos, Bianca Rodriguez, Xueying Gu, Shiva Pathak, Yuqi Zhou, Yujin Moon, Nadia Nourin, Charles A. Chang, Jessica Poyser, Brenda J. Velasco, Weichen Zhao, Hye-Sook Kwon, Richard Rodriguez, Diego M. Burgos, Mario A. Miranda, Everett Meyer, Judith A. Shizuru, Seung K. Kim

×

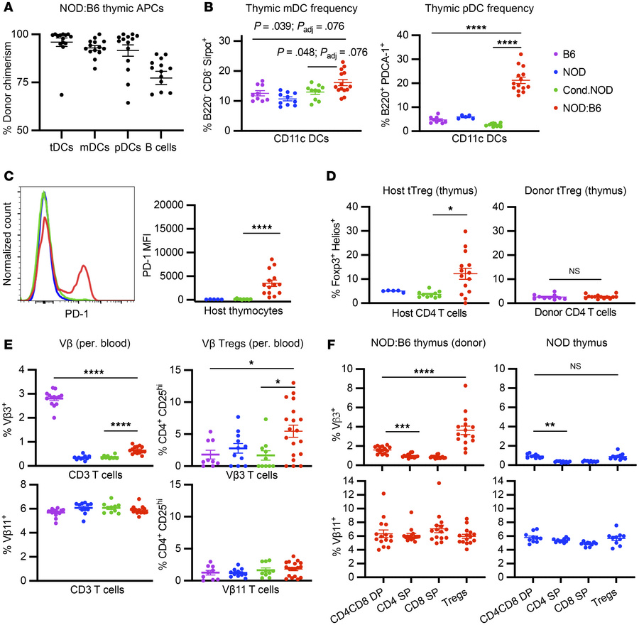
Figure 5

Donor thymic cells are associated with central tolerance and thymic Treg development.

Options: View larger image (or click on image) Download as PowerPoint
Donor thymic cells are associated with central tolerance and thymic Treg...
(A) CD45.2+ cell frequency in CD11c+ DC subsets, including thymus-resident DCs (tDC; CD8+Sirpα–), migratory DCs (mDC; CD8–Sirpα+), and plasmacytoid DCs (pDC; B220+PDCA-1+), as well as B cells 20 weeks after HCT in prediabetic NOD:B6 mice (n = 14). (B) mDC and pDC frequency in WT B6 mice, conditioned NOD controls, and prediabetic NOD:B6 mice (n = 9–14). (C) Representative histogram and median fluorescence intensity (MFI) of PD-1 expression in CD45.1+ thymocytes in prediabetic NOD:B6, NOD, and conditioned NOD control mice (n = 9–14). (D) CD45.1+ thymic Tregs in prediabetic NOD:B6 mice, NOD mice, and conditioned NOD controls (left, n = 5–14). CD45.2+ thymic Tregs in prediabetic NOD:B6 and WT B6 mice (right, n = 9–14). (E) Peripheral blood Vβ3+ and Vβ11+ T cells (left, n = 10–15) and Tregs (right, n = 10–15) in WT B6 mice, NOD mice, conditioned NOD controls, and prediabetic NOD:B6 mice (gated on donor cells, red). (F) Vβ3 and Vβ11 frequency in thymic T cell subsets of NOD:B6 mice (left, n = 15, gated on donor cells) and NOD mice (right, n = 10). Statistical analyses done using Wilcoxon’s matched-pairs sign-rank test. Data presented as mean ± SEM. *P < 0.05, **P < 0.01, ***P < 0.001, ****P < 0.0001. (B–E) Statistical analyses done using Mann-Whitney U test with Holm-Šídák correction for multiple comparisons. DP, double positive; SP, single positive.

Copyright © 2026 American Society for Clinical Investigation
ISSN: 0021-9738 (print), 1558-8238 (online)

Sign up for email alerts