Go to JCI Insight
  • About
  • Editors
  • Consulting Editors
  • For authors
  • Publication ethics
  • Publication alerts by email
  • Advertising
  • Job board
  • Contact
  • Clinical Research and Public Health
  • Current issue
  • Past issues
  • By specialty
    • COVID-19
    • Cardiology
    • Gastroenterology
    • Immunology
    • Metabolism
    • Nephrology
    • Neuroscience
    • Oncology
    • Pulmonology
    • Vascular biology
    • All ...
  • Videos
    • ASCI Milestone Awards
    • Video Abstracts
    • Conversations with Giants in Medicine
  • Reviews
    • View all reviews ...
    • Clinical innovation and scientific progress in GLP-1 medicine (Nov 2025)
    • Pancreatic Cancer (Jul 2025)
    • Complement Biology and Therapeutics (May 2025)
    • Evolving insights into MASLD and MASH pathogenesis and treatment (Apr 2025)
    • Microbiome in Health and Disease (Feb 2025)
    • Substance Use Disorders (Oct 2024)
    • Clonal Hematopoiesis (Oct 2024)
    • View all review series ...
  • Viewpoint
  • Collections
    • In-Press Preview
    • Clinical Research and Public Health
    • Research Letters
    • Letters to the Editor
    • Editorials
    • Commentaries
    • Editor's notes
    • Reviews
    • Viewpoints
    • 100th anniversary
    • Top read articles

  • Current issue
  • Past issues
  • Specialties
  • Reviews
  • Review series
  • ASCI Milestone Awards
  • Video Abstracts
  • Conversations with Giants in Medicine
  • In-Press Preview
  • Clinical Research and Public Health
  • Research Letters
  • Letters to the Editor
  • Editorials
  • Commentaries
  • Editor's notes
  • Reviews
  • Viewpoints
  • 100th anniversary
  • Top read articles
  • About
  • Editors
  • Consulting Editors
  • For authors
  • Publication ethics
  • Publication alerts by email
  • Advertising
  • Job board
  • Contact
Curing autoimmune diabetes in mice with islet and hematopoietic cell transplantation after CD117 antibody-based conditioning
Preksha Bhagchandani, Stephan A. Ramos, Bianca Rodriguez, Xueying Gu, Shiva Pathak, Yuqi Zhou, Yujin Moon, Nadia Nourin, Charles A. Chang, Jessica Poyser, Brenda J. Velasco, Weichen Zhao, Hye-Sook Kwon, Richard Rodriguez, Diego M. Burgos, Mario A. Miranda, Everett Meyer, Judith A. Shizuru, Seung K. Kim
Preksha Bhagchandani, Stephan A. Ramos, Bianca Rodriguez, Xueying Gu, Shiva Pathak, Yuqi Zhou, Yujin Moon, Nadia Nourin, Charles A. Chang, Jessica Poyser, Brenda J. Velasco, Weichen Zhao, Hye-Sook Kwon, Richard Rodriguez, Diego M. Burgos, Mario A. Miranda, Everett Meyer, Judith A. Shizuru, Seung K. Kim
View: Text | PDF
Research Article Autoimmunity Endocrinology

Curing autoimmune diabetes in mice with islet and hematopoietic cell transplantation after CD117 antibody-based conditioning

  • Text
  • PDF
Abstract

Mixed hematopoietic chimerism after allogeneic hematopoietic cell transplantation (HCT) promotes tolerance of transplanted donor-matched solid organs, corrects autoimmunity, and could transform therapeutic strategies for autoimmune type 1 diabetes (T1D). However, development of nontoxic bone marrow conditioning protocols is needed to expand clinical use. We developed a chemotherapy-free, nonmyeloablative (NMA) conditioning regimen that achieves mixed chimerism and allograft tolerance across MHC barriers in NOD mice. We obtained durable mixed hematopoietic chimerism in prediabetic NOD mice using anti–CD117 monoclonal antibody, T cell depleting antibodies, JAK1/2 inhibition, and low-dose total body irradiation prior to transplantation of MHC-mismatched B6 hematopoietic cells, preventing diabetes in 100% of chimeric NOD:B6 mice. In overtly diabetic NOD mice, NMA conditioning followed by combined B6 HCT and islet transplantation durably corrected diabetes in 100% of chimeric mice without chronic immunosuppression or graft-versus-host disease (GVHD). Chimeric mice remained immunocompetent, as assessed by blood count recovery and rejection of third-party allogeneic islets. Adoptive transfer studies and analysis of autoreactive T cells confirmed correction of autoimmunity. Analysis of chimeric NOD mice revealed central thymic deletion and peripheral tolerance mechanisms. Thus, with NMA conditioning and cell transplantation, we achieved durable hematopoietic chimerism without GVHD, promoted islet allograft tolerance, and reversed established T1D.

Authors

Preksha Bhagchandani, Stephan A. Ramos, Bianca Rodriguez, Xueying Gu, Shiva Pathak, Yuqi Zhou, Yujin Moon, Nadia Nourin, Charles A. Chang, Jessica Poyser, Brenda J. Velasco, Weichen Zhao, Hye-Sook Kwon, Richard Rodriguez, Diego M. Burgos, Mario A. Miranda, Everett Meyer, Judith A. Shizuru, Seung K. Kim

×

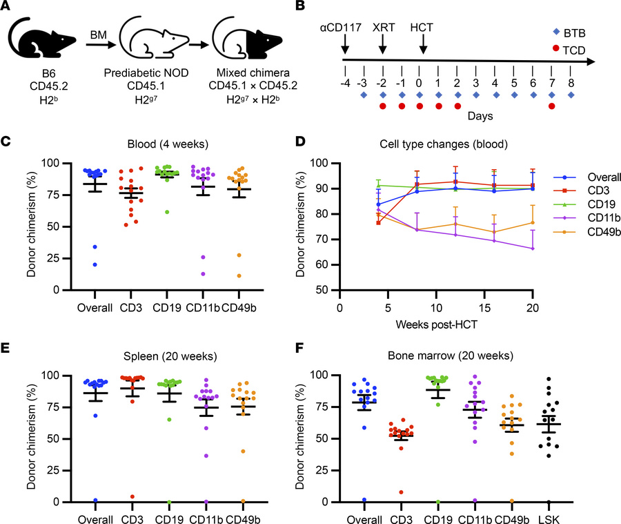
Figure 1

Nonmyeloablative conditioning promotes robust and durable allogeneic donor chimerism in a radioresistant NOD model.

Options: View larger image (or click on image) Download as PowerPoint
Nonmyeloablative conditioning promotes robust and durable allogeneic don...
(A) Transplantation schematic and strains used. (B) Reduced intensity conditioning regimen. (C) Chimerism analysis of peripheral blood 4 weeks after conditioning and HCT, depicting overall, CD3+ T cell, CD19+ B cell, CD11b+ myeloid cell, and CD49b+ NK cell donor (CD45.2+) chimerism (n = 15, sum of 3 independent experiments). (D) Longitudinal chimerism analysis of peripheral blood over a 20-week period (n = 15; sum of 3 independent experiments). (E) Chimerism analysis of host spleen at 20 weeks after HCT (n = 15, sum of 3 independent experiments). (F) Chimerism analysis of host bone marrow at 20 weeks after HCT, including Lin–Sca1+cKit+ (LSK) HSCs (n = 15, sum of 3 independent experiments). (C–F) Data are represented as mean ± SEM. XRT, radiation therapy; HCT, hematopoietic cell transplant; BTB, baricitinib; TCD, T cell depletion.

Copyright © 2026 American Society for Clinical Investigation
ISSN: 0021-9738 (print), 1558-8238 (online)

Sign up for email alerts