Go to JCI Insight
  • About
  • Editors
  • Consulting Editors
  • For authors
  • Publication ethics
  • Publication alerts by email
  • Advertising
  • Job board
  • Contact
  • Clinical Research and Public Health
  • Current issue
  • Past issues
  • By specialty
    • COVID-19
    • Cardiology
    • Gastroenterology
    • Immunology
    • Metabolism
    • Nephrology
    • Neuroscience
    • Oncology
    • Pulmonology
    • Vascular biology
    • All ...
  • Videos
    • Conversations with Giants in Medicine
    • Video Abstracts
  • Reviews
    • View all reviews ...
    • Clinical innovation and scientific progress in GLP-1 medicine (Nov 2025)
    • Pancreatic Cancer (Jul 2025)
    • Complement Biology and Therapeutics (May 2025)
    • Evolving insights into MASLD and MASH pathogenesis and treatment (Apr 2025)
    • Microbiome in Health and Disease (Feb 2025)
    • Substance Use Disorders (Oct 2024)
    • Clonal Hematopoiesis (Oct 2024)
    • View all review series ...
  • Viewpoint
  • Collections
    • In-Press Preview
    • Clinical Research and Public Health
    • Research Letters
    • Letters to the Editor
    • Editorials
    • Commentaries
    • Editor's notes
    • Reviews
    • Viewpoints
    • 100th anniversary
    • Top read articles

  • Current issue
  • Past issues
  • Specialties
  • Reviews
  • Review series
  • Conversations with Giants in Medicine
  • Video Abstracts
  • In-Press Preview
  • Clinical Research and Public Health
  • Research Letters
  • Letters to the Editor
  • Editorials
  • Commentaries
  • Editor's notes
  • Reviews
  • Viewpoints
  • 100th anniversary
  • Top read articles
  • About
  • Editors
  • Consulting Editors
  • For authors
  • Publication ethics
  • Publication alerts by email
  • Advertising
  • Job board
  • Contact
The macrophage-intrinsic MDA5/IRF5 axis drives HIV-1 intron-containing RNA-induced inflammatory responses
Sita Ramaswamy, Hisashi Akiyama, Jacob Berrigan, Andrés A. Quiñones-Molina, Alex J. Olson, Yunhan Chen, YanMei Liang, Andrew J. Henderson, Archana Asundi, Manish Sagar, Suryaram Gummuluru
Sita Ramaswamy, Hisashi Akiyama, Jacob Berrigan, Andrés A. Quiñones-Molina, Alex J. Olson, Yunhan Chen, YanMei Liang, Andrew J. Henderson, Archana Asundi, Manish Sagar, Suryaram Gummuluru
View: Text | PDF
Research Article AIDS/HIV Aging Inflammation

The macrophage-intrinsic MDA5/IRF5 axis drives HIV-1 intron-containing RNA-induced inflammatory responses

  • Text
  • PDF
Abstract

Despite effective antiretroviral therapy, transcriptionally competent HIV-1 reservoirs remain and contribute to persistent immune activation in people living with HIV (PWH). HIV-1–infected macrophages are important mediators of chronic innate immune activation, though the mechanisms remain unclear. We previously reported that nuclear export and cytoplasmic expression of HIV-1 intron-containing RNA (icRNA) activates mitochondrial antiviral signaling (MAVS) protein–mediated type I IFN responses in macrophages. In this study, we demonstrate an essential role of melanoma differentiation–associated protein 5 (MDA5) in sensing HIV-1 icRNA and promoting MAVS-dependent interferon regulatory factor 5 (IRF5) activation in macrophages. Suppression of MDA5 but not retinoic acid–inducible gene I expression nor disruption of the endosomal TLR pathway abrogated HIV-1 icRNA-induced type I IFN responses and IP-10 expression in macrophages. Furthermore, induction of IP-10 in macrophages upon HIV-1 icRNA sensing by MDA5 was dependent on IRF5. Additionally, monocytes and monocyte-derived macrophages (MDMs) from older (>50 years) individuals exhibited constitutively higher levels of IRF5 expression compared with younger (<35 years) individuals, and HIV-1 icRNA-induced IP-10 expression was significantly enhanced in older macrophages, which was attenuated upon ablation of IRF5 expression, suggesting that IRF5 functions as a major mediator of proinflammatory response downstream of MDA5-dependent HIV-1 icRNA sensing, dysregulation of which might contribute to chronic inflammation in older PWH.

Authors

Sita Ramaswamy, Hisashi Akiyama, Jacob Berrigan, Andrés A. Quiñones-Molina, Alex J. Olson, Yunhan Chen, YanMei Liang, Andrew J. Henderson, Archana Asundi, Manish Sagar, Suryaram Gummuluru

×

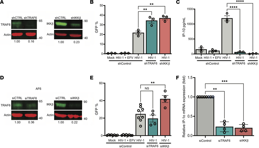
Figure 5

TRAF6 and IKK-β are required for HIV-1–induced IP-10 expression in macrophages.

Options: View larger image (or click on image) Download as PowerPoint
TRAF6 and IKK-β are required for HIV-1–induced IP-10 expression in macro...
(A) TRAF6 or IKK-β expression in THP-1 cells transduced with TRAF6 or IKK-β shRNA lentivectors was quantified via Western blot analysis and normalized to control shRNA transduced cells. THP1/PMA macrophages infected with LaiΔenvGFP/G at MOI 2 and harvested at 3 dpi for analysis via (B) flow cytometry to assess infection levels and (C) ELISA to assess IP-10 secretion. (D) MDMs were transfected with siRNA against TRAF6 or IKK-β mRNA for 2 days, and knockdown of TRAF6 or IKK-β was assessed via Western blot and RT-qPCR. (E and F) MDMs infected with LaiΔenvGFP/G at MOI 1 in the presence of dNs and harvested at 2 dpi for analysis of (E) infection efficiency via flow cytometry and (F) IP-10 expression by RT-qPCR. Data are displayed as the means ± SEM, with each dot representing a separate experiment (A–C) with cells from independent donors (D–F). Statistical significance was assessed via 1-way ANOVA with Dunnett’s multiple comparisons (B, C, E, and F). **P < 0.01, ***P < 0.001, and ****P < 0.0001.

Copyright © 2025 American Society for Clinical Investigation
ISSN: 0021-9738 (print), 1558-8238 (online)

Sign up for email alerts