Go to JCI Insight
  • About
  • Editors
  • Consulting Editors
  • For authors
  • Publication ethics
  • Publication alerts by email
  • Advertising
  • Job board
  • Contact
  • Clinical Research and Public Health
  • Current issue
  • Past issues
  • By specialty
    • COVID-19
    • Cardiology
    • Gastroenterology
    • Immunology
    • Metabolism
    • Nephrology
    • Neuroscience
    • Oncology
    • Pulmonology
    • Vascular biology
    • All ...
  • Videos
    • ASCI Milestone Awards
    • Video Abstracts
    • Conversations with Giants in Medicine
  • Reviews
    • View all reviews ...
    • Neurodegeneration (Mar 2026)
    • Clinical innovation and scientific progress in GLP-1 medicine (Nov 2025)
    • Pancreatic Cancer (Jul 2025)
    • Complement Biology and Therapeutics (May 2025)
    • Evolving insights into MASLD and MASH pathogenesis and treatment (Apr 2025)
    • Microbiome in Health and Disease (Feb 2025)
    • Substance Use Disorders (Oct 2024)
    • View all review series ...
  • Viewpoint
  • Collections
    • In-Press Preview
    • Clinical Research and Public Health
    • Research Letters
    • Letters to the Editor
    • Editorials
    • Commentaries
    • Editor's notes
    • Reviews
    • Viewpoints
    • 100th anniversary
    • Top read articles

  • Current issue
  • Past issues
  • Specialties
  • Reviews
  • Review series
  • ASCI Milestone Awards
  • Video Abstracts
  • Conversations with Giants in Medicine
  • In-Press Preview
  • Clinical Research and Public Health
  • Research Letters
  • Letters to the Editor
  • Editorials
  • Commentaries
  • Editor's notes
  • Reviews
  • Viewpoints
  • 100th anniversary
  • Top read articles
  • About
  • Editors
  • Consulting Editors
  • For authors
  • Publication ethics
  • Publication alerts by email
  • Advertising
  • Job board
  • Contact
Limiting ER-associated degradation capacity triggers acute and chronic effects on insulin biosynthesis
Anoop Arunagiri, Leena Haataja, Maroof Alam, Noah F. Gleason, Emma Mastroianni, Chao-Yin Cheng, Sami Bazzi, Jeffrey Knupp, Ibrahim Metawea, Anis Hassan, Dennis Larkin, Deyu Fang, Billy Tsai, Ling Qi, Peter Arvan
Anoop Arunagiri, Leena Haataja, Maroof Alam, Noah F. Gleason, Emma Mastroianni, Chao-Yin Cheng, Sami Bazzi, Jeffrey Knupp, Ibrahim Metawea, Anis Hassan, Dennis Larkin, Deyu Fang, Billy Tsai, Ling Qi, Peter Arvan
View: Text | PDF
Research Article Cell biology Endocrinology

Limiting ER-associated degradation capacity triggers acute and chronic effects on insulin biosynthesis

  • Text
  • PDF
Abstract

In pancreatic β cells, misfolded proinsulin is a substrate for ER-associated protein degradation (ERAD) via HRD1/SEL1L. Alternately, β cell HRD1 activity is reported to improve, or impair, insulin biogenesis. Further, while β cell SEL1L deficiency causes HRD1 hypofunction and diminishes islet insulin content, reports conflict as to whether β cell ERAD deficiency increases or decreases proinsulin levels. Here, we examined β cell–specific Hrd1-KO mice (chronic deficiency) and rodent (and human islet) β cells treated acutely with HRD1 inhibitor. β-Hrd1–KO mice developed diabetes with decreased islet proinsulin, yet a relative increase of misfolded proinsulin redistributed to the ER. They also showed upregulated biochemical markers of β cell ER stress and autophagy, electron microscopy evidence of ER enlargement and decreased insulin granule content, and increased glucagon-positive islet cells. Misfolded proinsulin was also increased in islets treated with inhibitors of lysosomal degradation. Preceding any loss of total proinsulin, acute HRD1 inhibition triggered increased nonnative proinsulin, increased phospho-eIF2α with inhibited proinsulin synthesis, and increased LC3b-II (the abundance of which requires expression of ΣR1). We posit a subset of proinsulin molecules undergo HRD1-mediated disposal. When HRD1 is unavailable, misfolded proinsulin accumulates, accompanied by increased phospho-eIF2α that limits further proinsulin synthesis, plus ΣR1-dependent autophagy activation, ultimately lowering steady-state β cell proinsulin (and insulin) levels and triggering diabetes.

Authors

Anoop Arunagiri, Leena Haataja, Maroof Alam, Noah F. Gleason, Emma Mastroianni, Chao-Yin Cheng, Sami Bazzi, Jeffrey Knupp, Ibrahim Metawea, Anis Hassan, Dennis Larkin, Deyu Fang, Billy Tsai, Ling Qi, Peter Arvan

×

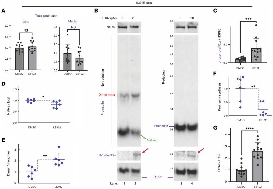
Figure 6

Acute treatment of INS1E (β cell line) with LS102.

Options: View larger image (or click on image) Download as PowerPoint
Acute treatment of INS1E (β cell line) with LS102.
(A) Intracellular (ce...
(A) Intracellular (cells, left) and extracellular (media, right) proinsulin from INS1E cells treated with LS102 (20 μM) for 2 h. (B) Nonreducing SDS-PAGE and immunoblotting of proinsulin from lysates of LS102-treated INS1E cells (lanes 1 and 2, above) or phospho-eIF2α (middle) and LC3b (bottom). (C) Quantitation of phospho-eIF2α (n = 12). (D) Quantitation of native proinsulin as a fraction of total proinsulin (n = 6). (E) Quantitation of nonnative proinsulin dimer (as in B) relative to approximately 6 kDa proinsulin monomer (n = 6). (F) Quantitation of (pre)proinsulin synthesis, as measured in Supplemental Figure 8 (n = 6). (G) Quantitation of LC3-II/LC3-I (n = 12 independent experiments). All quantitation shown is mean ± SD; unpaired 2-tailed t test; *P < 0.05, **P < 0.01, ***P < 0.001, ****P < 0.0001.

Copyright © 2026 American Society for Clinical Investigation
ISSN: 0021-9738 (print), 1558-8238 (online)

Sign up for email alerts