Go to JCI Insight
  • About
  • Editors
  • Consulting Editors
  • For authors
  • Publication ethics
  • Publication alerts by email
  • Advertising
  • Job board
  • Contact
  • Clinical Research and Public Health
  • Current issue
  • Past issues
  • By specialty
    • COVID-19
    • Cardiology
    • Gastroenterology
    • Immunology
    • Metabolism
    • Nephrology
    • Neuroscience
    • Oncology
    • Pulmonology
    • Vascular biology
    • All ...
  • Videos
    • ASCI Milestone Awards
    • Video Abstracts
    • Conversations with Giants in Medicine
  • Reviews
    • View all reviews ...
    • Clinical innovation and scientific progress in GLP-1 medicine (Nov 2025)
    • Pancreatic Cancer (Jul 2025)
    • Complement Biology and Therapeutics (May 2025)
    • Evolving insights into MASLD and MASH pathogenesis and treatment (Apr 2025)
    • Microbiome in Health and Disease (Feb 2025)
    • Substance Use Disorders (Oct 2024)
    • Clonal Hematopoiesis (Oct 2024)
    • View all review series ...
  • Viewpoint
  • Collections
    • In-Press Preview
    • Clinical Research and Public Health
    • Research Letters
    • Letters to the Editor
    • Editorials
    • Commentaries
    • Editor's notes
    • Reviews
    • Viewpoints
    • 100th anniversary
    • Top read articles

  • Current issue
  • Past issues
  • Specialties
  • Reviews
  • Review series
  • ASCI Milestone Awards
  • Video Abstracts
  • Conversations with Giants in Medicine
  • In-Press Preview
  • Clinical Research and Public Health
  • Research Letters
  • Letters to the Editor
  • Editorials
  • Commentaries
  • Editor's notes
  • Reviews
  • Viewpoints
  • 100th anniversary
  • Top read articles
  • About
  • Editors
  • Consulting Editors
  • For authors
  • Publication ethics
  • Publication alerts by email
  • Advertising
  • Job board
  • Contact
JNK3 regulates β cell responses to incretins in human islets and mouse models
Ruy A. Louzada, Marel Gonzalez Medina, Valentina Pita-Grisanti, Jessica Bouviere, Amanda F. Neves, Joana Almaça, Myoung Sook Han, Roger J. Davis, Gil Leibowitz, Manuel Blandino-Rosano, Ernesto Bernal-Mizrachi
Ruy A. Louzada, Marel Gonzalez Medina, Valentina Pita-Grisanti, Jessica Bouviere, Amanda F. Neves, Joana Almaça, Myoung Sook Han, Roger J. Davis, Gil Leibowitz, Manuel Blandino-Rosano, Ernesto Bernal-Mizrachi
View: Text | PDF
Research Article Endocrinology Metabolism

JNK3 regulates β cell responses to incretins in human islets and mouse models

  • Text
  • PDF
Abstract

The c-Jun N-terminal kinases (JNKs) regulate diverse physiological processes. Whereas JNK1 and JNK2 are broadly expressed and associated with insulin resistance, inflammation, and stress responses, JNK3 is largely restricted to central nervous system neurons and pancreatic β cells, and its physiological role in β cells remains poorly defined. To investigate its function, we generated mice lacking JNK3 specifically in β cells (βJNK3-KO). These mice displayed glucose intolerance and defective insulin secretion, particularly after oral glucose challenge, indicating impaired incretin responses. Consistently, Exendin-4–stimulated (Ex4-stimulated) insulin secretion was blunted in βJNK3-KO islets, accompanied by reduced GLP-1R expression. Similar findings were observed in human islets treated with a selective JNK3 inhibitor (iJNK3). Downstream of GLP-1R, Ex4-induced CREB phosphorylation was diminished in βJNK3-KO islets, indicating impaired canonical signaling. Moreover, activation of the GLP-1R/CREB/IRS2 pathway, a key regulator of β cell survival, was reduced in βJNK3-KO islets and iJNK3-treated human islets. As a consequence, the protective effects of Ex4 were lost in cytokine-treated βJNK3-KO and human islets, and Ex4-mediated protection was partially attenuated in βJNK3-KO mice exposed to multiple low-dose streptozotocin. These findings identify JNK3 as a regulator of β cell function and survival and suggest that targeting this pathway may enhance incretin-based therapies.

Authors

Ruy A. Louzada, Marel Gonzalez Medina, Valentina Pita-Grisanti, Jessica Bouviere, Amanda F. Neves, Joana Almaça, Myoung Sook Han, Roger J. Davis, Gil Leibowitz, Manuel Blandino-Rosano, Ernesto Bernal-Mizrachi

×

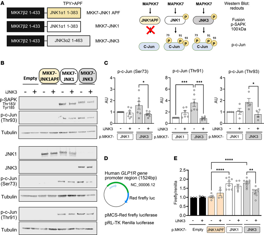
Figure 6

Transcriptional activation of the GLP1R is directly mediated by JNK.

Options: View larger image (or click on image) Download as PowerPoint
Transcriptional activation of the GLP1R is directly mediated by JNK.
(A)...
(A) Schematic representation of the MKK7-JNK fusion proteins. The constructs contain residues 1–443 of MKK7 fused to JNK1α1 (1–383), JNK3α2 (1–463), or phosphorylation-negative JNK (Thr180–Pro–Tyr182 replaced with Ala–Pro–Phe; APF). (B) Expression of MKK7-JNK fusion proteins in HEK293T cells detected by immunoblotting (IB). The presence of JNK1, JNK2, and JNK3 fusion proteins in cell lysates was confirmed. JNK phosphorylation status was assessed using an anti–phospho-SAPK antibody. (C) JNK activation was evaluated by IB using an antibody to phospho–c-Jun (Ser73, Thr91, and Thr93). (D) Schematic of the cloned promoter region of the human GLP1R (~1500 bp upstream to transcription start site) into the pMCS-Red Firefly luciferase vector. Renilla luciferase (pRL-TK) was used as an internal control. (E) Firefly/Renilla luciferase ratio indicating increased transcriptional activation of the human GLP1R promoter region. Data are expressed as means ± SEM. Statistical significance was determined by 2-way ANOVA. *P < 0.05 between groups; #P < 0.05 within the same group.

Copyright © 2026 American Society for Clinical Investigation
ISSN: 0021-9738 (print), 1558-8238 (online)

Sign up for email alerts