Go to JCI Insight
  • About
  • Editors
  • Consulting Editors
  • For authors
  • Publication ethics
  • Publication alerts by email
  • Advertising
  • Job board
  • Contact
  • Clinical Research and Public Health
  • Current issue
  • Past issues
  • By specialty
    • COVID-19
    • Cardiology
    • Gastroenterology
    • Immunology
    • Metabolism
    • Nephrology
    • Neuroscience
    • Oncology
    • Pulmonology
    • Vascular biology
    • All ...
  • Videos
    • ASCI Milestone Awards
    • Video Abstracts
    • Conversations with Giants in Medicine
  • Reviews
    • View all reviews ...
    • Clinical innovation and scientific progress in GLP-1 medicine (Nov 2025)
    • Pancreatic Cancer (Jul 2025)
    • Complement Biology and Therapeutics (May 2025)
    • Evolving insights into MASLD and MASH pathogenesis and treatment (Apr 2025)
    • Microbiome in Health and Disease (Feb 2025)
    • Substance Use Disorders (Oct 2024)
    • Clonal Hematopoiesis (Oct 2024)
    • View all review series ...
  • Viewpoint
  • Collections
    • In-Press Preview
    • Clinical Research and Public Health
    • Research Letters
    • Letters to the Editor
    • Editorials
    • Commentaries
    • Editor's notes
    • Reviews
    • Viewpoints
    • 100th anniversary
    • Top read articles

  • Current issue
  • Past issues
  • Specialties
  • Reviews
  • Review series
  • ASCI Milestone Awards
  • Video Abstracts
  • Conversations with Giants in Medicine
  • In-Press Preview
  • Clinical Research and Public Health
  • Research Letters
  • Letters to the Editor
  • Editorials
  • Commentaries
  • Editor's notes
  • Reviews
  • Viewpoints
  • 100th anniversary
  • Top read articles
  • About
  • Editors
  • Consulting Editors
  • For authors
  • Publication ethics
  • Publication alerts by email
  • Advertising
  • Job board
  • Contact
TNF superfamily member 14 drives post-influenza depletion of alveolar macrophages, enabling secondary pneumococcal pneumonia
Christina Malainou, Christin Peteranderl, Maximiliano Ruben Ferrero, Ana Ivonne Vazquez-Armendariz, Ioannis Alexopoulos, Katharina Franz, Klara Knippenberg, Julian Better, Mohammad Estiri, Cheng-Yu Wu, Hendrik Schultheis, Judith Bushe, Maria-Luisa del Rio, Jose Ignacio Rodriguez-Barbosa, Klaus Pfeffer, Stefan Günther, Mario Looso, Achim Dieter Gruber, István Vadász, Ulrich Matt, Susanne Herold
Christina Malainou, Christin Peteranderl, Maximiliano Ruben Ferrero, Ana Ivonne Vazquez-Armendariz, Ioannis Alexopoulos, Katharina Franz, Klara Knippenberg, Julian Better, Mohammad Estiri, Cheng-Yu Wu, Hendrik Schultheis, Judith Bushe, Maria-Luisa del Rio, Jose Ignacio Rodriguez-Barbosa, Klaus Pfeffer, Stefan Günther, Mario Looso, Achim Dieter Gruber, István Vadász, Ulrich Matt, Susanne Herold
View: Text | PDF
Research Article Cell biology Infectious disease

TNF superfamily member 14 drives post-influenza depletion of alveolar macrophages, enabling secondary pneumococcal pneumonia

  • Text
  • PDF
Abstract

Secondary bacterial infection, often caused by Streptococcus pneumoniae, is one of the most frequent and severe complications of influenza A virus–induced (IAV-induced) pneumonia. Phenotyping of the pulmonary immune cell landscape after IAV infection revealed a substantial depletion of the tissue-resident alveolar macrophage (TR-AM) population at day 7, which was associated with increased susceptibility to S. pneumoniae outgrowth. To elucidate the molecular mechanisms underlying TR-AM depletion, and to define putative targets for treatment, we combined single-cell transcriptomics and cell-specific PCR profiling in an unbiased manner, using in vivo models of IAV infection and IAV and S. pneumoniae coinfection. The TNF superfamily 14 (TNFSF14) ligand/receptor axis was revealed as the driving force behind post-influenza TR-AM death during the early infection phase, enabling the transition to pneumococcal pneumonia, whereas intrapulmonary transfer of genetically modified TR-AMs and antibody-mediated neutralization of specific pathway components alleviated disease severity. With mainly neutrophilic expression and high abundance in the bronchoalveolar fluid of patients with severe virus-induced acute respiratory distress syndrome, TNFSF14 emerged as a key determinant of virus-driven lung injury. Targeting the TNFSF14-mediated intercellular communication network in the virus-infected lung can, therefore, improve host defense, minimizing the risk of subsequent bacterial pneumonia and ameliorating the disease outcome.

Authors

Christina Malainou, Christin Peteranderl, Maximiliano Ruben Ferrero, Ana Ivonne Vazquez-Armendariz, Ioannis Alexopoulos, Katharina Franz, Klara Knippenberg, Julian Better, Mohammad Estiri, Cheng-Yu Wu, Hendrik Schultheis, Judith Bushe, Maria-Luisa del Rio, Jose Ignacio Rodriguez-Barbosa, Klaus Pfeffer, Stefan Günther, Mario Looso, Achim Dieter Gruber, István Vadász, Ulrich Matt, Susanne Herold

×

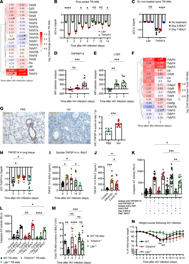
Figure 3

IAV infection leads to increased expression of the TNFSF14 ligand/receptor axis.

Options: View larger image (or click on image) Download as PowerPoint
IAV infection leads to increased expression of the TNFSF14 ligand/recept...
(A) Fold change of TNFSF receptor genes in mock-infected, day 3–infected, and day 7–infected TR-AMs (n = 5–6; data were pooled from 3 experiments). (B) TR-AM Tnfrsf14 and Ltbr gene expression over the course of the IAV infection (n = 3–6; data were pooled from 2 experiments). (C) TR-AM Tnfrsf14 and Ltbr gene expression after ex vivo iBALF treatment (n = 5; data are representative of 3 experiments). (D and E) TR-AM TNFRSF14 (D) and LTβR (E) expression (n = 7–11; data were pooled from 6 experiments). (F) Fold change of TNFSF ligand genes in mock-infected, day 3–infected, and day 7–infected TR-AMs (n = 5–6, data were pooled from 3 independent experiments). (G) IHC analysis for TNFSF14 expression after mock (PBS) or IAV infection. Scale bar: 25 μm (n = 6–8; data were pooled from 2 experiments). (H) Tnfsf14 gene expression in the lungs of IAV-infected animals (n = 7–8; data were pooled from 3 experiments). (I) BALF TNFSF14 measured by ELISA (n = 4–15; data were pooled from 7 experiments). (J) Soluble TNFSF14 in the BALF of patients with severe viral pneumonia (n = 8–17 per group; data were pooled from 3 experiments). (K) Caspase 3/-7 activity after iBALF treatment of naive WT TR-AMs, following anti-LTβR or anti-TNFRSF14 blocking (n = 15–28; data were pooled from 6 experiments). (L) Caspase 3/-7 activity after iBALF treatment of naive WT, Tnfrsf14–/–, and Ltbr–/– TR-AMs (n = 6–9; data were pooled from 4 experiments). (M) TR-AM numbers for WT, Tnfrsf14–/–, and Ltbr–/– mice on days 0 and 7 p.i. (n = 5–13; data were pooled from 12 experiments, WT controls including values are depicted in Figure 1J). (N) Body weight of WT, Tnfsf14–/–, and Ltbr–/– mice over the course of IAV infection (n = 5 per group; data were pooled from 3 experiments and represent the mean ± SEM). *P < 0.05, **P < 0.01, ***P < 0.001, and ****P < 0.0001, by unpaired, 2-tailed Student’s t test (G), 1-way, with Tukey’s post hoc test (D, E, H, and K), 2-way ANOVA with Tukey’s post hoc test (B, C, L–N [comparison of weight loss among the 3 groups at each time point after infection]), and Kruskal-Wallis test followed by Dunn′s post hoc comparison test (I). For the heatmaps in A and F, a 2-tailed Student’s t test was performed for the log2 fold-change values of each gene in the compared groups.

Copyright © 2026 American Society for Clinical Investigation
ISSN: 0021-9738 (print), 1558-8238 (online)

Sign up for email alerts