Go to JCI Insight
  • About
  • Editors
  • Consulting Editors
  • For authors
  • Publication ethics
  • Publication alerts by email
  • Advertising
  • Job board
  • Contact
  • Clinical Research and Public Health
  • Current issue
  • Past issues
  • By specialty
    • COVID-19
    • Cardiology
    • Gastroenterology
    • Immunology
    • Metabolism
    • Nephrology
    • Neuroscience
    • Oncology
    • Pulmonology
    • Vascular biology
    • All ...
  • Videos
    • ASCI Milestone Awards
    • Video Abstracts
    • Conversations with Giants in Medicine
  • Reviews
    • View all reviews ...
    • Clinical innovation and scientific progress in GLP-1 medicine (Nov 2025)
    • Pancreatic Cancer (Jul 2025)
    • Complement Biology and Therapeutics (May 2025)
    • Evolving insights into MASLD and MASH pathogenesis and treatment (Apr 2025)
    • Microbiome in Health and Disease (Feb 2025)
    • Substance Use Disorders (Oct 2024)
    • Clonal Hematopoiesis (Oct 2024)
    • View all review series ...
  • Viewpoint
  • Collections
    • In-Press Preview
    • Clinical Research and Public Health
    • Research Letters
    • Letters to the Editor
    • Editorials
    • Commentaries
    • Editor's notes
    • Reviews
    • Viewpoints
    • 100th anniversary
    • Top read articles

  • Current issue
  • Past issues
  • Specialties
  • Reviews
  • Review series
  • ASCI Milestone Awards
  • Video Abstracts
  • Conversations with Giants in Medicine
  • In-Press Preview
  • Clinical Research and Public Health
  • Research Letters
  • Letters to the Editor
  • Editorials
  • Commentaries
  • Editor's notes
  • Reviews
  • Viewpoints
  • 100th anniversary
  • Top read articles
  • About
  • Editors
  • Consulting Editors
  • For authors
  • Publication ethics
  • Publication alerts by email
  • Advertising
  • Job board
  • Contact
TNF superfamily member 14 drives post-influenza depletion of alveolar macrophages, enabling secondary pneumococcal pneumonia
Christina Malainou, Christin Peteranderl, Maximiliano Ruben Ferrero, Ana Ivonne Vazquez-Armendariz, Ioannis Alexopoulos, Katharina Franz, Klara Knippenberg, Julian Better, Mohammad Estiri, Cheng-Yu Wu, Hendrik Schultheis, Judith Bushe, Maria-Luisa del Rio, Jose Ignacio Rodriguez-Barbosa, Klaus Pfeffer, Stefan Günther, Mario Looso, Achim Dieter Gruber, István Vadász, Ulrich Matt, Susanne Herold
Christina Malainou, Christin Peteranderl, Maximiliano Ruben Ferrero, Ana Ivonne Vazquez-Armendariz, Ioannis Alexopoulos, Katharina Franz, Klara Knippenberg, Julian Better, Mohammad Estiri, Cheng-Yu Wu, Hendrik Schultheis, Judith Bushe, Maria-Luisa del Rio, Jose Ignacio Rodriguez-Barbosa, Klaus Pfeffer, Stefan Günther, Mario Looso, Achim Dieter Gruber, István Vadász, Ulrich Matt, Susanne Herold
View: Text | PDF
Research Article Cell biology Infectious disease

TNF superfamily member 14 drives post-influenza depletion of alveolar macrophages, enabling secondary pneumococcal pneumonia

  • Text
  • PDF
Abstract

Secondary bacterial infection, often caused by Streptococcus pneumoniae, is one of the most frequent and severe complications of influenza A virus–induced (IAV-induced) pneumonia. Phenotyping of the pulmonary immune cell landscape after IAV infection revealed a substantial depletion of the tissue-resident alveolar macrophage (TR-AM) population at day 7, which was associated with increased susceptibility to S. pneumoniae outgrowth. To elucidate the molecular mechanisms underlying TR-AM depletion, and to define putative targets for treatment, we combined single-cell transcriptomics and cell-specific PCR profiling in an unbiased manner, using in vivo models of IAV infection and IAV and S. pneumoniae coinfection. The TNF superfamily 14 (TNFSF14) ligand/receptor axis was revealed as the driving force behind post-influenza TR-AM death during the early infection phase, enabling the transition to pneumococcal pneumonia, whereas intrapulmonary transfer of genetically modified TR-AMs and antibody-mediated neutralization of specific pathway components alleviated disease severity. With mainly neutrophilic expression and high abundance in the bronchoalveolar fluid of patients with severe virus-induced acute respiratory distress syndrome, TNFSF14 emerged as a key determinant of virus-driven lung injury. Targeting the TNFSF14-mediated intercellular communication network in the virus-infected lung can, therefore, improve host defense, minimizing the risk of subsequent bacterial pneumonia and ameliorating the disease outcome.

Authors

Christina Malainou, Christin Peteranderl, Maximiliano Ruben Ferrero, Ana Ivonne Vazquez-Armendariz, Ioannis Alexopoulos, Katharina Franz, Klara Knippenberg, Julian Better, Mohammad Estiri, Cheng-Yu Wu, Hendrik Schultheis, Judith Bushe, Maria-Luisa del Rio, Jose Ignacio Rodriguez-Barbosa, Klaus Pfeffer, Stefan Günther, Mario Looso, Achim Dieter Gruber, István Vadász, Ulrich Matt, Susanne Herold

×

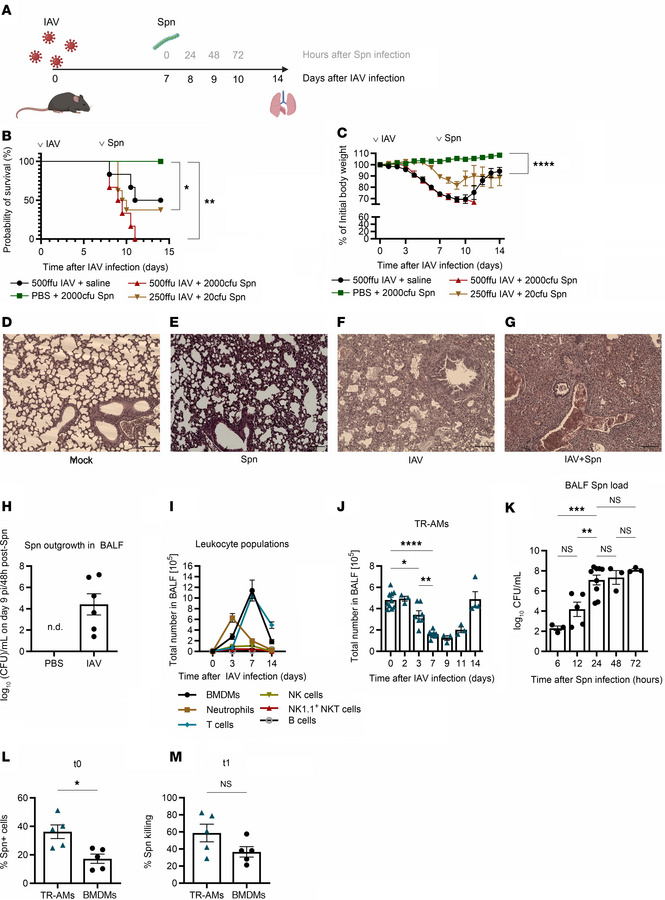
Figure 1

IAV infection increases susceptibility to secondary pneumococcal infection.

Options: View larger image (or click on image) Download as PowerPoint
IAV infection increases susceptibility to secondary pneumococcal infecti...
(A) Schematic representation of the coinfection model, with pneumococcal infection taking place 7 days after IAV infection. Figure created with BioRender.com. (B and C) Survival (B) and weight loss (C) after coinfection of WT mice with IAV and S. pneumoniae (n = 6–8 mice; data were pooled from 5 independent experiments). (D–G) Representative histological images of mock-infected mice (D), S. pneumoniae–infected mice (E), IAV-infected mice (F), or mice infected with IAV 7 days prior to S. pneumoniae infection (G). Lungs were harvested 10 days after IAV infection. Scale bars: 100 μm. Data were pooled from 2 independent experiments. (H) Bacterial load in the BALF of IAV- or mock-infected mice 9 days after IAV infection and 48 hours after S. pneumoniae infection (mean ± SEM, n = 6–9; data are representative of 3 independent experiments). (I) Leukocyte populations including neutrophils (n = 7–9), BMDMs (n = 8–9), NK cells (n = 7–9), T cells (n = 3–9), NK1.1+ NKT cells (n = 3–9), and B cells (n = 5–9) in the BALF of IAV-infected mice 0–14 days p.i. (mean ± SEM; data were pooled from 16 independent experiments). (J) TR-AM population during the IAV infection course (mean ± SEM, n = 3–10; data were pooled from 6 independent experiments). (K) BALF bacterial load 6–72 hours after pneumococcal superinfection performed 7 days after IAV infection (mean ± SEM, n = 3–9 per time point; data were pooled from 3 independent experiments). (L and M) S. pneumoniae phagocytosis capacity (L) depicted as the percentage of S. pneumoniae+ cells 10 minutes (t0) after infection and killing capacity (M) (percent killing at t1 over t0) for day 8 TR-AMs and BMDMs (n = 5; data are representative of 3 independent experiments). *P < 0.05, **P < 0.01, and ****P < 0.0001, by log-rank (Mantel-Cox) test (B), unpaired, 2-tailed Student’s t test (L and M), and 1-way ANOVA with Tukey’s post hoc test (J and K). Spn, S. pneumoniae.

Copyright © 2026 American Society for Clinical Investigation
ISSN: 0021-9738 (print), 1558-8238 (online)

Sign up for email alerts