Go to JCI Insight
  • About
  • Editors
  • Consulting Editors
  • For authors
  • Publication ethics
  • Publication alerts by email
  • Advertising
  • Job board
  • Contact
  • Clinical Research and Public Health
  • Current issue
  • Past issues
  • By specialty
    • COVID-19
    • Cardiology
    • Gastroenterology
    • Immunology
    • Metabolism
    • Nephrology
    • Neuroscience
    • Oncology
    • Pulmonology
    • Vascular biology
    • All ...
  • Videos
    • ASCI Milestone Awards
    • Video Abstracts
    • Conversations with Giants in Medicine
  • Reviews
    • View all reviews ...
    • Clinical innovation and scientific progress in GLP-1 medicine (Nov 2025)
    • Pancreatic Cancer (Jul 2025)
    • Complement Biology and Therapeutics (May 2025)
    • Evolving insights into MASLD and MASH pathogenesis and treatment (Apr 2025)
    • Microbiome in Health and Disease (Feb 2025)
    • Substance Use Disorders (Oct 2024)
    • Clonal Hematopoiesis (Oct 2024)
    • View all review series ...
  • Viewpoint
  • Collections
    • In-Press Preview
    • Clinical Research and Public Health
    • Research Letters
    • Letters to the Editor
    • Editorials
    • Commentaries
    • Editor's notes
    • Reviews
    • Viewpoints
    • 100th anniversary
    • Top read articles

  • Current issue
  • Past issues
  • Specialties
  • Reviews
  • Review series
  • ASCI Milestone Awards
  • Video Abstracts
  • Conversations with Giants in Medicine
  • In-Press Preview
  • Clinical Research and Public Health
  • Research Letters
  • Letters to the Editor
  • Editorials
  • Commentaries
  • Editor's notes
  • Reviews
  • Viewpoints
  • 100th anniversary
  • Top read articles
  • About
  • Editors
  • Consulting Editors
  • For authors
  • Publication ethics
  • Publication alerts by email
  • Advertising
  • Job board
  • Contact
P selectin promotes SARS-CoV-2 interactions with platelets and the endothelium
Cesar L. Moreno, Fernanda V.S. Castanheira, Alberto Ospina Stella, Felicity Chung, Anupriya Aggarwal, Alexander J. Cole, Lipin Loo, Alexander Dupuy, Yvonne X. Kong, Lejla Hagimola, Jemma Fenwick, Paul R. Coleman, Rebecca Carr, Tian Y. Du, Tim Ison, Michelle Newton, Maxwell P. Bui-Marinos, Scott B. Cohen, Jennifer A. Corcoran, Daniel Hesselson, Jennifer R. Gamble, Freda H. Passam, Stuart G. Turville, Paul Kubes, G. Gregory Neely
Cesar L. Moreno, Fernanda V.S. Castanheira, Alberto Ospina Stella, Felicity Chung, Anupriya Aggarwal, Alexander J. Cole, Lipin Loo, Alexander Dupuy, Yvonne X. Kong, Lejla Hagimola, Jemma Fenwick, Paul R. Coleman, Rebecca Carr, Tian Y. Du, Tim Ison, Michelle Newton, Maxwell P. Bui-Marinos, Scott B. Cohen, Jennifer A. Corcoran, Daniel Hesselson, Jennifer R. Gamble, Freda H. Passam, Stuart G. Turville, Paul Kubes, G. Gregory Neely
View: Text | PDF
Research Article Infectious disease Virology

P selectin promotes SARS-CoV-2 interactions with platelets and the endothelium

  • Text
  • PDF
Abstract

The physiology of SARS-CoV-2 virus/host interactions is not well understood. To better understand host/virus interactions, we performed a CRISPR activation screen to identify host genes that confer resistance to authentic SARS-CoV-2. This highlighted 34 new candidate genes that may alter the course of infection. We validated that 7 of these genes can suppress authentic SARS-CoV-2 infection, including the innate immune receptor P selectin, which increases SARS-CoV-2 spike-dependent binding to cells, while protecting from infection. P selectin also promotes binding to SARS-CoV-2 variants, SARS-CoV-1, and Middle East respiratory syndrome spike proteins, suggesting a general role for P selectin in highly pathogenic coronavirus infections. Importantly, P selectin protein expression driven by synthetic mRNA can block SARS-CoV-2 infection. Naturally, P selectin is expressed on platelets, and we show that it promotes spike-mediated platelet aggregation. P selectin is also expressed on the endothelium, where SARS-CoV-2 spike interactions are also P selectin dependent. In vivo, SARS-CoV-2 uses P selectin to home to capillary beds where the virus interacts with platelets and endothelium, and blocking this interaction can clear vascular-associated pulmonary SARS-CoV-2.

Authors

Cesar L. Moreno, Fernanda V.S. Castanheira, Alberto Ospina Stella, Felicity Chung, Anupriya Aggarwal, Alexander J. Cole, Lipin Loo, Alexander Dupuy, Yvonne X. Kong, Lejla Hagimola, Jemma Fenwick, Paul R. Coleman, Rebecca Carr, Tian Y. Du, Tim Ison, Michelle Newton, Maxwell P. Bui-Marinos, Scott B. Cohen, Jennifer A. Corcoran, Daniel Hesselson, Jennifer R. Gamble, Freda H. Passam, Stuart G. Turville, Paul Kubes, G. Gregory Neely

×

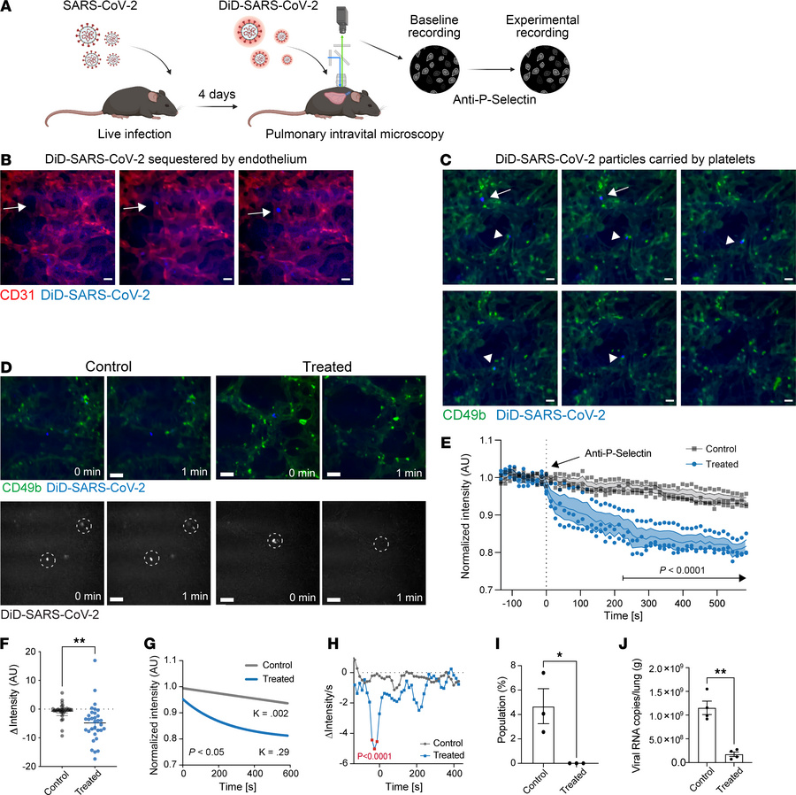
Figure 6

Authentic SARS-CoV-2 uses P selectin to bind to the endothelium in lung capillary beds.

Options: View larger image (or click on image) Download as PowerPoint
Authentic SARS-CoV-2 uses P selectin to bind to the endothelium in lung ...
(A) Schematic of experimental setup. Mice were infected with authentic SARS-CoV-2. Four days later, infected mice were injected i.v. with DiD-labeled authentic SARS-CoV-2, and virus trafficking to the lung was monitored by intravital microscopy. Mice were then treated with anti–P selectin, and SARS-CoV-2 interactions with platelets (anti-CD49b–FITC) and the endothelium vasculature were monitored. (B) Representative time-lapse images showing DiD-labeled SARS-CoV-2 binding to the pulmonary endothelium (arrows). Scale bars: 20 μm. (C) Representative time-lapse images showing DiD-labeled SARS-CoV-2 traveling (arrows) and interacting with platelets (arrowheads). Scale bars: 20 μm. (D) Representative time-lapse images starting at baseline. DiD-labeled SARS-CoV-2 is blue; platelets (anti-CD49b) are dark green; vasculature is labeled with nonspecific staining (light green). Top panels show platelet and SARS-CoV-2 signal; bottom panels show only SARS-CoV-2 signal. Circles highlight location of viral particles before or after anti–P selectin administration in control and treatment. Scale bars: 20 μm. (E) Quantification of blue (DiD-SARS-CoV-2) fluorescence intensity of the vasculature over time with or without addition of anti–P selectin antibody. (N = 3.) (F) Change in intensity measured at regions of interest containing viral particles, i.e., Δ after treatment (at 200 seconds) with anti–P selectin compared with baseline (at 0 seconds). Significance was determined by t test, **P < 0.01. (N = 3.) (G) One-phase decay trace showing fluorescence intensity (DiD-SARS-CoV-2) decay over time. Significance was determined by sum-of-squares F test. (N = 3.) (H) Rate of change over time with or without addition of anti–P selectin antibody. Significance was determined by 2-way ANOVA and Šidák’s test. (N = 3.) (I) Blinded quantification for the percentage of newly bound DiD-SARS-CoV-2 virus after treatment versus controls. Significance was determined by t test, *P < 0.05. (N = 3.) (J) Quantification of viral RNA after lethal inoculations with SARS-CoV-2 in anti–P selectin–treated mice versus control in lung. Significance was determined by t test, **P < 0.01. (N = 4.)

Copyright © 2026 American Society for Clinical Investigation
ISSN: 0021-9738 (print), 1558-8238 (online)

Sign up for email alerts