Go to JCI Insight
  • About
  • Editors
  • Consulting Editors
  • For authors
  • Publication ethics
  • Publication alerts by email
  • Advertising
  • Job board
  • Contact
  • Clinical Research and Public Health
  • Current issue
  • Past issues
  • By specialty
    • COVID-19
    • Cardiology
    • Gastroenterology
    • Immunology
    • Metabolism
    • Nephrology
    • Neuroscience
    • Oncology
    • Pulmonology
    • Vascular biology
    • All ...
  • Videos
    • Conversations with Giants in Medicine
    • Video Abstracts
  • Reviews
    • View all reviews ...
    • Clinical innovation and scientific progress in GLP-1 medicine (Nov 2025)
    • Pancreatic Cancer (Jul 2025)
    • Complement Biology and Therapeutics (May 2025)
    • Evolving insights into MASLD and MASH pathogenesis and treatment (Apr 2025)
    • Microbiome in Health and Disease (Feb 2025)
    • Substance Use Disorders (Oct 2024)
    • Clonal Hematopoiesis (Oct 2024)
    • View all review series ...
  • Viewpoint
  • Collections
    • In-Press Preview
    • Clinical Research and Public Health
    • Research Letters
    • Letters to the Editor
    • Editorials
    • Commentaries
    • Editor's notes
    • Reviews
    • Viewpoints
    • 100th anniversary
    • Top read articles

  • Current issue
  • Past issues
  • Specialties
  • Reviews
  • Review series
  • Conversations with Giants in Medicine
  • Video Abstracts
  • In-Press Preview
  • Clinical Research and Public Health
  • Research Letters
  • Letters to the Editor
  • Editorials
  • Commentaries
  • Editor's notes
  • Reviews
  • Viewpoints
  • 100th anniversary
  • Top read articles
  • About
  • Editors
  • Consulting Editors
  • For authors
  • Publication ethics
  • Publication alerts by email
  • Advertising
  • Job board
  • Contact
BAF60a-dependent chromatin remodeling preserves β cell function and contributes to the therapeutic benefits of GLP-1R agonists
Xinyuan Qiu, Ruo-Ran Wang, Qing-Qian Wu, Hongxing Fu, Shuaishuai Zhu, Wei Chen, Wen Wang, Haide Chen, Xiuyu Ji, Wenjing Zhang, Dandan Yan, Jing Yan, Li Jin, Rong Zhang, Mengjie Shi, Ping Luo, Yingqing Yang, Qintao Wang, Ziyin Zhang, Wei Ding, Xiaowen Pan, Chengbin Li, Bin Liang, Guoji Guo, Hai-long Piao, Min Zheng, Sheng Yan, Lingyun Zhu, Cheng Hu, Zhuo-Xian Meng
Xinyuan Qiu, Ruo-Ran Wang, Qing-Qian Wu, Hongxing Fu, Shuaishuai Zhu, Wei Chen, Wen Wang, Haide Chen, Xiuyu Ji, Wenjing Zhang, Dandan Yan, Jing Yan, Li Jin, Rong Zhang, Mengjie Shi, Ping Luo, Yingqing Yang, Qintao Wang, Ziyin Zhang, Wei Ding, Xiaowen Pan, Chengbin Li, Bin Liang, Guoji Guo, Hai-long Piao, Min Zheng, Sheng Yan, Lingyun Zhu, Cheng Hu, Zhuo-Xian Meng
View: Text | PDF
Research Article Cell biology Endocrinology

BAF60a-dependent chromatin remodeling preserves β cell function and contributes to the therapeutic benefits of GLP-1R agonists

  • Text
  • PDF
Abstract

Impaired glucose-stimulated insulin secretion (GSIS) is a hallmark of β cell dysfunction in diabetes. Epigenetic mechanisms govern cellular glucose sensing and GSIS by β cells, but they remain incompletely defined. Here, we found that BAF60a functions as a chromatin regulator that sustains biphasic GSIS and preserves β cell function under metabolic stress conditions. BAF60a was downregulated in β cells from obese and diabetic mice, monkeys, and humans. β cell–specific inactivation of BAF60a in adult mice impaired GSIS, leading to hyperglycemia and glucose intolerance. Conversely, restoring BAF60a expression improved β cell function and systemic glucose homeostasis. Mechanistically, BAF60a physically interacted with Nkx6.1 to selectively modulate chromatin accessibility and transcriptional activity of target genes critical for GSIS coupling in islet β cells. A BAF60a V278M mutation associated with decreased β cell GSIS function was identified in human donors. Mice carrying this mutation, which disrupted the interaction between BAF60a and Nkx6.1, displayed β cell dysfunction and impaired glucose homeostasis. In addition, GLP-1R and GIPR expression was significantly reduced in BAF60a-deficient islets, attenuating the insulinotropic effect of GLP-1R agonists. Together, these findings support a role for BAF60a as a component of the epigenetic machinery that shapes the chromatin landscape in β cells critical for glucose sensing and insulin secretion.

Authors

Xinyuan Qiu, Ruo-Ran Wang, Qing-Qian Wu, Hongxing Fu, Shuaishuai Zhu, Wei Chen, Wen Wang, Haide Chen, Xiuyu Ji, Wenjing Zhang, Dandan Yan, Jing Yan, Li Jin, Rong Zhang, Mengjie Shi, Ping Luo, Yingqing Yang, Qintao Wang, Ziyin Zhang, Wei Ding, Xiaowen Pan, Chengbin Li, Bin Liang, Guoji Guo, Hai-long Piao, Min Zheng, Sheng Yan, Lingyun Zhu, Cheng Hu, Zhuo-Xian Meng

×

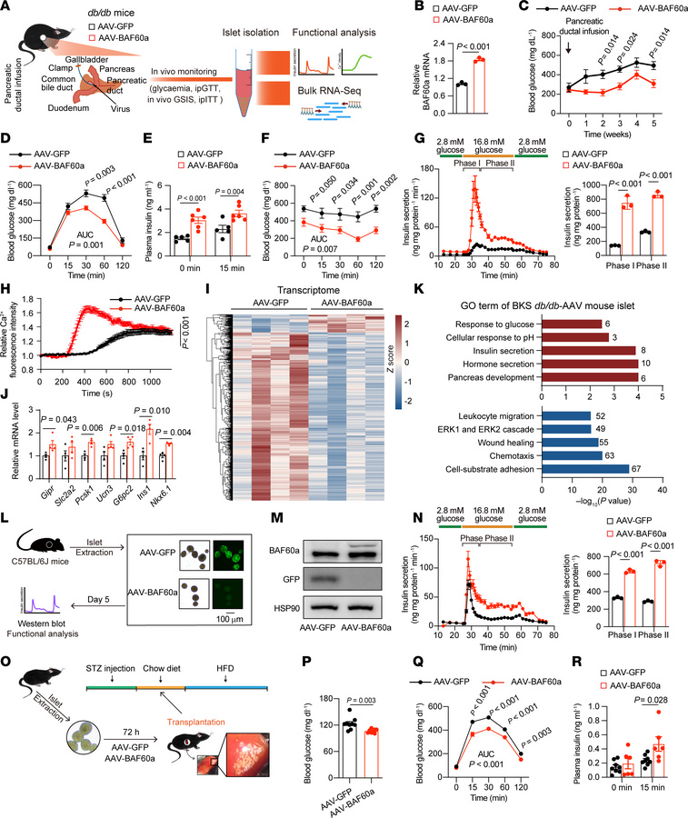
Figure 4

AAV-mediated overexpression of BAF60a preserves β cell function and glucose homeostasis in diabetic mice.

Options: View larger image (or click on image) Download as PowerPoint
AAV-mediated overexpression of BAF60a preserves β cell function and gluc...
(A) Pancreatic ductal AAV infusion and experimental design for (B–K). (B) Relative BAF60a mRNA in islets pooled from 3 mice/group. Mean ± SD; n = 3 technical replicates; 2-tailed unpaired Student’s t test. (C–F) Random glucose (C), ipGTT (D), in vivo GSIS (E), and ITT (F) in BKS-db/db mice. Mean ± SEM; n = 5–6 (C, E, and F) or n = 6 (D); 2-way ANOVA. (G) Biphasic insulin secretion in islets pooled from 3 mice/group. Mean ± SD; n = 3 technical replicates; 2-tailed unpaired Student’s t test. (H) Intracellular Ca²+ influx in islets pooled from 3 mice/group. Mean ± SEM; n = 32–33 islets; 2-way ANOVA. (I–K) Transcriptomics of AAV-GFP– versus AAV-BAF60a–treated islets, heatmap (I), relative mRNA expression (J), and GO analysis (K) of differentially expressed genes. (L–N) Design (L), immunoblot (M), and biphasic insulin secretion (N) in islets pooled from 3 mice/group. Mean ± SD; n = 3 replicates; 2-tailed unpaired Student’s t test. (O–R) Design (O), fasting blood glucose (P), OGTT (Q), and in vivo GSIS (R) in STZ-treated and islet-transplanted mice. Mean ± SEM; n = 6–9 (P and Q) or 6–8 (R); 2-tailed unpaired Student’s t test (P) or 2-way ANOVA (Q and R).

Copyright © 2025 American Society for Clinical Investigation
ISSN: 0021-9738 (print), 1558-8238 (online)

Sign up for email alerts