Go to JCI Insight
  • About
  • Editors
  • Consulting Editors
  • For authors
  • Publication ethics
  • Publication alerts by email
  • Advertising
  • Job board
  • Contact
  • Clinical Research and Public Health
  • Current issue
  • Past issues
  • By specialty
    • COVID-19
    • Cardiology
    • Gastroenterology
    • Immunology
    • Metabolism
    • Nephrology
    • Neuroscience
    • Oncology
    • Pulmonology
    • Vascular biology
    • All ...
  • Videos
    • Conversations with Giants in Medicine
    • Video Abstracts
  • Reviews
    • View all reviews ...
    • Clinical innovation and scientific progress in GLP-1 medicine (Nov 2025)
    • Pancreatic Cancer (Jul 2025)
    • Complement Biology and Therapeutics (May 2025)
    • Evolving insights into MASLD and MASH pathogenesis and treatment (Apr 2025)
    • Microbiome in Health and Disease (Feb 2025)
    • Substance Use Disorders (Oct 2024)
    • Clonal Hematopoiesis (Oct 2024)
    • View all review series ...
  • Viewpoint
  • Collections
    • In-Press Preview
    • Clinical Research and Public Health
    • Research Letters
    • Letters to the Editor
    • Editorials
    • Commentaries
    • Editor's notes
    • Reviews
    • Viewpoints
    • 100th anniversary
    • Top read articles

  • Current issue
  • Past issues
  • Specialties
  • Reviews
  • Review series
  • Conversations with Giants in Medicine
  • Video Abstracts
  • In-Press Preview
  • Clinical Research and Public Health
  • Research Letters
  • Letters to the Editor
  • Editorials
  • Commentaries
  • Editor's notes
  • Reviews
  • Viewpoints
  • 100th anniversary
  • Top read articles
  • About
  • Editors
  • Consulting Editors
  • For authors
  • Publication ethics
  • Publication alerts by email
  • Advertising
  • Job board
  • Contact
Melanocortin 4 receptor stimulation prevents antidepressant-associated weight gain in mice caused by long-term fluoxetine exposure
María José Ortuño, Marc Schneeberger, Anoj Ilanges, François Marchildon, Kyle Pellegrino, Jeffrey M. Friedman, Patricia Ducy
María José Ortuño, Marc Schneeberger, Anoj Ilanges, François Marchildon, Kyle Pellegrino, Jeffrey M. Friedman, Patricia Ducy
View: Text | PDF
Research Article Metabolism

Melanocortin 4 receptor stimulation prevents antidepressant-associated weight gain in mice caused by long-term fluoxetine exposure

  • Text
  • PDF
Abstract

Contrasting with the predicted anorexigenic effect of increasing brain serotonin signaling, long-term use of selective serotonin reuptake inhibitor (SSRI) antidepressants correlates with body weight (BW) gain. This adverse outcome increases the risk of transitioning to obesity and interferes with treatment compliance. Here, we show that orally administered fluoxetine (Flx), a widely prescribed SSRI, increased BW by enhancing food intake in healthy mice at 2 different time points and through 2 distinct mechanisms. Within hours, Flx decreased the activity of a subset of brainstem serotonergic neurons by triggering autoinhibitory signaling through 5-hydroxytryptamine receptor 1a (Htr1a). Following a longer treatment period, Flx blunted 5-hydroxytryptamine receptor 2c (Htr2c) expression and signaling, decreased the phosphorylation of cAMP response element–binding protein (CREB) and STAT3, and dampened the production of pro-opiomelanocortin (POMC, the precursor of α-melanocyte stimulating hormone [α-MSH]) in hypothalamic neurons, thereby increasing food intake. Accordingly, exogenous stimulation of the melanocortin 4 receptor (Mc4r) by cotreating mice with Flx and lipocalin 2, an anorexigenic hormone signaling through this receptor, normalized feeding and BW. Flx and other SSRIs also inhibited CREB and STAT3 phosphorylation in a human neuronal cell line, suggesting that these noncanonical effects could also occur in individuals treated long term with SSRIs. By defining the molecular basis of long-term SSRI–associated weight gain, we propose a therapeutic strategy to counter this effect.

Authors

María José Ortuño, Marc Schneeberger, Anoj Ilanges, François Marchildon, Kyle Pellegrino, Jeffrey M. Friedman, Patricia Ducy

×

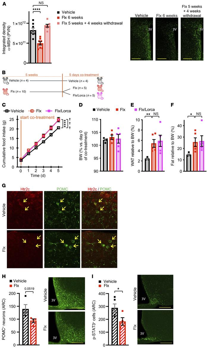
Figure 5

Long-term treatment with Flx impairs Htr2c signaling, STAT3 phosphorylation, and α-MSH production in hypothalamic neurons.

Options: View larger image (or click on image) Download as PowerPoint
Long-term treatment with Flx impairs Htr2c signaling, STAT3 phosphorylat...
(A) Representative images of IHF and levels of α-MSH quantified as integrated density in brain slices from WT female mice treated with Flx or vehicle for 6 weeks. Flx was then withdrawn in some of the groups as indicated (n = 7–8 mice/group). (B–F) WT female mice were treated for 5 weeks with vehicle or Flx and were then treated with vehicle or Flx alone or Flx and Lorca for 5 additional days (n = 4–5 mice/group). (B) Schema of experimental design. (C) Cumulative food intake. (D) Percentage of BW relative to day 0 of cotreatment. (E) Percentage of WAT content relative to BW. (F) Fat content measured by EchoMRI relative to BW. (G–I) WT females were treated with vehicle or Flx for 6 weeks (n = 4 mice/group). (G) Representative IHF images of Htr2c expression in POMC+ ARC neurons. Arrows point to POMC+ cells. Representative images and quantification of (H) POMC+ and (I) p-STAT3+ neurons in arcuate nuclei. Scale bars: 200 μm. Values represent the mean ± SEM. *P ≤ 0.05 and **P ≤ 0.01, and ****P ≤ 0.0001, for vehicle versus Flx treatment; †††P ≤ 0.001, for vehicle versus Flx plus Lorca treatment. Significance was determined by 1-way (A, E, and F) or 2-way (C) ANOVA followed by Tukey’s test, or by unpaired Student’s t test (H and I).

Copyright © 2025 American Society for Clinical Investigation
ISSN: 0021-9738 (print), 1558-8238 (online)

Sign up for email alerts