Go to JCI Insight
  • About
  • Editors
  • Consulting Editors
  • For authors
  • Publication ethics
  • Publication alerts by email
  • Advertising
  • Job board
  • Contact
  • Clinical Research and Public Health
  • Current issue
  • Past issues
  • By specialty
    • COVID-19
    • Cardiology
    • Gastroenterology
    • Immunology
    • Metabolism
    • Nephrology
    • Neuroscience
    • Oncology
    • Pulmonology
    • Vascular biology
    • All ...
  • Videos
    • ASCI Milestone Awards
    • Video Abstracts
    • Conversations with Giants in Medicine
  • Reviews
    • View all reviews ...
    • Clinical innovation and scientific progress in GLP-1 medicine (Nov 2025)
    • Pancreatic Cancer (Jul 2025)
    • Complement Biology and Therapeutics (May 2025)
    • Evolving insights into MASLD and MASH pathogenesis and treatment (Apr 2025)
    • Microbiome in Health and Disease (Feb 2025)
    • Substance Use Disorders (Oct 2024)
    • Clonal Hematopoiesis (Oct 2024)
    • View all review series ...
  • Viewpoint
  • Collections
    • In-Press Preview
    • Clinical Research and Public Health
    • Research Letters
    • Letters to the Editor
    • Editorials
    • Commentaries
    • Editor's notes
    • Reviews
    • Viewpoints
    • 100th anniversary
    • Top read articles

  • Current issue
  • Past issues
  • Specialties
  • Reviews
  • Review series
  • ASCI Milestone Awards
  • Video Abstracts
  • Conversations with Giants in Medicine
  • In-Press Preview
  • Clinical Research and Public Health
  • Research Letters
  • Letters to the Editor
  • Editorials
  • Commentaries
  • Editor's notes
  • Reviews
  • Viewpoints
  • 100th anniversary
  • Top read articles
  • About
  • Editors
  • Consulting Editors
  • For authors
  • Publication ethics
  • Publication alerts by email
  • Advertising
  • Job board
  • Contact
Parathyroid hormone–dependent bone formation requires butyrate production by intestinal microbiota
Jau-Yi Li, Mingcan Yu, Subhashis Pal, Abdul Malik Tyagi, Hamid Dar, Jonathan Adams, M. Neale Weitzmann, Rheinallt M. Jones, Roberto Pacifici
Jau-Yi Li, Mingcan Yu, Subhashis Pal, Abdul Malik Tyagi, Hamid Dar, Jonathan Adams, M. Neale Weitzmann, Rheinallt M. Jones, Roberto Pacifici
View: Text | PDF
Research Article Bone biology

Parathyroid hormone–dependent bone formation requires butyrate production by intestinal microbiota

  • Text
  • PDF
Abstract

Parathyroid hormone (PTH) is a critical regulator of skeletal development that promotes both bone formation and bone resorption. Using microbiota depletion by wide-spectrum antibiotics and germ-free (GF) female mice, we showed that the microbiota was required for PTH to stimulate bone formation and increase bone mass. Microbiota depletion lowered butyrate levels, a metabolite responsible for gut-bone communication, while reestablishment of physiologic levels of butyrate restored PTH-induced anabolism. The permissive activity of butyrate was mediated by GPR43 signaling in dendritic cells and by GPR43-independent signaling in T cells. Butyrate was required for PTH to increase the number of bone marrow (BM) regulatory T cells (Tregs). Tregs stimulated production of the osteogenic Wnt ligand Wnt10b by BM CD8+ T cells, which activated Wnt-dependent bone formation. Together, these data highlight the role that butyrate produced by gut luminal microbiota plays in triggering regulatory pathways, which are critical for the anabolic action of PTH in bone.

Authors

Jau-Yi Li, Mingcan Yu, Subhashis Pal, Abdul Malik Tyagi, Hamid Dar, Jonathan Adams, M. Neale Weitzmann, Rheinallt M. Jones, Roberto Pacifici

×

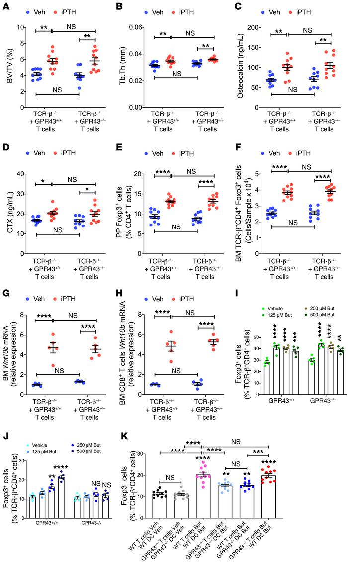
Figure 7

GPR43 signaling in DCs is required for iPTH treatment to improve trabecular structure, stimulate bone turnover, expand Tregs, and induce Wnt10b expression.

Options: View larger image (or click on image) Download as PowerPoint
GPR43 signaling in DCs is required for iPTH treatment to improve trabecu...
TCR-β–/– mice reconstituted with sorted splenic T cells from GPR43–/– or GPR43+/+ littermates were treated with either vehicle or iPTH for 4 weeks. Mice were sacrificed and analyzed at 12 weeks of age. (A and B) μCT scanning measurements of trabecular bone volume fraction (BV/TV) and trabecular thickness (Tb.Th) (n = 10 mice/group). (C and D) Serum levels of osteocalcin and CTX (n = 10 mice/group). (E and F) PP and BM Tregs (CD4+Foxp3+ cells) (n = 10 mice/group). (G and H) Wnt10b mRNA levels in whole BM cells and sorted BM CD8+ T cells (n = 5 mice/group). (I) Number of Tregs in cultures of naive CD4+ T cells from WT or GPR43–/– in the presence of butyrate (n = 5 /group). (J) Number of Tregs in cocultures of WT naive CD4+ T cells, and WT or GPR43–/– DCs pretreated with butyrate (n = 5/group). (K) Number of Tregs in cocultures in naive CD4+ T cells and DCs. WT and GPR43–/– mice were treated with antibiotics for 4 weeks and iPTH or butyrate during the last 2 weeks (n = 10/group, from 2 separate experiments). In I, the cultures were stimulated by anti-CD3 and anti-CD28 antibodies, IL-2, and TGF-β. In J–K, the cultures were stimulated by anti-CD3 antibody and TGF-β. Data were expressed as mean ± SEM. All data were normally distributed according to the Shapiro-Wilk normality test. Data in A–J were analyzed by 2-way ANOVA and post hoc tests, applying the Bonferroni’s correction for multiple comparisons. Data in K were analyzed by 1-way ANOVA and post hoc tests, applying Bonferroni’s correction for multiple comparisons *P < 0.05, **P < 0.01, ***P < 0.001, and ****P < 0.0001 compared with the indicated group in the post hoc tests.

Copyright © 2026 American Society for Clinical Investigation
ISSN: 0021-9738 (print), 1558-8238 (online)

Sign up for email alerts