Go to JCI Insight
  • About
  • Editors
  • Consulting Editors
  • For authors
  • Publication ethics
  • Publication alerts by email
  • Advertising
  • Job board
  • Contact
  • Clinical Research and Public Health
  • Current issue
  • Past issues
  • By specialty
    • COVID-19
    • Cardiology
    • Gastroenterology
    • Immunology
    • Metabolism
    • Nephrology
    • Neuroscience
    • Oncology
    • Pulmonology
    • Vascular biology
    • All ...
  • Videos
    • ASCI Milestone Awards
    • Video Abstracts
    • Conversations with Giants in Medicine
  • Reviews
    • View all reviews ...
    • Clinical innovation and scientific progress in GLP-1 medicine (Nov 2025)
    • Pancreatic Cancer (Jul 2025)
    • Complement Biology and Therapeutics (May 2025)
    • Evolving insights into MASLD and MASH pathogenesis and treatment (Apr 2025)
    • Microbiome in Health and Disease (Feb 2025)
    • Substance Use Disorders (Oct 2024)
    • Clonal Hematopoiesis (Oct 2024)
    • View all review series ...
  • Viewpoint
  • Collections
    • In-Press Preview
    • Clinical Research and Public Health
    • Research Letters
    • Letters to the Editor
    • Editorials
    • Commentaries
    • Editor's notes
    • Reviews
    • Viewpoints
    • 100th anniversary
    • Top read articles

  • Current issue
  • Past issues
  • Specialties
  • Reviews
  • Review series
  • ASCI Milestone Awards
  • Video Abstracts
  • Conversations with Giants in Medicine
  • In-Press Preview
  • Clinical Research and Public Health
  • Research Letters
  • Letters to the Editor
  • Editorials
  • Commentaries
  • Editor's notes
  • Reviews
  • Viewpoints
  • 100th anniversary
  • Top read articles
  • About
  • Editors
  • Consulting Editors
  • For authors
  • Publication ethics
  • Publication alerts by email
  • Advertising
  • Job board
  • Contact
Fas ligand promotes an inducible TLR-dependent model of cutaneous lupus–like inflammation
Purvi Mande, Bahar Zirak, Wei-Che Ko, Keyon Taravati, Karen L. Bride, Tia Y. Brodeur, April Deng, Karen Dresser, Zhaozhao Jiang, Rachel Ettinger, Katherine A. Fitzgerald, Michael D. Rosenblum, John E. Harris, Ann Marshak-Rothstein
Purvi Mande, Bahar Zirak, Wei-Che Ko, Keyon Taravati, Karen L. Bride, Tia Y. Brodeur, April Deng, Karen Dresser, Zhaozhao Jiang, Rachel Ettinger, Katherine A. Fitzgerald, Michael D. Rosenblum, John E. Harris, Ann Marshak-Rothstein
View: Text | PDF
Research Article Autoimmunity Dermatology

Fas ligand promotes an inducible TLR-dependent model of cutaneous lupus–like inflammation

  • Text
  • PDF
Abstract

Toll-like receptors TLR7 and TLR9 are both implicated in the activation of autoreactive B cells and other cell types associated with systemic lupus erythematosus (SLE) pathogenesis. However, Tlr9–/– autoimmune-prone strains paradoxically develop more severe disease. We have now leveraged the negative regulatory role of TLR9 to develop an inducible rapid-onset murine model of systemic autoimmunity that depends on T cell detection of a membrane-bound OVA fusion protein expressed by MHC class II+ cells, expression of TLR7, expression of the type I IFN receptor, and loss of expression of TLR9. These mice are distinguished by a high frequency of OVA-specific Tbet+, IFN-γ+, and FasL-expressing Th1 cells as well as autoantibody-producing B cells. Unexpectedly, contrary to what occurs in most models of SLE, they also developed skin lesions that are very similar to those of human cutaneous lupus erythematosus (CLE) as far as clinical appearance, histological changes, and gene expression. FasL was a key effector mechanism in the skin, as the transfer of FasL-deficient DO11gld T cells completely failed to elicit overt skin lesions. FasL was also upregulated in human CLE biopsies. Overall, our model provides a relevant system for exploring the pathophysiology of CLE as well as the negative regulatory role of TLR9.

Authors

Purvi Mande, Bahar Zirak, Wei-Che Ko, Keyon Taravati, Karen L. Bride, Tia Y. Brodeur, April Deng, Karen Dresser, Zhaozhao Jiang, Rachel Ettinger, Katherine A. Fitzgerald, Michael D. Rosenblum, John E. Harris, Ann Marshak-Rothstein

×

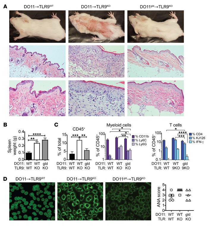
Figure 5

FasL-deficient DO11 T cells fail to induce skin lesions.

Options: View larger image (or click on image) Download as PowerPoint
FasL-deficient DO11 T cells fail to induce skin lesions.
DO11 or DO11gld...
DO11 or DO11gld T cell–injected Dox/400R TLR9WT or TLR9KO Ii-TGO recipients were evaluated 4 weeks after injection. (A) Clinical appearance (upper row) and skin histology by H&E staining. Original magnification, ×100 (middle row); ×200 magnification (bottom row). Representative images from n = 5 mice per group. (B) Spleen weights. (C) Skin-infiltrating cells, percentages of CD45+ cells in total skin cell suspension (left); percentages of CD11b+ myeloid cells, CD11b+Ly6C+ inflammatory monocytes, and CD11b+Ly6G+ neutrophils (center); and percentages of CD4+, CD4+KJ126+, and KJ126+IFN-γ+ T cells (right) within the CD45+ gate. (D) Autoantibodies detected by HEp2 staining and ANA score. Original magnification, ×200. Data are shown as mean ± SEM and are representative of 2 independent experiments with n = 8 mice per group. *P < 0.01; **P < 0.01; ***P < 0.001; ****P < 0.0001, 1-way ANOVA and 2-way ANOVA with Šidák’s multiple-comparison test.

Copyright © 2026 American Society for Clinical Investigation
ISSN: 0021-9738 (print), 1558-8238 (online)

Sign up for email alerts