Go to JCI Insight
  • About
  • Editors
  • Consulting Editors
  • For authors
  • Publication ethics
  • Publication alerts by email
  • Advertising
  • Job board
  • Contact
  • Clinical Research and Public Health
  • Current issue
  • Past issues
  • By specialty
    • COVID-19
    • Cardiology
    • Gastroenterology
    • Immunology
    • Metabolism
    • Nephrology
    • Neuroscience
    • Oncology
    • Pulmonology
    • Vascular biology
    • All ...
  • Videos
    • Conversations with Giants in Medicine
    • Video Abstracts
  • Reviews
    • View all reviews ...
    • Clinical innovation and scientific progress in GLP-1 medicine (Nov 2025)
    • Pancreatic Cancer (Jul 2025)
    • Complement Biology and Therapeutics (May 2025)
    • Evolving insights into MASLD and MASH pathogenesis and treatment (Apr 2025)
    • Microbiome in Health and Disease (Feb 2025)
    • Substance Use Disorders (Oct 2024)
    • Clonal Hematopoiesis (Oct 2024)
    • View all review series ...
  • Viewpoint
  • Collections
    • In-Press Preview
    • Clinical Research and Public Health
    • Research Letters
    • Letters to the Editor
    • Editorials
    • Commentaries
    • Editor's notes
    • Reviews
    • Viewpoints
    • 100th anniversary
    • Top read articles

  • Current issue
  • Past issues
  • Specialties
  • Reviews
  • Review series
  • Conversations with Giants in Medicine
  • Video Abstracts
  • In-Press Preview
  • Clinical Research and Public Health
  • Research Letters
  • Letters to the Editor
  • Editorials
  • Commentaries
  • Editor's notes
  • Reviews
  • Viewpoints
  • 100th anniversary
  • Top read articles
  • About
  • Editors
  • Consulting Editors
  • For authors
  • Publication ethics
  • Publication alerts by email
  • Advertising
  • Job board
  • Contact
Epiregulin and EGFR interactions are involved in pain processing
Loren J. Martin, Shad B. Smith, Arkady Khoutorsky, Claire A. Magnussen, Alexander Samoshkin, Robert E. Sorge, Chulmin Cho, Noosha Yosefpour, Sivaani Sivaselvachandran, Sarasa Tohyama, Tiffany Cole, Thang M. Khuong, Ellen Mir, Dustin G. Gibson, Jeffrey S. Wieskopf, Susana G. Sotocinal, Jean Sebastien Austin, Carolina B. Meloto, Joseph H. Gitt, Christos Gkogkas, Nahum Sonenberg, Joel D. Greenspan, Roger B. Fillingim, Richard Ohrbach, Gary D. Slade, Charles Knott, Ronald Dubner, Andrea G. Nackley, Alfredo Ribeiro-da-Silva, G. Gregory Neely, William Maixner, Dmitri V. Zaykin, Jeffrey S. Mogil, Luda Diatchenko
Loren J. Martin, Shad B. Smith, Arkady Khoutorsky, Claire A. Magnussen, Alexander Samoshkin, Robert E. Sorge, Chulmin Cho, Noosha Yosefpour, Sivaani Sivaselvachandran, Sarasa Tohyama, Tiffany Cole, Thang M. Khuong, Ellen Mir, Dustin G. Gibson, Jeffrey S. Wieskopf, Susana G. Sotocinal, Jean Sebastien Austin, Carolina B. Meloto, Joseph H. Gitt, Christos Gkogkas, Nahum Sonenberg, Joel D. Greenspan, Roger B. Fillingim, Richard Ohrbach, Gary D. Slade, Charles Knott, Ronald Dubner, Andrea G. Nackley, Alfredo Ribeiro-da-Silva, G. Gregory Neely, William Maixner, Dmitri V. Zaykin, Jeffrey S. Mogil, Luda Diatchenko
View: Text | PDF
Research Article Neuroscience

Epiregulin and EGFR interactions are involved in pain processing

  • Text
  • PDF
Abstract

The EGFR belongs to the well-studied ErbB family of receptor tyrosine kinases. EGFR is activated by numerous endogenous ligands that promote cellular growth, proliferation, and tissue regeneration. In the present study, we have demonstrated a role for EGFR and its natural ligand, epiregulin (EREG), in pain processing. We show that inhibition of EGFR with clinically available compounds strongly reduced nocifensive behavior in mouse models of inflammatory and chronic pain. EREG-mediated activation of EGFR enhanced nociception through a mechanism involving the PI3K/AKT/mTOR pathway and matrix metalloproteinase-9. Moreover, EREG application potentiated capsaicin-induced calcium influx in a subset of sensory neurons. Both the EGFR and EREG genes displayed a genetic association with the development of chronic pain in several clinical cohorts of temporomandibular disorder. Thus, EGFR and EREG may be suitable therapeutic targets for persistent pain conditions.

Authors

Loren J. Martin, Shad B. Smith, Arkady Khoutorsky, Claire A. Magnussen, Alexander Samoshkin, Robert E. Sorge, Chulmin Cho, Noosha Yosefpour, Sivaani Sivaselvachandran, Sarasa Tohyama, Tiffany Cole, Thang M. Khuong, Ellen Mir, Dustin G. Gibson, Jeffrey S. Wieskopf, Susana G. Sotocinal, Jean Sebastien Austin, Carolina B. Meloto, Joseph H. Gitt, Christos Gkogkas, Nahum Sonenberg, Joel D. Greenspan, Roger B. Fillingim, Richard Ohrbach, Gary D. Slade, Charles Knott, Ronald Dubner, Andrea G. Nackley, Alfredo Ribeiro-da-Silva, G. Gregory Neely, William Maixner, Dmitri V. Zaykin, Jeffrey S. Mogil, Luda Diatchenko

×

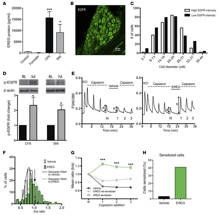
Figure 4

EREG and EGFR are upregulated in chronic pain states, and EREG increases activation of medium-small DRG sensory neurons.

Options: View larger image (or click on image) Download as PowerPoint
EREG and EGFR are upregulated in chronic pain states, and EREG increases...
(A) EREG in the blood is upregulated by CFA and SNI, but not formalin (F3,38 = 10.0, P < 0.001), as measured by ELISA. Bars represent mean ± SEM for protein levels (pg/ml); n = 9–10 biological replicates/group. One-way ANOVA followed by Dunnett’s case-comparison post hoc test. *P < 0.05; ***P < 0.001 compared with control group. (B) EGFR (green) is abundantly found in all DRG sensory neurons. Scale bar: 50 μm. (C) The cellular distribution of EGFR is equal among different cell sizes that exhibit either high or low EGFR staining. n = 3 mice. (D) Top: representative Western blots showing p-EGFR and β-actin in the DRG before (BL) (left band) and 3 days or 7 days after CFA or SNI, respectively (right band). Bottom: quantification of Western blot data (n = 5 biological replicates/condition) after normalization to β-actin and compared with baseline values. *P < 0.05 compared with 1.0 by 1-tailed t test (CFA: t4 = 2.5, P = 0.03; SNI: t4 = 3.3, P = 0.02). (E) Representative calcium traces of neurons responsive to multiple capsaicin (500 nM, 15 seconds for every 4 minutes) pulses and treated either with vehicle (HBSS, left panel) or EREG (200 ng/ml, right panel) for 6 minutes before 3 challenging pulses of capsaicin were applied. The ratio of Ca2+ peak heights (b/a) before and after exposure to EREG or vehicle was calculated as a measure of signal enhancement. (F) Collected b/a ratio values obtained from experiments in E. White bars show ratios obtained without exposure to EREG (ncell = 60, nexp = 9). The distribution was well fitted by a Gaussian function with mean of 0.76, SD of 0.12, and upper 95% 2-tailed confidence limit of 1.05 (arrow). Green bars show ratios following 6 minutes exposure to EREG (200 ng/ml; ncell = 101, nexp = 13). Following EREG exposure, 40.79% of ratios exceeded the 95% confidence limit, and the mean ± SEM of these ratio values was 1.25 ± 0.03. (G) Neurons treated with EREG were separated into 2 groups: those in which sensitization was (ncell = 40) or was not (ncell = 61) observed in the first exposure following EREG addition. Data presented as mean ± SEM, n = 40–61/group, from a total of 9/13 experiments for vehicle/EREG. ***P < 0.001, unpaired Student’s t test. (H) The proportion of neurons sensitized in the presence of EREG based on b/a ratio values greater than 2 SD above the mean of the vehicle group.

Copyright © 2025 American Society for Clinical Investigation
ISSN: 0021-9738 (print), 1558-8238 (online)

Sign up for email alerts