Go to JCI Insight
  • About
  • Editors
  • Consulting Editors
  • For authors
  • Publication ethics
  • Publication alerts by email
  • Advertising
  • Job board
  • Contact
  • Clinical Research and Public Health
  • Current issue
  • Past issues
  • By specialty
    • COVID-19
    • Cardiology
    • Gastroenterology
    • Immunology
    • Metabolism
    • Nephrology
    • Neuroscience
    • Oncology
    • Pulmonology
    • Vascular biology
    • All ...
  • Videos
    • ASCI Milestone Awards
    • Video Abstracts
    • Conversations with Giants in Medicine
  • Reviews
    • View all reviews ...
    • Neurodegeneration (Mar 2026)
    • Clinical innovation and scientific progress in GLP-1 medicine (Nov 2025)
    • Pancreatic Cancer (Jul 2025)
    • Complement Biology and Therapeutics (May 2025)
    • Evolving insights into MASLD and MASH pathogenesis and treatment (Apr 2025)
    • Microbiome in Health and Disease (Feb 2025)
    • Substance Use Disorders (Oct 2024)
    • View all review series ...
  • Viewpoint
  • Collections
    • In-Press Preview
    • Clinical Research and Public Health
    • Research Letters
    • Letters to the Editor
    • Editorials
    • Commentaries
    • Editor's notes
    • Reviews
    • Viewpoints
    • 100th anniversary
    • Top read articles

  • Current issue
  • Past issues
  • Specialties
  • Reviews
  • Review series
  • ASCI Milestone Awards
  • Video Abstracts
  • Conversations with Giants in Medicine
  • In-Press Preview
  • Clinical Research and Public Health
  • Research Letters
  • Letters to the Editor
  • Editorials
  • Commentaries
  • Editor's notes
  • Reviews
  • Viewpoints
  • 100th anniversary
  • Top read articles
  • About
  • Editors
  • Consulting Editors
  • For authors
  • Publication ethics
  • Publication alerts by email
  • Advertising
  • Job board
  • Contact
HDAC6-mediated acetylation of lipid droplet–binding protein CIDEC regulates fat-induced lipid storage
Hui Qian, Yuanying Chen, Zongqian Nian, Lu Su, Haoyong Yu, Feng-Jung Chen, Xiuqin Zhang, Wenyi Xu, Linkang Zhou, Jiaming Liu, Jinhai Yu, Luxin Yu, Yan Gao, Hongchao Zhang, Haihong Zhang, Shimin Zhao, Li Yu, Rui-Ping Xiao, Yuqian Bao, Shaocong Hou, Pingping Li, Jiada Li, Haiteng Deng, Weiping Jia, Peng Li
Hui Qian, Yuanying Chen, Zongqian Nian, Lu Su, Haoyong Yu, Feng-Jung Chen, Xiuqin Zhang, Wenyi Xu, Linkang Zhou, Jiaming Liu, Jinhai Yu, Luxin Yu, Yan Gao, Hongchao Zhang, Haihong Zhang, Shimin Zhao, Li Yu, Rui-Ping Xiao, Yuqian Bao, Shaocong Hou, Pingping Li, Jiada Li, Haiteng Deng, Weiping Jia, Peng Li
View: Text | PDF
Research Article Cell biology Metabolism

HDAC6-mediated acetylation of lipid droplet–binding protein CIDEC regulates fat-induced lipid storage

  • Text
  • PDF
Abstract

Obesity is characterized by aberrant fat accumulation. However, the intracellular signaling pathway that senses dietary fat and leads to fat storage remains elusive. Here, we have observed that the levels of histone deacetylase 6 (HDAC6) and the related family member HDAC10 are markedly reduced in adipose tissues of obese animals and humans. Mice with adipocyte-specific depletion of Hdac6 exhibited increased fat accumulation and reduced insulin sensitivity. In normal adipocytes, we found that reversal of P300/CBP-associated factor–induced (PCAF-induced) acetylation at K56 on cell death-inducing DFFA-like effector C (CIDEC, also known as FSP27) critically regulated lipid droplet fusion and lipid storage. Importantly, HDAC6 deacetylates CIDEC, leading to destabilization and reduced lipid droplet fusion. Accordingly, we observed elevated levels of CIDEC and its acetylated form in HDAC-deficient adipocytes as well as the adipose tissue of obese animals and humans. Fatty acids (FAs) prevented CIDEC deacetylation by promoting the dissociation of CIDEC from HDAC6, which resulted in increased association of CIDEC with PCAF on the endoplasmic reticulum. Control of CIDEC acetylation required the conversion of FAs to triacylglycerols. Thus, we have revealed a signaling axis that is involved in the coordination of nutrient availability, protein acetylation, and cellular lipid metabolic responses.

Authors

Hui Qian, Yuanying Chen, Zongqian Nian, Lu Su, Haoyong Yu, Feng-Jung Chen, Xiuqin Zhang, Wenyi Xu, Linkang Zhou, Jiaming Liu, Jinhai Yu, Luxin Yu, Yan Gao, Hongchao Zhang, Haihong Zhang, Shimin Zhao, Li Yu, Rui-Ping Xiao, Yuqian Bao, Shaocong Hou, Pingping Li, Jiada Li, Haiteng Deng, Weiping Jia, Peng Li

×

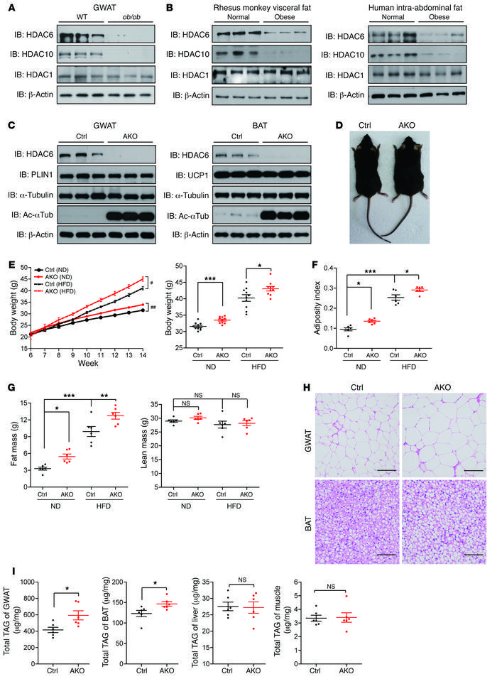
Figure 1

HDAC6 is a negative regulator of lipid storage.

Options: View larger image (or click on image) Download as PowerPoint
HDAC6 is a negative regulator of lipid storage.
(A) Levels of HDAC6 and ...
(A) Levels of HDAC6 and HDAC10 protein were decreased in the GWAT of leptin-deficient (ob/ob) mice (n = 3 mice per group). (B) Reduced expression of HDAC6 and HDAC10 in the visceral fat of obese rhesus monkeys and the intra-abdominal fat of humans (n = 3 samples per group). (C) Levels of HDAC6 protein in the GWAT and the BAT of control (Ctrl) and Hdac6 AKO mice (n = 3 mice per group). Ac-αTub, acetlyated α-tubulin. (D) Representative photograph of 4-month-old control and Hdac6 AKO mice. (E) Growth curve (n = 6 mice per group) reflected by body weight analysis (n = 10 mice per group) for control and the Hdac6 AKO mice fed ND or HFD. Two-way repeated-measures ANOVA was used to evaluate the data (left panel); #P < 0.05, ##P < 0.01. For the for right panel, 2-tailed Student t test was used; *P < 0.05, **P < 0.01, ***P < 0.001. (F) Adiposity index for control and Hdac6 AKO mice (n = 6 mice per group). (G) Fat mass and lean mass by MRI scanning of control and Hdac6 AKO mice (n = 6 mice per group). (H) Morphology of the GWAT and BAT of control and Hdac6 AKO mice (n = 3 mice per group). Scale bars: 50 μm. (I) Total TAG levels of GWAT, BAT, liver, and muscle of control and Hdac6 AKO mice (n = 6 mice per group). Data represent the mean ± SEM; *P < 0.05, **P < 0.01, ***P < 0.001, by 2-tailed Student’s t test. One-way ANOVA with Dunnett’s correction was used for multiple comparisons (F and G).

Copyright © 2026 American Society for Clinical Investigation
ISSN: 0021-9738 (print), 1558-8238 (online)

Sign up for email alerts