Go to JCI Insight
  • About
  • Editors
  • Consulting Editors
  • For authors
  • Publication ethics
  • Publication alerts by email
  • Advertising
  • Job board
  • Contact
  • Clinical Research and Public Health
  • Current issue
  • Past issues
  • By specialty
    • COVID-19
    • Cardiology
    • Gastroenterology
    • Immunology
    • Metabolism
    • Nephrology
    • Neuroscience
    • Oncology
    • Pulmonology
    • Vascular biology
    • All ...
  • Videos
    • ASCI Milestone Awards
    • Video Abstracts
    • Conversations with Giants in Medicine
  • Reviews
    • View all reviews ...
    • Clinical innovation and scientific progress in GLP-1 medicine (Nov 2025)
    • Pancreatic Cancer (Jul 2025)
    • Complement Biology and Therapeutics (May 2025)
    • Evolving insights into MASLD and MASH pathogenesis and treatment (Apr 2025)
    • Microbiome in Health and Disease (Feb 2025)
    • Substance Use Disorders (Oct 2024)
    • Clonal Hematopoiesis (Oct 2024)
    • View all review series ...
  • Viewpoint
  • Collections
    • In-Press Preview
    • Clinical Research and Public Health
    • Research Letters
    • Letters to the Editor
    • Editorials
    • Commentaries
    • Editor's notes
    • Reviews
    • Viewpoints
    • 100th anniversary
    • Top read articles

  • Current issue
  • Past issues
  • Specialties
  • Reviews
  • Review series
  • ASCI Milestone Awards
  • Video Abstracts
  • Conversations with Giants in Medicine
  • In-Press Preview
  • Clinical Research and Public Health
  • Research Letters
  • Letters to the Editor
  • Editorials
  • Commentaries
  • Editor's notes
  • Reviews
  • Viewpoints
  • 100th anniversary
  • Top read articles
  • About
  • Editors
  • Consulting Editors
  • For authors
  • Publication ethics
  • Publication alerts by email
  • Advertising
  • Job board
  • Contact
Amyloid precursor protein–mediated endocytic pathway disruption induces axonal dysfunction and neurodegeneration
Wei Xu, April M. Weissmiller, Joseph A. White II, Fang Fang, Xinyi Wang, Yiwen Wu, Matthew L. Pearn, Xiaobei Zhao, Mariko Sawa, Shengdi Chen, Shermali Gunawardena, Jianqing Ding, William C. Mobley, Chengbiao Wu
Wei Xu, April M. Weissmiller, Joseph A. White II, Fang Fang, Xinyi Wang, Yiwen Wu, Matthew L. Pearn, Xiaobei Zhao, Mariko Sawa, Shengdi Chen, Shermali Gunawardena, Jianqing Ding, William C. Mobley, Chengbiao Wu
View: Text | PDF
Research Article Neuroscience

Amyloid precursor protein–mediated endocytic pathway disruption induces axonal dysfunction and neurodegeneration

  • Text
  • PDF
Abstract

The endosome/lysosome pathway is disrupted early in the course of both Alzheimer’s disease (AD) and Down syndrome (DS); however, it is not clear how dysfunction in this pathway influences the development of these diseases. Herein, we explored the cellular and molecular mechanisms by which endosomal dysfunction contributes to the pathogenesis of AD and DS. We determined that full-length amyloid precursor protein (APP) and its β-C-terminal fragment (β-CTF) act though increased activation of Rab5 to cause enlargement of early endosomes and to disrupt retrograde axonal trafficking of nerve growth factor (NGF) signals. The functional impacts of APP and its various products were investigated in PC12 cells, cultured rat basal forebrain cholinergic neurons (BFCNs), and BFCNs from a mouse model of DS. We found that the full-length wild-type APP (APPWT) and β-CTF both induced endosomal enlargement and disrupted NGF signaling and axonal trafficking. β-CTF alone induced atrophy of BFCNs that was rescued by the dominant-negative Rab5 mutant, Rab5S34N. Moreover, expression of a dominant-negative Rab5 construct markedly reduced APP-induced axonal blockage in Drosophila. Therefore, increased APP and/or β-CTF impact the endocytic pathway to disrupt NGF trafficking and signaling, resulting in trophic deficits in BFCNs. Our data strongly support the emerging concept that dysregulation of Rab5 activity contributes importantly to early pathogenesis of AD and DS.

Authors

Wei Xu, April M. Weissmiller, Joseph A. White II, Fang Fang, Xinyi Wang, Yiwen Wu, Matthew L. Pearn, Xiaobei Zhao, Mariko Sawa, Shengdi Chen, Shermali Gunawardena, Jianqing Ding, William C. Mobley, Chengbiao Wu

×

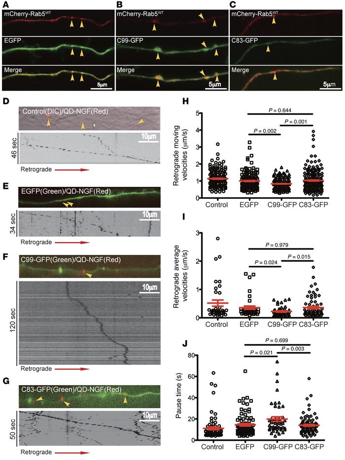
Figure 9

C99 inhibited retrograde axonal transport of NGF in BFCNs.

Options: View larger image (or click on image) Download as PowerPoint
C99 inhibited retrograde axonal transport of NGF in BFCNs.
(A) Rat E18 B...
(A) Rat E18 BFCNs were cultured in microfluidic chambers and were cotransfected with the indicated expression vectors. Live imaging was performed as described in Methods. Representative images of axons of BFCNs are shown for mCherry-Rab5WT/EGFP (A), mCherry-Rab5/C99-GFP (B), and mCherry-Rab5/C83-GFP (C) Arrowheads indicate the enlarged Rab5+ structures that colocalized with C99-GFP. Scale bars: 5 μm. (D–G) Representative images and kymographs of axonal transport of QD-NGF signals. Scale bars: 10 μm. Retrograde movement (H), average velocities (I), and pause time (J) of the QD-NGF signals in axons were quantitated. Significantly slowed retrograde transport and longer pause time are seen for C99-GFP–transfected axons as compared with untransfected control or with C83-GFP–transfected axons (C–E). Data represent mean ± SEM of at least 3 independent experiments. All P values were calculated using 1-way ANOVA.

Copyright © 2026 American Society for Clinical Investigation
ISSN: 0021-9738 (print), 1558-8238 (online)

Sign up for email alerts