Go to JCI Insight
  • About
  • Editors
  • Consulting Editors
  • For authors
  • Publication ethics
  • Publication alerts by email
  • Advertising
  • Job board
  • Contact
  • Clinical Research and Public Health
  • Current issue
  • Past issues
  • By specialty
    • COVID-19
    • Cardiology
    • Gastroenterology
    • Immunology
    • Metabolism
    • Nephrology
    • Neuroscience
    • Oncology
    • Pulmonology
    • Vascular biology
    • All ...
  • Videos
    • ASCI Milestone Awards
    • Video Abstracts
    • Conversations with Giants in Medicine
  • Reviews
    • View all reviews ...
    • Clinical innovation and scientific progress in GLP-1 medicine (Nov 2025)
    • Pancreatic Cancer (Jul 2025)
    • Complement Biology and Therapeutics (May 2025)
    • Evolving insights into MASLD and MASH pathogenesis and treatment (Apr 2025)
    • Microbiome in Health and Disease (Feb 2025)
    • Substance Use Disorders (Oct 2024)
    • Clonal Hematopoiesis (Oct 2024)
    • View all review series ...
  • Viewpoint
  • Collections
    • In-Press Preview
    • Clinical Research and Public Health
    • Research Letters
    • Letters to the Editor
    • Editorials
    • Commentaries
    • Editor's notes
    • Reviews
    • Viewpoints
    • 100th anniversary
    • Top read articles

  • Current issue
  • Past issues
  • Specialties
  • Reviews
  • Review series
  • ASCI Milestone Awards
  • Video Abstracts
  • Conversations with Giants in Medicine
  • In-Press Preview
  • Clinical Research and Public Health
  • Research Letters
  • Letters to the Editor
  • Editorials
  • Commentaries
  • Editor's notes
  • Reviews
  • Viewpoints
  • 100th anniversary
  • Top read articles
  • About
  • Editors
  • Consulting Editors
  • For authors
  • Publication ethics
  • Publication alerts by email
  • Advertising
  • Job board
  • Contact
Astrocyte-derived lipoxins A4 and B4 promote neuroprotection from acute and chronic injury
Izhar Livne-Bar, Jessica Wei, Hsin-Hua Liu, Samih Alqawlaq, Gah-Jone Won, Alessandra Tuccitto, Karsten Gronert, John G. Flanagan, Jeremy M. Sivak
Izhar Livne-Bar, Jessica Wei, Hsin-Hua Liu, Samih Alqawlaq, Gah-Jone Won, Alessandra Tuccitto, Karsten Gronert, John G. Flanagan, Jeremy M. Sivak
View: Text | PDF
Research Article Cell biology Neuroscience Ophthalmology

Astrocyte-derived lipoxins A4 and B4 promote neuroprotection from acute and chronic injury

  • Text
  • PDF
Abstract

Astrocytes perform critical non–cell autonomous roles following CNS injury that involve either neurotoxic or neuroprotective effects. Yet the nature of potential prosurvival cues has remained unclear. In the current study, we utilized the close interaction between astrocytes and retinal ganglion cells (RGCs) in the eye to characterize a secreted neuroprotective signal present in retinal astrocyte conditioned medium (ACM). Rather than a conventional peptide neurotrophic factor, we identified a prominent lipid component of the neuroprotective signal through metabolomics screening. The lipoxins LXA4 and LXB4 are small lipid mediators that act locally to dampen inflammation, but they have not been linked directly to neuronal actions. Here, we determined that LXA4 and LXB4 are synthesized in the inner retina, but their levels are reduced following injury. Injection of either lipoxin was sufficient for neuroprotection following acute injury, while inhibition of key lipoxin pathway components exacerbated injury-induced damage. Although LXA4 signaling has been extensively investigated, LXB4, the less studied lipoxin, emerged to be more potent in protection. Moreover, LXB4 neuroprotection was different from that of established LXA4 signaling, and therapeutic LXB4 treatment was efficacious in a chronic model of the common neurodegenerative disease glaucoma. Together, these results identify a potential paracrine mechanism that coordinates neuronal homeostasis and inflammation in the CNS.

Authors

Izhar Livne-Bar, Jessica Wei, Hsin-Hua Liu, Samih Alqawlaq, Gah-Jone Won, Alessandra Tuccitto, Karsten Gronert, John G. Flanagan, Jeremy M. Sivak

×

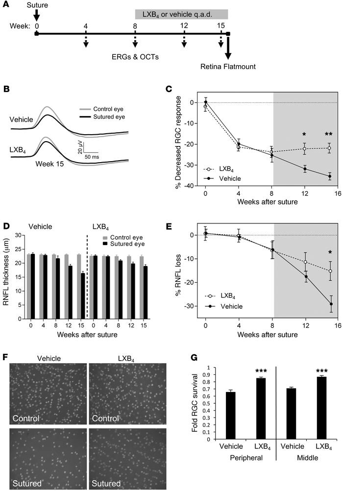
Figure 6

Therapeutic LXB4 protects RGC function and survival following glaucomatous injury.

Options: View larger image (or click on image) Download as PowerPoint
Therapeutic LXB4 protects RGC function and survival following glaucomato...
(A) Experimental schematic showing ERG and OCT readings every 4 weeks following suture-induced IOP elevation. LXB4 administration started at week 8, and retinal flatmounting and RGC counting were performed at week 15. q.a.d., every other day. (B) Average waveforms with an intensity of –4.60 log cd.s.m–2 for RGC (pSTR) responses at week 15 for LXB4 and vehicle groups and (C) relative change in RGC function across 15 weeks. Starting at week 12, there was significant and increasing rescue of RGC response in LXB4-treated eyes compared with vehicle (n = 8 per group). (D) RNFL thickness was monitored by OCT across 15 weeks, comparing sutured to control eyes in LXB4- and vehicle-treated groups. (E) RNFL loss is significantly reduced in the LXB4 group compared with vehicle at week 15 (n = 8). (F) Representative retinal flatmounts stained for BRN3a after 15 weeks of elevated IOP compared with contralateral control eyes from LXB4- or vehicle-treated animals. Original magnification: ×20. (G) Quantification of RGC density shows significant rescue of RGC loss by LXB4 treatment in central and peripheral retinas compared with vehicle (n = 8). *P < 0.05; **P < 0.01; ***P < 0.005. Bars represent SEM. Shaded area indicates the treatment period (A, C, and E). Statistical values were analyzed by 2-way ANOVA with Bonferroni post-hoc test (C–E) and by t test (G).

Copyright © 2026 American Society for Clinical Investigation
ISSN: 0021-9738 (print), 1558-8238 (online)

Sign up for email alerts