Go to JCI Insight
  • About
  • Editors
  • Consulting Editors
  • For authors
  • Publication ethics
  • Publication alerts by email
  • Advertising
  • Job board
  • Contact
  • Clinical Research and Public Health
  • Current issue
  • Past issues
  • By specialty
    • COVID-19
    • Cardiology
    • Gastroenterology
    • Immunology
    • Metabolism
    • Nephrology
    • Neuroscience
    • Oncology
    • Pulmonology
    • Vascular biology
    • All ...
  • Videos
    • ASCI Milestone Awards
    • Video Abstracts
    • Conversations with Giants in Medicine
  • Reviews
    • View all reviews ...
    • Clinical innovation and scientific progress in GLP-1 medicine (Nov 2025)
    • Pancreatic Cancer (Jul 2025)
    • Complement Biology and Therapeutics (May 2025)
    • Evolving insights into MASLD and MASH pathogenesis and treatment (Apr 2025)
    • Microbiome in Health and Disease (Feb 2025)
    • Substance Use Disorders (Oct 2024)
    • Clonal Hematopoiesis (Oct 2024)
    • View all review series ...
  • Viewpoint
  • Collections
    • In-Press Preview
    • Clinical Research and Public Health
    • Research Letters
    • Letters to the Editor
    • Editorials
    • Commentaries
    • Editor's notes
    • Reviews
    • Viewpoints
    • 100th anniversary
    • Top read articles

  • Current issue
  • Past issues
  • Specialties
  • Reviews
  • Review series
  • ASCI Milestone Awards
  • Video Abstracts
  • Conversations with Giants in Medicine
  • In-Press Preview
  • Clinical Research and Public Health
  • Research Letters
  • Letters to the Editor
  • Editorials
  • Commentaries
  • Editor's notes
  • Reviews
  • Viewpoints
  • 100th anniversary
  • Top read articles
  • About
  • Editors
  • Consulting Editors
  • For authors
  • Publication ethics
  • Publication alerts by email
  • Advertising
  • Job board
  • Contact
PPARγ in the endothelium regulates metabolic responses to high-fat diet in mice
Takeshi Kanda, Jonathan D. Brown, Gabriela Orasanu, Silke Vogel, Frank J. Gonzalez, Juliano Sartoretto, Thomas Michel, Jorge Plutzky
Takeshi Kanda, Jonathan D. Brown, Gabriela Orasanu, Silke Vogel, Frank J. Gonzalez, Juliano Sartoretto, Thomas Michel, Jorge Plutzky
View: Text | PDF
Research Article Vascular biology

PPARγ in the endothelium regulates metabolic responses to high-fat diet in mice

  • Text
  • PDF
Abstract

Although endothelial dysfunction, defined as abnormal vasoreactivity, is a common early finding in individuals with type 2 diabetes, the endothelium has not been known to regulate metabolism. As PPARγ, a transcriptional regulator of energy balance, is expressed in endothelial cells, we set out to investigate the role of endothelial cell PPARγ in metabolism using mice that lack PPARγ in the endothelium and BM (γEC/BM-KO). When γEC/BM-KO mice were fed a high-fat diet, they had decreased adiposity and increased insulin sensitivity compared with control mice, despite increased serum FFA and triglyceride (TG) levels. After fasting or olive oil gavage, γEC/BM-KO mice exhibited significant dyslipidemia and failed to respond to the FFA and TG lowering effects of the PPARγ agonist rosiglitazone. BM transplantation studies, which reconstituted hematopoietic PPARγ, established that these metabolic phenotypes were due to endothelial PPARγ deficiency. We further found that the impairment in TG-rich lipoprotein metabolism in γEC/BM-KO mice was associated with fatty acid–mediated lipoprotein lipase inhibition and changes in a PPARγ-regulated endothelial cell transcriptional program. Despite their metabolic improvements, high-fat diet–fed γEC/BM-KO mice had impaired vasoreactivity. Taken together, these data suggest that PPARγ in the endothelium integrates metabolic and vascular responses and may contribute to the effects of PPARγ agonists, thus expanding what endothelial function and dysfunction may entail.

Authors

Takeshi Kanda, Jonathan D. Brown, Gabriela Orasanu, Silke Vogel, Frank J. Gonzalez, Juliano Sartoretto, Thomas Michel, Jorge Plutzky

×

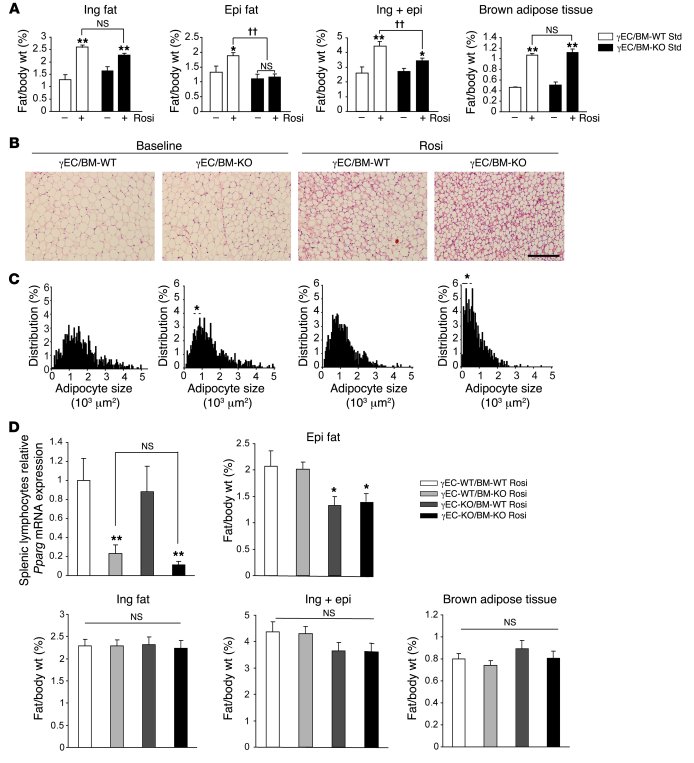
Figure 5

Tie2Cre-mediated PPARγ endothelial deletion decreases adiposity and adipocyte size in response to rosiglitazone treatment in a manner dependent on endothelial but not BM PPARγ expression.

Options: View larger image (or click on image) Download as PowerPoint
Tie2Cre-mediated PPARγ endothelial deletion decreases adiposity, adipocy...
(A) Ratio of inguinal, epididymal, and brown adipose tissue weight/body weight in γEC/BM-KO and γEC/BM-WT mice after rosiglitazone (Rosi) treatment when fed with a standard chow diet (n = 5–8). *P < 0.05, **P < 0.01 versus same genotype mice. ††P < 0.01 versus γEC/BM-WT mice treated with rosiglitazone. (B) Histology of inguinal adipose tissue from γEC/BM-WT and γEC/BM-KO mice from A treated with or without rosiglitazone. Scale bar: 200 μm. (C) Adipocyte size of inguinal adipose tissue from γEC/BM-KO and γEC/BM-WT mice from A treated with or without rosiglitazone. *P < 0.05 versus γEC/BM-WT with same treatment. (D) Real-time quantitative PCR analysis of PPARγ expression in splenic lymphocytes isolated from mice after BMT (n = 4–5/group). Ratio of epididymal, inguinal, inguinal plus epididymal and brown adipose tissue weight/body weight after rosiglitazone treatment in BMT mice (n = 5–9). *P < 0.05, **P < 0.01 versus γEC-WT/BM-WT mice.

Copyright © 2026 American Society for Clinical Investigation
ISSN: 0021-9738 (print), 1558-8238 (online)

Sign up for email alerts