Go to JCI Insight
  • About
  • Editors
  • Consulting Editors
  • For authors
  • Publication ethics
  • Publication alerts by email
  • Advertising
  • Job board
  • Contact
  • Clinical Research and Public Health
  • Current issue
  • Past issues
  • By specialty
    • COVID-19
    • Cardiology
    • Gastroenterology
    • Immunology
    • Metabolism
    • Nephrology
    • Neuroscience
    • Oncology
    • Pulmonology
    • Vascular biology
    • All ...
  • Videos
    • ASCI Milestone Awards
    • Video Abstracts
    • Conversations with Giants in Medicine
  • Reviews
    • View all reviews ...
    • Clinical innovation and scientific progress in GLP-1 medicine (Nov 2025)
    • Pancreatic Cancer (Jul 2025)
    • Complement Biology and Therapeutics (May 2025)
    • Evolving insights into MASLD and MASH pathogenesis and treatment (Apr 2025)
    • Microbiome in Health and Disease (Feb 2025)
    • Substance Use Disorders (Oct 2024)
    • Clonal Hematopoiesis (Oct 2024)
    • View all review series ...
  • Viewpoint
  • Collections
    • In-Press Preview
    • Clinical Research and Public Health
    • Research Letters
    • Letters to the Editor
    • Editorials
    • Commentaries
    • Editor's notes
    • Reviews
    • Viewpoints
    • 100th anniversary
    • Top read articles

  • Current issue
  • Past issues
  • Specialties
  • Reviews
  • Review series
  • ASCI Milestone Awards
  • Video Abstracts
  • Conversations with Giants in Medicine
  • In-Press Preview
  • Clinical Research and Public Health
  • Research Letters
  • Letters to the Editor
  • Editorials
  • Commentaries
  • Editor's notes
  • Reviews
  • Viewpoints
  • 100th anniversary
  • Top read articles
  • About
  • Editors
  • Consulting Editors
  • For authors
  • Publication ethics
  • Publication alerts by email
  • Advertising
  • Job board
  • Contact
CD40 induces macrophage anti–Toxoplasma gondii activity by triggering autophagy-dependent fusion of pathogen-containing vacuoles and lysosomes
Rosa M. Andrade, Matthew Wessendarp, Marc-Jan Gubbels, Boris Striepen, Carlos S. Subauste
Rosa M. Andrade, Matthew Wessendarp, Marc-Jan Gubbels, Boris Striepen, Carlos S. Subauste
View: Text | PDF
Research Article Infectious disease

CD40 induces macrophage anti–Toxoplasma gondii activity by triggering autophagy-dependent fusion of pathogen-containing vacuoles and lysosomes

  • Text
  • PDF
Abstract

Many intracellular pathogens, including Toxoplasma gondii, survive within macrophages by residing in vacuoles that avoid fusion with lysosomes. It is important to determine whether cell-mediated immunity can trigger macrophage antimicrobial activity by rerouting these vacuoles to lysosomes. We report that CD40 stimulation of human and mouse macrophages infected with T. gondii resulted in fusion of parasitophorous vacuoles and late endosomes/lysosomes. Vacuole/lysosome fusion took place even when CD40 was ligated after the formation of parasitophorous vacuoles. Genetic and pharmacological approaches that impaired phosphoinositide-3-class 3 (PIK3C3), Rab7, vacuolar ATPase, and lysosomal enzymes revealed that vacuole/lysosome fusion mediated antimicrobial activity induced by CD40. Ligation of CD40 caused colocalization of parasitophorous vacuoles and LC3, a marker of autophagy, which is a process that controls lysosomal degradation. Vacuole/lysosome fusion and antimicrobial activity were shown to be dependent on autophagy. Thus, cell-mediated immunity through CD40 stimulation can reroute an intracellular pathogen to the lysosomal compartment, resulting in macrophage antimicrobial activity.

Authors

Rosa M. Andrade, Matthew Wessendarp, Marc-Jan Gubbels, Boris Striepen, Carlos S. Subauste

×

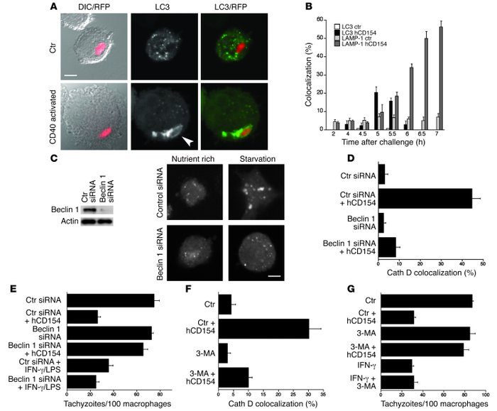
Figure 8

CD40 stimulation induces vacuole/lysosome fusion and antimicrobial activity through autophagy.

Options: View larger image (or click on image) Download as PowerPoint
CD40 stimulation induces vacuole/lysosome fusion and antimicrobial activ...
(A) Control and CD40-activated hmCD40–RAW 264.7 cells were transfected with LC3-EGFP and infected with T. gondii–RFP. Monolayers were examined by confocal microscopy at 5 hours after challenge. Arrowhead indicates accumulation of LC3 around vacuole. Scale bars: 5 μm. (B) Kinetics of colocalization of LC3 and LAMP-1 around PV in hmCD40–RAW 264.7 cells. (C) hmCD40–RAW 264.7 cells were transfected with control or Beclin 1 siRNA. Immunoblot was performed after 96 hours. Two days after transfection with control or Beclin 1 siRNA, hmCD40–RAW 264.7 cells were transfected with LC3-EGFP, then incubated in complete medium or HBSS for 1 hour. Expression of LC3 was analyzed by confocal microscopy. (D) Control or CD40-activated hmCD40–RAW 264.7 cells transfected with control or Beclin 1 siRNA were infected with T. gondii–YFP, then stained for cathepsin D 8 hours after infection. Percentages of vacuoles that colocalized with cathepsin D were assessed by immunofluorescence. (E) Control, CD40-activated, or IFN-γ/LPS–treated hmCD40–RAW 264.7 cells transfected with control or Beclin 1 siRNA were infected with T. gondii followed by assessment of parasite load by light microscopy 18 hours after infection. (F and G) Control, CD40-, or IFN-γ–activated human monocyte–derived macrophages were infected with T. gondii, then incubated with or without 3-MA (10 mM). Expression of cathepsin D was examined by immunofluorescence 6 hours after infection (F), and parasite load was assessed at 18 hours after infection (G). Results are shown as the mean ± SD and are representative of 3 to 4 independent experiments.

Copyright © 2026 American Society for Clinical Investigation
ISSN: 0021-9738 (print), 1558-8238 (online)

Sign up for email alerts