Go to JCI Insight
  • About
  • Editors
  • Consulting Editors
  • For authors
  • Publication ethics
  • Publication alerts by email
  • Advertising
  • Job board
  • Contact
  • Clinical Research and Public Health
  • Current issue
  • Past issues
  • By specialty
    • COVID-19
    • Cardiology
    • Gastroenterology
    • Immunology
    • Metabolism
    • Nephrology
    • Neuroscience
    • Oncology
    • Pulmonology
    • Vascular biology
    • All ...
  • Videos
    • ASCI Milestone Awards
    • Video Abstracts
    • Conversations with Giants in Medicine
  • Reviews
    • View all reviews ...
    • Clinical innovation and scientific progress in GLP-1 medicine (Nov 2025)
    • Pancreatic Cancer (Jul 2025)
    • Complement Biology and Therapeutics (May 2025)
    • Evolving insights into MASLD and MASH pathogenesis and treatment (Apr 2025)
    • Microbiome in Health and Disease (Feb 2025)
    • Substance Use Disorders (Oct 2024)
    • Clonal Hematopoiesis (Oct 2024)
    • View all review series ...
  • Viewpoint
  • Collections
    • In-Press Preview
    • Clinical Research and Public Health
    • Research Letters
    • Letters to the Editor
    • Editorials
    • Commentaries
    • Editor's notes
    • Reviews
    • Viewpoints
    • 100th anniversary
    • Top read articles

  • Current issue
  • Past issues
  • Specialties
  • Reviews
  • Review series
  • ASCI Milestone Awards
  • Video Abstracts
  • Conversations with Giants in Medicine
  • In-Press Preview
  • Clinical Research and Public Health
  • Research Letters
  • Letters to the Editor
  • Editorials
  • Commentaries
  • Editor's notes
  • Reviews
  • Viewpoints
  • 100th anniversary
  • Top read articles
  • About
  • Editors
  • Consulting Editors
  • For authors
  • Publication ethics
  • Publication alerts by email
  • Advertising
  • Job board
  • Contact
Ciliopathy-related B9 protein complex regulates ciliary axonemal microtubule posttranslational modifications and initiation of ciliogenesis
Ruida He, Yan Li, Minjun Jin, Huike Jiao, Yue Shen, Qize Han, Xilang Pan, Suning Wang, Zaisheng Lin, Jingshi Li, Chao Lu, Dan Meng, Zongfu Cao, Qing Shang, Nan Lv, Kai Wan, Huafang Gao, Xu Ma, Haiyan Yin, Haishuang Chang, Liang Wang, Minna Luo, Junmin Pan, Chengtian Zhao, Muqing Cao
Ruida He, Yan Li, Minjun Jin, Huike Jiao, Yue Shen, Qize Han, Xilang Pan, Suning Wang, Zaisheng Lin, Jingshi Li, Chao Lu, Dan Meng, Zongfu Cao, Qing Shang, Nan Lv, Kai Wan, Huafang Gao, Xu Ma, Haiyan Yin, Haishuang Chang, Liang Wang, Minna Luo, Junmin Pan, Chengtian Zhao, Muqing Cao
View: Text | PDF
Research Article Cell biology Genetics

Ciliopathy-related B9 protein complex regulates ciliary axonemal microtubule posttranslational modifications and initiation of ciliogenesis

  • Text
  • PDF
Abstract

Ciliary dysfunction results in multiorgan developmental diseases, collectively known as ciliopathies. The B9D1-B9D2-MKS1protein complex maintains the gatekeeper function at the ciliary transition zone (TZ). However, the function of B9 proteins and the mechanisms underlying why different variants in the same B9 gene cause different ciliopathies are not fully understood. Here, we investigated the function of B9 proteins and revealed 2 critical functions. First, the B9 complex interacted with and anchored TMEM67 to the TZ membrane. Disruption of the B9-TMEM67 complex reduced posttranslational modifications of axonemal microtubules due to deregulation of tubulin-modifying enzymes within cilia. Second, B9 proteins localized to centrioles prior to ciliogenesis, where they facilitated the initiation of ciliogenesis. In addition, we identified B9D2 variants in a cohort of patients with Joubert syndrome. We found that Joubert syndrome–associated B9D2 variants primarily affected axonemal microtubule modifications without disrupting ciliogenesis, whereas the Meckel syndrome–associated B9D2 variant disrupted both ciliogenesis and axonemal microtubule modifications. Thus, besides its role as a gatekeeper for ciliary membrane proteins, the B9 complex also controls axonemal microtubule posttranslational modifications and early stages of ciliogenesis, providing insights into the distinct pathologies arising from different variants of the same gene.

Authors

Ruida He, Yan Li, Minjun Jin, Huike Jiao, Yue Shen, Qize Han, Xilang Pan, Suning Wang, Zaisheng Lin, Jingshi Li, Chao Lu, Dan Meng, Zongfu Cao, Qing Shang, Nan Lv, Kai Wan, Huafang Gao, Xu Ma, Haiyan Yin, Haishuang Chang, Liang Wang, Minna Luo, Junmin Pan, Chengtian Zhao, Muqing Cao

×

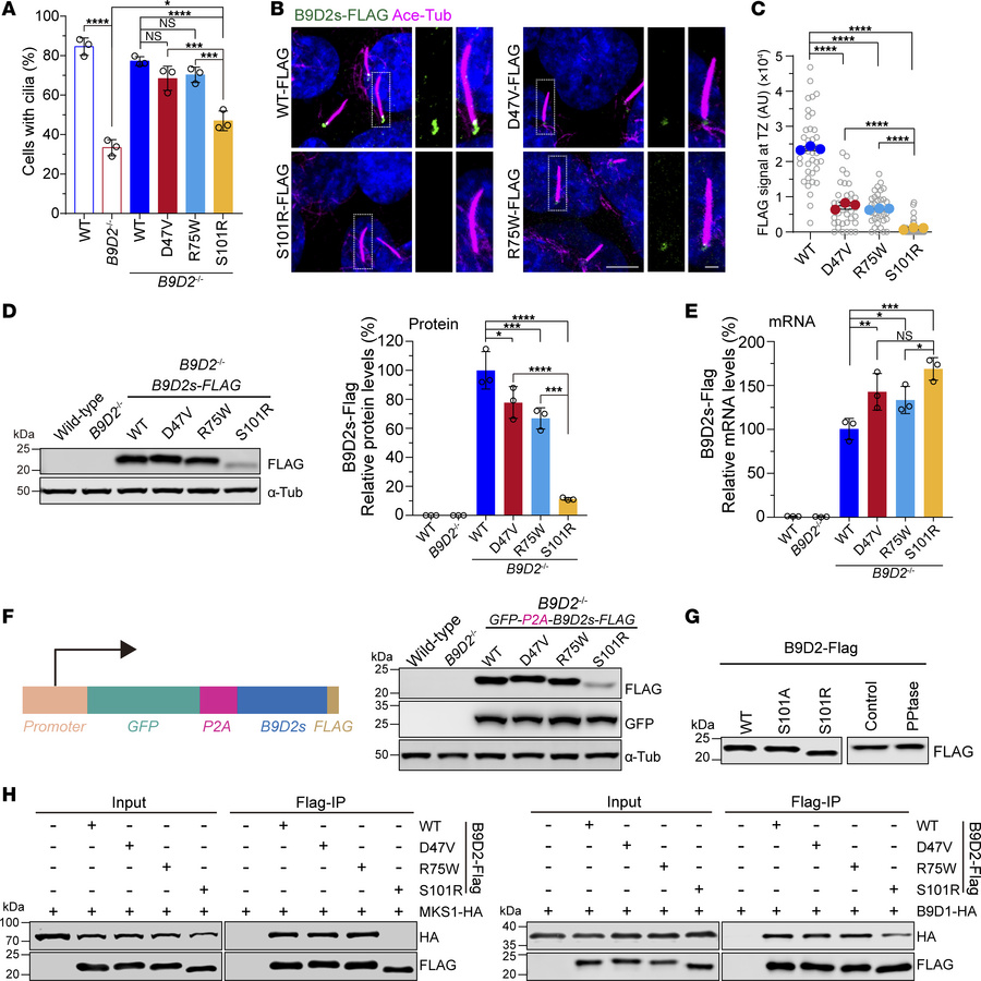
Figure 6

The JBTS- and MKS-associated B9D2 variants compromise TZ localization, but only the MKS variant disrupts the interaction of the B9 complex and affects ciliogenesis.

Options: View larger image (or click on image) Download as PowerPoint
The JBTS- and MKS-associated B9D2 variants compromise TZ localization, b...
(A) Quantification of WT cells, B9D2–/– cells, and B9D2–/– cells stably expressing FLAG-tagged B9D2 variants as indicated with cilia. n = 3 replicates. (B) Representative images of RPE1 cells stably expressing FLAG-tagged B9D2 variants stained for FLAG (green), acetylated tubulin (magenta), and DAPI (blue). Scale bars in low or high magnification view are 5 μm or 1 μm, respectively. (C) Quantification of fluorescent intensity of FLAG-B9D2 variants at the transition zone in B (experiments were done in triplicates). (D) Western blots of WT cells, B9D2–/– cells, and B9D2–/– cells stably expressing FLAG-tagged B9D2 variants probed with the indicated antibodies (left panel). Quantification of protein levels of FLAG-B9D2 variants relative to the α-tubulin control (right panel). n = 3 replicates. (E) Quantification of relative mRNA levels of FLAG-B9D2 variants stably expressed in B9D2–/– cells. n = 3 replicates. (F) Schematic of DNA elements of GFP-P2A-B9D2 variants-FLAG for the generation of stable B9D2–/– cell lines expressing B9D2 variants (left panel). Western blot analysis of WT cells, B9D2–/– cells, and B9D2–/– cells stably expressing GFP-P2A-B9D2 variants FLAG probed with the indicated antibodies (right panel). (G) Western blot analysis of cells expressing FLAG-tagged WT, S101A, and S101R variants (left). Western blot analysis of cells expressing FLAG-tagged WT B9D2, and the cell lysate was treated with phosphatase or not for 30 minutes at 37° as indicated (right). (H) Western blot analysis of products of Co-IP assay using protein lysates from HEK293T cells transfected with indicated plasmids to test the interaction between B9D2 variants and MKS1 (left panel)/B9D1 (right panel). Data are presented as mean ± SD. *P < 0.05, **P < 0.01, ***P < 0.001, ****P < 0.0001; ns, not significant; by 1-way ANOVA with Dunnett’s test (A, C, D, and E).

Copyright © 2026 American Society for Clinical Investigation
ISSN: 0021-9738 (print), 1558-8238 (online)

Sign up for email alerts