Go to JCI Insight
  • About
  • Editors
  • Consulting Editors
  • For authors
  • Publication ethics
  • Publication alerts by email
  • Advertising
  • Job board
  • Contact
  • Clinical Research and Public Health
  • Current issue
  • Past issues
  • By specialty
    • COVID-19
    • Cardiology
    • Gastroenterology
    • Immunology
    • Metabolism
    • Nephrology
    • Neuroscience
    • Oncology
    • Pulmonology
    • Vascular biology
    • All ...
  • Videos
    • ASCI Milestone Awards
    • Video Abstracts
    • Conversations with Giants in Medicine
  • Reviews
    • View all reviews ...
    • Clinical innovation and scientific progress in GLP-1 medicine (Nov 2025)
    • Pancreatic Cancer (Jul 2025)
    • Complement Biology and Therapeutics (May 2025)
    • Evolving insights into MASLD and MASH pathogenesis and treatment (Apr 2025)
    • Microbiome in Health and Disease (Feb 2025)
    • Substance Use Disorders (Oct 2024)
    • Clonal Hematopoiesis (Oct 2024)
    • View all review series ...
  • Viewpoint
  • Collections
    • In-Press Preview
    • Clinical Research and Public Health
    • Research Letters
    • Letters to the Editor
    • Editorials
    • Commentaries
    • Editor's notes
    • Reviews
    • Viewpoints
    • 100th anniversary
    • Top read articles

  • Current issue
  • Past issues
  • Specialties
  • Reviews
  • Review series
  • ASCI Milestone Awards
  • Video Abstracts
  • Conversations with Giants in Medicine
  • In-Press Preview
  • Clinical Research and Public Health
  • Research Letters
  • Letters to the Editor
  • Editorials
  • Commentaries
  • Editor's notes
  • Reviews
  • Viewpoints
  • 100th anniversary
  • Top read articles
  • About
  • Editors
  • Consulting Editors
  • For authors
  • Publication ethics
  • Publication alerts by email
  • Advertising
  • Job board
  • Contact
Ciliopathy-related B9 protein complex regulates ciliary axonemal microtubule posttranslational modifications and initiation of ciliogenesis
Ruida He, Yan Li, Minjun Jin, Huike Jiao, Yue Shen, Qize Han, Xilang Pan, Suning Wang, Zaisheng Lin, Jingshi Li, Chao Lu, Dan Meng, Zongfu Cao, Qing Shang, Nan Lv, Kai Wan, Huafang Gao, Xu Ma, Haiyan Yin, Haishuang Chang, Liang Wang, Minna Luo, Junmin Pan, Chengtian Zhao, Muqing Cao
Ruida He, Yan Li, Minjun Jin, Huike Jiao, Yue Shen, Qize Han, Xilang Pan, Suning Wang, Zaisheng Lin, Jingshi Li, Chao Lu, Dan Meng, Zongfu Cao, Qing Shang, Nan Lv, Kai Wan, Huafang Gao, Xu Ma, Haiyan Yin, Haishuang Chang, Liang Wang, Minna Luo, Junmin Pan, Chengtian Zhao, Muqing Cao
View: Text | PDF
Research Article Cell biology Genetics

Ciliopathy-related B9 protein complex regulates ciliary axonemal microtubule posttranslational modifications and initiation of ciliogenesis

  • Text
  • PDF
Abstract

Ciliary dysfunction results in multiorgan developmental diseases, collectively known as ciliopathies. The B9D1-B9D2-MKS1protein complex maintains the gatekeeper function at the ciliary transition zone (TZ). However, the function of B9 proteins and the mechanisms underlying why different variants in the same B9 gene cause different ciliopathies are not fully understood. Here, we investigated the function of B9 proteins and revealed 2 critical functions. First, the B9 complex interacted with and anchored TMEM67 to the TZ membrane. Disruption of the B9-TMEM67 complex reduced posttranslational modifications of axonemal microtubules due to deregulation of tubulin-modifying enzymes within cilia. Second, B9 proteins localized to centrioles prior to ciliogenesis, where they facilitated the initiation of ciliogenesis. In addition, we identified B9D2 variants in a cohort of patients with Joubert syndrome. We found that Joubert syndrome–associated B9D2 variants primarily affected axonemal microtubule modifications without disrupting ciliogenesis, whereas the Meckel syndrome–associated B9D2 variant disrupted both ciliogenesis and axonemal microtubule modifications. Thus, besides its role as a gatekeeper for ciliary membrane proteins, the B9 complex also controls axonemal microtubule posttranslational modifications and early stages of ciliogenesis, providing insights into the distinct pathologies arising from different variants of the same gene.

Authors

Ruida He, Yan Li, Minjun Jin, Huike Jiao, Yue Shen, Qize Han, Xilang Pan, Suning Wang, Zaisheng Lin, Jingshi Li, Chao Lu, Dan Meng, Zongfu Cao, Qing Shang, Nan Lv, Kai Wan, Huafang Gao, Xu Ma, Haiyan Yin, Haishuang Chang, Liang Wang, Minna Luo, Junmin Pan, Chengtian Zhao, Muqing Cao

×

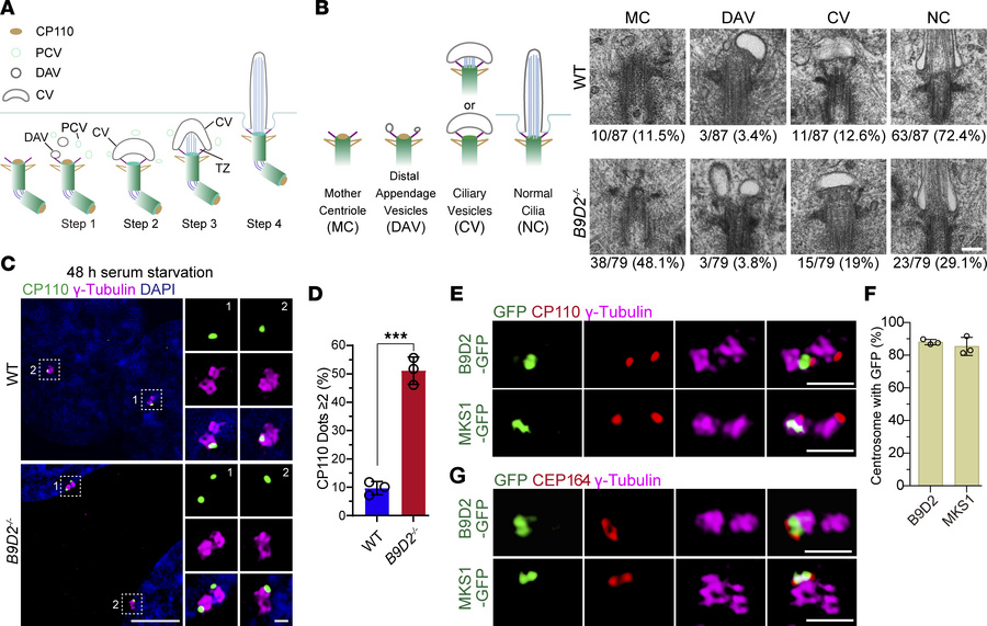
Figure 4

The functions of B9 proteins in early events of ciliogenesis.

Options: View larger image (or click on image) Download as PowerPoint
The functions of B9 proteins in early events of ciliogenesis.
(A) Schema...
(A) Schematic of intracellular ciliogenesis. PCV, preciliary vesicles; DAV, distal appendage vesicles; CV, ciliary vesicles. (B) Quantification of classifications of the mother centriole (basal body) structures in WT and B9D2–/– cells after 48 hours serum starvation. Scale bar: 200 nm. MC, mother centriole; NC, normal cilia. (C) SIM images of CP110 in WT and B9D2–/– cells after 48 hours of serum starvation. CP110 (green), γ-tubulin (magenta), and DAPI (blue). Scale bars: 5 μm (left) and 1 μm (right). (D) Quantification of CP110 localization on the mother and daughter centrioles (2 dots) or only the daughter centriole (1 dot) in C. Cells with more than 2 dots were disregarded in the quantification. n = 3 replicates. (E) SIM images of RPE1 cells stably expressing B9D2-GFP and MKS1-GFP stained for CP110 (red), γ-tubulin (magenta), and GFP (green). Scale bar: 1 μm. (F) Quantification of proliferating RPE1 cells described in E showing B9D2 and MKS1 localization on centrioles. n = 3 replicates. (G) SIM images of RPE1 cells stably expressing B9D2-GFP and MKS1-GFP stained for CEP164 (red), γ-tubulin (magenta), and GFP (green). Scale bar: 1 μm. Data are presented as mean ± SD. ***P < 0.001 by 2-tailed unpaired Student’s t test (D).

Copyright © 2026 American Society for Clinical Investigation
ISSN: 0021-9738 (print), 1558-8238 (online)

Sign up for email alerts