Go to JCI Insight
  • About
  • Editors
  • Consulting Editors
  • For authors
  • Publication ethics
  • Publication alerts by email
  • Advertising
  • Job board
  • Contact
  • Clinical Research and Public Health
  • Current issue
  • Past issues
  • By specialty
    • COVID-19
    • Cardiology
    • Gastroenterology
    • Immunology
    • Metabolism
    • Nephrology
    • Neuroscience
    • Oncology
    • Pulmonology
    • Vascular biology
    • All ...
  • Videos
    • ASCI Milestone Awards
    • Video Abstracts
    • Conversations with Giants in Medicine
  • Reviews
    • View all reviews ...
    • Neurodegeneration (Mar 2026)
    • Clinical innovation and scientific progress in GLP-1 medicine (Nov 2025)
    • Pancreatic Cancer (Jul 2025)
    • Complement Biology and Therapeutics (May 2025)
    • Evolving insights into MASLD and MASH pathogenesis and treatment (Apr 2025)
    • Microbiome in Health and Disease (Feb 2025)
    • Substance Use Disorders (Oct 2024)
    • View all review series ...
  • Viewpoint
  • Collections
    • In-Press Preview
    • Clinical Research and Public Health
    • Research Letters
    • Letters to the Editor
    • Editorials
    • Commentaries
    • Editor's notes
    • Reviews
    • Viewpoints
    • 100th anniversary
    • Top read articles

  • Current issue
  • Past issues
  • Specialties
  • Reviews
  • Review series
  • ASCI Milestone Awards
  • Video Abstracts
  • Conversations with Giants in Medicine
  • In-Press Preview
  • Clinical Research and Public Health
  • Research Letters
  • Letters to the Editor
  • Editorials
  • Commentaries
  • Editor's notes
  • Reviews
  • Viewpoints
  • 100th anniversary
  • Top read articles
  • About
  • Editors
  • Consulting Editors
  • For authors
  • Publication ethics
  • Publication alerts by email
  • Advertising
  • Job board
  • Contact
Ciliopathy-related B9 protein complex regulates ciliary axonemal microtubule posttranslational modifications and initiation of ciliogenesis
Ruida He, Yan Li, Minjun Jin, Huike Jiao, Yue Shen, Qize Han, Xilang Pan, Suning Wang, Zaisheng Lin, Jingshi Li, Chao Lu, Dan Meng, Zongfu Cao, Qing Shang, Nan Lv, Kai Wan, Huafang Gao, Xu Ma, Haiyan Yin, Haishuang Chang, Liang Wang, Minna Luo, Junmin Pan, Chengtian Zhao, Muqing Cao
Ruida He, Yan Li, Minjun Jin, Huike Jiao, Yue Shen, Qize Han, Xilang Pan, Suning Wang, Zaisheng Lin, Jingshi Li, Chao Lu, Dan Meng, Zongfu Cao, Qing Shang, Nan Lv, Kai Wan, Huafang Gao, Xu Ma, Haiyan Yin, Haishuang Chang, Liang Wang, Minna Luo, Junmin Pan, Chengtian Zhao, Muqing Cao
View: Text | PDF
Research Article Cell biology Genetics

Ciliopathy-related B9 protein complex regulates ciliary axonemal microtubule posttranslational modifications and initiation of ciliogenesis

  • Text
  • PDF
Abstract

Ciliary dysfunction results in multiorgan developmental diseases, collectively known as ciliopathies. The B9D1-B9D2-MKS1protein complex maintains the gatekeeper function at the ciliary transition zone (TZ). However, the function of B9 proteins and the mechanisms underlying why different variants in the same B9 gene cause different ciliopathies are not fully understood. Here, we investigated the function of B9 proteins and revealed 2 critical functions. First, the B9 complex interacted with and anchored TMEM67 to the TZ membrane. Disruption of the B9-TMEM67 complex reduced posttranslational modifications of axonemal microtubules due to deregulation of tubulin-modifying enzymes within cilia. Second, B9 proteins localized to centrioles prior to ciliogenesis, where they facilitated the initiation of ciliogenesis. In addition, we identified B9D2 variants in a cohort of patients with Joubert syndrome. We found that Joubert syndrome–associated B9D2 variants primarily affected axonemal microtubule modifications without disrupting ciliogenesis, whereas the Meckel syndrome–associated B9D2 variant disrupted both ciliogenesis and axonemal microtubule modifications. Thus, besides its role as a gatekeeper for ciliary membrane proteins, the B9 complex also controls axonemal microtubule posttranslational modifications and early stages of ciliogenesis, providing insights into the distinct pathologies arising from different variants of the same gene.

Authors

Ruida He, Yan Li, Minjun Jin, Huike Jiao, Yue Shen, Qize Han, Xilang Pan, Suning Wang, Zaisheng Lin, Jingshi Li, Chao Lu, Dan Meng, Zongfu Cao, Qing Shang, Nan Lv, Kai Wan, Huafang Gao, Xu Ma, Haiyan Yin, Haishuang Chang, Liang Wang, Minna Luo, Junmin Pan, Chengtian Zhao, Muqing Cao

×

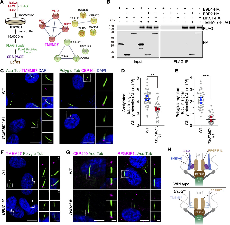
Figure 2

The B9 complex anchors TMEM67 at the TZ to maintain the modifications of axonemal microtubules.

Options: View larger image (or click on image) Download as PowerPoint
The B9 complex anchors TMEM67 at the TZ to maintain the modifications of...
(A) Procedure for the purification and analysis of FLAG-MKS1, B9D1, and B9D2 from HEK293T cells. The proteins identified by liquid chromatography–mass spectrometry are clustered by STRING online tool. (B) Co-IP assay using protein lysates from HEK293T cells transfected with B9D1-HA, B9D2-HA, or MKS1-HA and TMEM67-FLAG plasmids to test the interaction between B9 proteins and TMEM67. Western blotting indicates the interactions between TMEM67 and B9D2 or MKS1. (C) Representative images of WT and TMEM67–/– cells stained for acetylated tubulin (green), TMEM67 (magenta), and DAPI (blue) in the left panel and polyglutamylated tubulin (green), CEP164 (magenta), and DAPI (blue) in the right panel. (D and E) Quantification of fluorescent intensity of acetylated tubulin and polyglutamylated tubulin in cilia in C (experiments were done in triplicates). (F and G) Representative images of WT and B9D2–/– cells stained for polyglutamylated tubulin (green), TMEM67 (magenta), and DAPI (blue) in F and acetylated tubulin (green), CEP290 (magenta, left panel), RPGRIP1L (magenta, right panel), and DAPI (blue) in G. (H) Schematic representation of the transition zone in WT and B9D2–/– cells. In this figure, the cells were treated with serum starvation for 48 hours before fixation. Scale bars in low or high magnification view are 10 μm or 2 μm, respectively, in C, F, and G. Data are presented as mean ± SD. **P < 0.01, ***P < 0.001 by 2-tailed unpaired Student’s t test (D and E).

Copyright © 2026 American Society for Clinical Investigation
ISSN: 0021-9738 (print), 1558-8238 (online)

Sign up for email alerts