Go to JCI Insight
  • About
  • Editors
  • Consulting Editors
  • For authors
  • Publication ethics
  • Publication alerts by email
  • Advertising
  • Job board
  • Contact
  • Clinical Research and Public Health
  • Current issue
  • Past issues
  • By specialty
    • COVID-19
    • Cardiology
    • Gastroenterology
    • Immunology
    • Metabolism
    • Nephrology
    • Neuroscience
    • Oncology
    • Pulmonology
    • Vascular biology
    • All ...
  • Videos
    • ASCI Milestone Awards
    • Video Abstracts
    • Conversations with Giants in Medicine
  • Reviews
    • View all reviews ...
    • Neurodegeneration (Mar 2026)
    • Clinical innovation and scientific progress in GLP-1 medicine (Nov 2025)
    • Pancreatic Cancer (Jul 2025)
    • Complement Biology and Therapeutics (May 2025)
    • Evolving insights into MASLD and MASH pathogenesis and treatment (Apr 2025)
    • Microbiome in Health and Disease (Feb 2025)
    • Substance Use Disorders (Oct 2024)
    • View all review series ...
  • Viewpoint
  • Collections
    • In-Press Preview
    • Clinical Research and Public Health
    • Research Letters
    • Letters to the Editor
    • Editorials
    • Commentaries
    • Editor's notes
    • Reviews
    • Viewpoints
    • 100th anniversary
    • Top read articles

  • Current issue
  • Past issues
  • Specialties
  • Reviews
  • Review series
  • ASCI Milestone Awards
  • Video Abstracts
  • Conversations with Giants in Medicine
  • In-Press Preview
  • Clinical Research and Public Health
  • Research Letters
  • Letters to the Editor
  • Editorials
  • Commentaries
  • Editor's notes
  • Reviews
  • Viewpoints
  • 100th anniversary
  • Top read articles
  • About
  • Editors
  • Consulting Editors
  • For authors
  • Publication ethics
  • Publication alerts by email
  • Advertising
  • Job board
  • Contact
Rho/ROCK signaling and α-catenin mediate β-catenin–driven hyperplasia in the adrenal cortex via adherens junctions
Mesut Berber, Betul Haykir, Nick A. Guagliardo, Vasileios Chortis, Kleiton Silva Borges, Paula Q. Barrett, Felix Beuschlein, Diana L. Carlone, David T. Breault
Mesut Berber, Betul Haykir, Nick A. Guagliardo, Vasileios Chortis, Kleiton Silva Borges, Paula Q. Barrett, Felix Beuschlein, Diana L. Carlone, David T. Breault
View: Text | PDF
Research Article Cardiology Development Endocrinology

Rho/ROCK signaling and α-catenin mediate β-catenin–driven hyperplasia in the adrenal cortex via adherens junctions

  • Text
  • PDF
Abstract

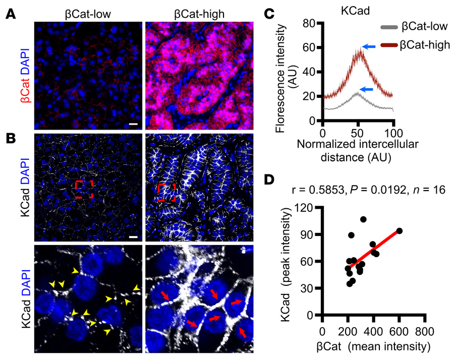
How β-catenin (βCat) mediates tissue hyperplasia is poorly understood. To explore this, we employed the adrenal cortex as a model system given its stereotypical spatial organization and the important role βCat plays in homeostasis and disease. For example, excessive production of aldosterone by the adrenal cortex (primary aldosteronism [PA]) is a major cause of cardiovascular morbidity and is associated with βCat gain of function (βCat-GOF). Adherens junctions (AJs) connect the actin cytoskeletons of adjacent zona glomerulosa (zG) cells via a cadherin–βCat–α-catenin complex and mediate aldosterone production. Whether βCat-GOF drives zG hyperplasia, a key feature of PA, via AJs is unknown. Here, we showed that aldosterone secretagogues (K+ and AngII) and βCat-GOF mediated AJ formation via Rho/ROCK/actomyosin signaling. In addition, Rho/ROCK inhibition led to altered zG rosette morphology and decreased aldosterone production. Mice with zG-specific βCat-GOF demonstrated increased AJ formation and zG hyperplasia, which was blunted by Rho/ROCK inhibition and deletion of α-catenin (αCat). βCat also impacted AJ formation independently of its role as a transcription factor. Furthermore, analysis of human aldosterone-producing adenomas revealed high levels of βCat expression were associated with increased membranous expression of K-cadherin. Together, our findings identified Rho/ROCK signaling and αCat as key mediators of AJ formation and βCat-driven hyperplasia.

Authors

Mesut Berber, Betul Haykir, Nick A. Guagliardo, Vasileios Chortis, Kleiton Silva Borges, Paula Q. Barrett, Felix Beuschlein, Diana L. Carlone, David T. Breault

×

Figure 7

βCat expression positively correlates with KCad membrane localization in human APAs.

Options: View larger image (or click on image) Download as PowerPoint
βCat expression positively correlates with KCad membrane localization in...
(A) Representative images of βCatlo and βCathi immunofluorescence in human APA sections. (B) Top panels, representative images of KCad immunofluorescence in βCatlo (left) and βCathi (right) regions. Magnified views of regions marked by dashed red squares are shown in bottom panels. Yellow arrowheads denote pAJs, and red arrows denote ZAs. (C) QLPA of KCad fluorescence intensity in representative βCatlo and βCathi regions, with blue arrows highlighting peaks of averaged KCad signal localized at approximately 50 cell–cell interfaces from randomly selected regions in APA sections. Lines represent mean and shaded areas represent standard error of the mean. (D) Spearman’s correlation analysis comparing βCat mean intensity and peak KCad intensity, as shown in C, from 16 human APA samples. The red line represents the regression fit (r = 0.5853, P < 0.0192). Scale bars: 20 μm.

Copyright © 2026 American Society for Clinical Investigation
ISSN: 0021-9738 (print), 1558-8238 (online)

Sign up for email alerts