Go to JCI Insight
  • About
  • Editors
  • Consulting Editors
  • For authors
  • Publication ethics
  • Publication alerts by email
  • Advertising
  • Job board
  • Contact
  • Clinical Research and Public Health
  • Current issue
  • Past issues
  • By specialty
    • COVID-19
    • Cardiology
    • Gastroenterology
    • Immunology
    • Metabolism
    • Nephrology
    • Neuroscience
    • Oncology
    • Pulmonology
    • Vascular biology
    • All ...
  • Videos
    • ASCI Milestone Awards
    • Video Abstracts
    • Conversations with Giants in Medicine
  • Reviews
    • View all reviews ...
    • Clinical innovation and scientific progress in GLP-1 medicine (Nov 2025)
    • Pancreatic Cancer (Jul 2025)
    • Complement Biology and Therapeutics (May 2025)
    • Evolving insights into MASLD and MASH pathogenesis and treatment (Apr 2025)
    • Microbiome in Health and Disease (Feb 2025)
    • Substance Use Disorders (Oct 2024)
    • Clonal Hematopoiesis (Oct 2024)
    • View all review series ...
  • Viewpoint
  • Collections
    • In-Press Preview
    • Clinical Research and Public Health
    • Research Letters
    • Letters to the Editor
    • Editorials
    • Commentaries
    • Editor's notes
    • Reviews
    • Viewpoints
    • 100th anniversary
    • Top read articles

  • Current issue
  • Past issues
  • Specialties
  • Reviews
  • Review series
  • ASCI Milestone Awards
  • Video Abstracts
  • Conversations with Giants in Medicine
  • In-Press Preview
  • Clinical Research and Public Health
  • Research Letters
  • Letters to the Editor
  • Editorials
  • Commentaries
  • Editor's notes
  • Reviews
  • Viewpoints
  • 100th anniversary
  • Top read articles
  • About
  • Editors
  • Consulting Editors
  • For authors
  • Publication ethics
  • Publication alerts by email
  • Advertising
  • Job board
  • Contact
Cooperative ETS transcription factors are required for lymphatic endothelial cell integrity and resilience
Myung Jin Yang, Seok Kang, Seon Pyo Hong, Hokyung Jin, Jin-Hui Yoon, Cheolhwa Jin, Chae Min Yuk, Lydia Getachew Gebeyehu, Junho Jung, Sung-Hwan Yoon, Hyuek Jong Lee, Gou Young Koh
Myung Jin Yang, Seok Kang, Seon Pyo Hong, Hokyung Jin, Jin-Hui Yoon, Cheolhwa Jin, Chae Min Yuk, Lydia Getachew Gebeyehu, Junho Jung, Sung-Hwan Yoon, Hyuek Jong Lee, Gou Young Koh
View: Text | PDF
Research Article Cell biology Development Vascular biology

Cooperative ETS transcription factors are required for lymphatic endothelial cell integrity and resilience

  • Text
  • PDF
Abstract

Lymphatics maintain fluid homeostasis, immune surveillance, and tissue integrity. Here, we identified the E26 transformation-specific transcription factors Erg and Fli1 as essential cooperative regulators of lymphatic integrity and function. Using inducible lymphatic endothelial cell–specific deletion in mice, we demonstrated that combined loss of Erg and Fli1 in adults results in fatal lymphatic failure, including chylothorax, chylous ascites, and impaired lymphatic drainage. Single-cell transcriptomic analysis revealed that loss of Erg and Fli1 causes disrupted lymphatic heterogeneity and dysregulation of key lymphatic genes, including valve-specific gene profiles. Erg and Fli1 coordinated lymphatic-immune crosstalk by transcriptionally regulating C-C motif chemokine ligand 21, which mediates DC trafficking. Erg or Fli1 loss also induced proinflammatory and prothrombotic gene expression, further contributing to lymphatic dysfunction. During embryonic development, the codeletion led to lymphatic mispatterning and loss of valve-initiating lymphatic endothelial cell clusters. The impact of loss of Erg and Fli1 function on lymphatic development in mice is consistent with FOXC2 mutations in lymphedema-distichiasis syndrome or ERG gene variants underlying primary lymphedema in humans. Moreover, Erg and Fli1 were required for regenerative lymphangiogenesis and lymphatic repair following injury in adults. Our findings establish Erg and Fli1 as core transcriptional regulators of lymphatic identity, integrity, and function.

Authors

Myung Jin Yang, Seok Kang, Seon Pyo Hong, Hokyung Jin, Jin-Hui Yoon, Cheolhwa Jin, Chae Min Yuk, Lydia Getachew Gebeyehu, Junho Jung, Sung-Hwan Yoon, Hyuek Jong Lee, Gou Young Koh

×

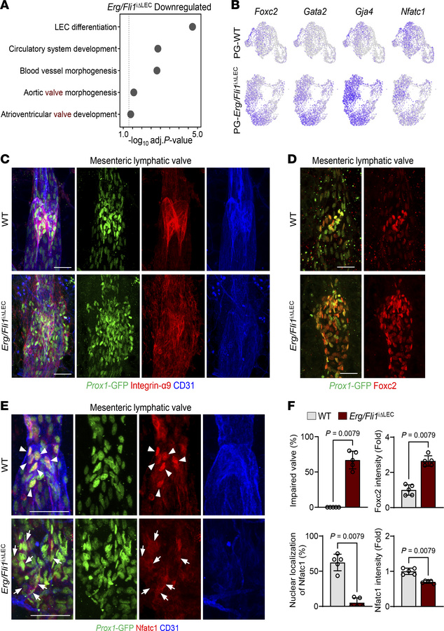
Figure 6

Dysregulation of lymphatic valve markers in Erg/Fli1iΔLEC mice.

Options: View larger image (or click on image) Download as PowerPoint
Dysregulation of lymphatic valve markers in Erg/Fli1iΔLEC mice.
(A–F) Di...
(A–F) Diagram showing i.p. administrations of tamoxifen (Tmx) for 3 consecutive days to PG-WT and PG-Erg/Fli1iΔLEC mice or WT and Erg/Fli1iΔLEC mice, and sampling of mesenteric lymphatics at 2 weeks after the first Tmx injection for scRNA-seq and immunofluorescence staining. (A) Dot plots showing significantly enriched GO terms of top 100 downregulated genes in PG-Erg/Fli1iΔLEC LECs compared with PG-WT LECs. Selected terms with Benjamini-Hochberg method–adjusted P value < 0.05 are shown. (B) UMAP plots visualizing expression levels of Foxc2, Gata2, Gja4, and Nfatc1 in PG-WT and PG-Erg/Fli1iΔLEC datasets. (C–E) Immunofluorescence images of Prox1hiIntegrin-α9hiCD31hi mesenteric lymphatic valves, Prox1hiFoxc2hi mesenteric lymphatic valves, and Prox1hiNfatc1hi in mesenteric lymphatic valves in WT and Erg/Fli1iΔLEC mice. Arrowheads indicate nuclear localization of Nfatc1, and arrows indicate cytoplasmic localization of Nfatc1. Similar findings are shown from n = 5 mice/group from 2 independent experiments. Scale bars: 50 μm. (F) Comparisons of impaired valves, Foxc2 intensity, nuclear localization of Nfatc1, and Nfatc1 intensity in mesenteric lymphatic valve areas between WT and Erg/Fli1iΔLEC mice. Each dot indicates a value from 1 mouse, and n = 5 mice/group from 2 independent experiments. Data are shown as the mean ± SD; P value versus WT by 2-tailed Mann-Whitney U test.

Copyright © 2026 American Society for Clinical Investigation
ISSN: 0021-9738 (print), 1558-8238 (online)

Sign up for email alerts