Go to JCI Insight
  • About
  • Editors
  • Consulting Editors
  • For authors
  • Publication ethics
  • Publication alerts by email
  • Advertising
  • Job board
  • Contact
  • Clinical Research and Public Health
  • Current issue
  • Past issues
  • By specialty
    • COVID-19
    • Cardiology
    • Gastroenterology
    • Immunology
    • Metabolism
    • Nephrology
    • Neuroscience
    • Oncology
    • Pulmonology
    • Vascular biology
    • All ...
  • Videos
    • Conversations with Giants in Medicine
    • Video Abstracts
  • Reviews
    • View all reviews ...
    • Clinical innovation and scientific progress in GLP-1 medicine (Nov 2025)
    • Pancreatic Cancer (Jul 2025)
    • Complement Biology and Therapeutics (May 2025)
    • Evolving insights into MASLD and MASH pathogenesis and treatment (Apr 2025)
    • Microbiome in Health and Disease (Feb 2025)
    • Substance Use Disorders (Oct 2024)
    • Clonal Hematopoiesis (Oct 2024)
    • View all review series ...
  • Viewpoint
  • Collections
    • In-Press Preview
    • Clinical Research and Public Health
    • Research Letters
    • Letters to the Editor
    • Editorials
    • Commentaries
    • Editor's notes
    • Reviews
    • Viewpoints
    • 100th anniversary
    • Top read articles

  • Current issue
  • Past issues
  • Specialties
  • Reviews
  • Review series
  • Conversations with Giants in Medicine
  • Video Abstracts
  • In-Press Preview
  • Clinical Research and Public Health
  • Research Letters
  • Letters to the Editor
  • Editorials
  • Commentaries
  • Editor's notes
  • Reviews
  • Viewpoints
  • 100th anniversary
  • Top read articles
  • About
  • Editors
  • Consulting Editors
  • For authors
  • Publication ethics
  • Publication alerts by email
  • Advertising
  • Job board
  • Contact
ZEB1 promotes chemoimmunotherapy resistance in pancreatic cancer models by downregulating chromatin acetylation of CXCL16
Shaobo Zhang, Yumeng Hu, Zhijun Zhou, Gaoyuan Lv, Chenze Zhang, Yuanyuan Guo, Fangxia Wang, Yuxin Ye, Haoran Qi, Hui Zhang, Wenming Wu, Min Li, Mingyang Liu
Shaobo Zhang, Yumeng Hu, Zhijun Zhou, Gaoyuan Lv, Chenze Zhang, Yuanyuan Guo, Fangxia Wang, Yuxin Ye, Haoran Qi, Hui Zhang, Wenming Wu, Min Li, Mingyang Liu
View: Text | PDF
Research Article Cell biology Oncology

ZEB1 promotes chemoimmunotherapy resistance in pancreatic cancer models by downregulating chromatin acetylation of CXCL16

  • Text
  • PDF
Abstract

Pancreatic cancer (PC) is notoriously resistant to both chemotherapy and immunotherapy, presenting a major therapeutic challenge. Epigenetic modifications play a critical role in PC progression, yet their contribution to chemoimmunotherapy resistance remains poorly understood. Here, we identified the transcription factor ZEB1 as a critical driver of chemoimmunotherapy resistance in PC. ZEB1 knockdown synergized with gemcitabine and anti–PD-1 therapy, markedly suppressed PC growth, and prolonged survival in vivo. Single-cell and spatial transcriptomics revealed that ZEB1 ablation promoted tumor pyroptosis by recruiting and activating GZMA+CD8+ T cells in the tumor core through epigenetic upregulation of CXCL16. Meanwhile, ZEB1 blockade attenuates CD44+ neutrophil–induced CD8+ T cell exhaustion by reducing tumor-derived SPP1 secretion, which otherwise promotes exhaustion through activation of the PD-L1/PD-1 pathway. Clinically, high ZEB1 expression correlated with chemoresistance, immunosuppression, and diminished CXCL16 levels in patients with PC. Importantly, the epigenetic inhibitor mocetinostat (targeting ZEB1) potentiated the efficacy of chemoimmunotherapy, including anti–PD-1 and CAR T therapies, in patient-derived organoids, xenografts, and orthotopic models. Our study unveils ZEB1 as a master epigenetic regulator of chemoimmunotherapy resistance and proposes its targeting as a transformative strategy for PC treatment.

Authors

Shaobo Zhang, Yumeng Hu, Zhijun Zhou, Gaoyuan Lv, Chenze Zhang, Yuanyuan Guo, Fangxia Wang, Yuxin Ye, Haoran Qi, Hui Zhang, Wenming Wu, Min Li, Mingyang Liu

×

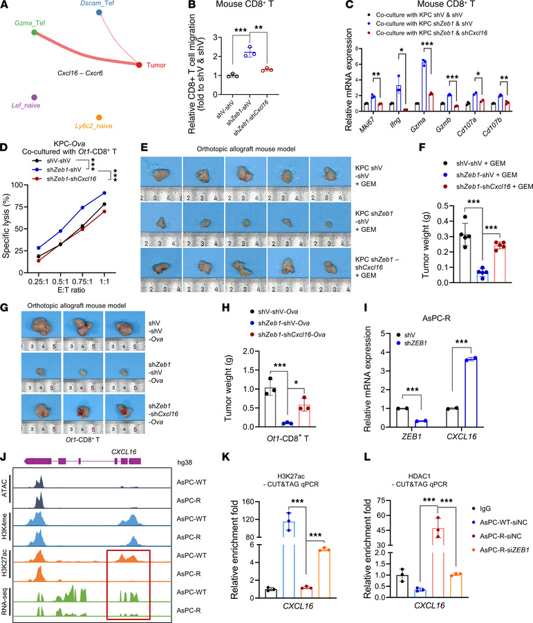
Figure 5

ZEB1/HDAC1 inhibits the recruitment and function of CD8+ T cells by epigenetically regulating CXCL16.

Options: View larger image (or click on image) Download as PowerPoint
ZEB1/HDAC1 inhibits the recruitment and function of CD8+ T cells by epig...
(A) Circle plot showing the inferred Cxcl16-Cxcr6 signaling network between each CD8+ T cell subcluster and tumor cells. Edge weights represent the strength of the interactions. (B) Relative migration of mouse CD8+ T cells, which were cocultured with KPC-shV-shV, shZeb1-shV, and KPC-shZeb1-shCxcl16 cells for 48 hours. (C) Detection of activation markers in mouse CD8+ T cells, which were cocultured with tumor cells for 48 hours. (D) Detection of specific lysis of tumor cells after coculturing with mouse Ot1-CD8+ T cells for 24 hours. (E and F) Tumor images and weight of orthotopic allograft mouse model established from the indicated cell lines and treated with gemcitabine (50 mg/kg) 3 times a week (n = 5). (G and H) Tumor images and weight of orthotopic allograft mouse model established from the indicated cell lines and treated with mouse Ot1-CD8+ T cells (n = 3). (I) Relative mRNA level of ZEB1 and CXCL16 in AsPC-R-shV and -shZEB1 cells. (J) ATAC-Seq, CUT&Tag-Seq of H3K27ac, CUT&Tag-Seq of H3K4me, and RNA-Seq showed changes in chromatin openness, transcriptional activity, and apparent modification levels in the CXCL16 promoter region and gene body region. (K and L) CUT&Tag-qPCR assay of the CXCL16 promoter region in AsPC-WT-siNC, AsPC-R-siNC, and AsPC-R-siZEB1 cells with antibodies against H3K27ac and HDAC1 (n = 3). Data are representative of at least 3 (B–D, I, K, and L) independent experiments. *P < 0.05, **P < 0.01, ***P < 0.001, by 1-way ANOVA with Tukey’s multiple-comparison test (B, C, F, H, I, K, and L) and 2-way ANOVA (D). Data are presented as mean ± SD in B, C, F, H, I, K, and L, and mean ± SEM in D.

Copyright © 2025 American Society for Clinical Investigation
ISSN: 0021-9738 (print), 1558-8238 (online)

Sign up for email alerts