Go to JCI Insight
  • About
  • Editors
  • Consulting Editors
  • For authors
  • Publication ethics
  • Publication alerts by email
  • Advertising
  • Job board
  • Contact
  • Clinical Research and Public Health
  • Current issue
  • Past issues
  • By specialty
    • COVID-19
    • Cardiology
    • Gastroenterology
    • Immunology
    • Metabolism
    • Nephrology
    • Neuroscience
    • Oncology
    • Pulmonology
    • Vascular biology
    • All ...
  • Videos
    • ASCI Milestone Awards
    • Video Abstracts
    • Conversations with Giants in Medicine
  • Reviews
    • View all reviews ...
    • Clinical innovation and scientific progress in GLP-1 medicine (Nov 2025)
    • Pancreatic Cancer (Jul 2025)
    • Complement Biology and Therapeutics (May 2025)
    • Evolving insights into MASLD and MASH pathogenesis and treatment (Apr 2025)
    • Microbiome in Health and Disease (Feb 2025)
    • Substance Use Disorders (Oct 2024)
    • Clonal Hematopoiesis (Oct 2024)
    • View all review series ...
  • Viewpoint
  • Collections
    • In-Press Preview
    • Clinical Research and Public Health
    • Research Letters
    • Letters to the Editor
    • Editorials
    • Commentaries
    • Editor's notes
    • Reviews
    • Viewpoints
    • 100th anniversary
    • Top read articles

  • Current issue
  • Past issues
  • Specialties
  • Reviews
  • Review series
  • ASCI Milestone Awards
  • Video Abstracts
  • Conversations with Giants in Medicine
  • In-Press Preview
  • Clinical Research and Public Health
  • Research Letters
  • Letters to the Editor
  • Editorials
  • Commentaries
  • Editor's notes
  • Reviews
  • Viewpoints
  • 100th anniversary
  • Top read articles
  • About
  • Editors
  • Consulting Editors
  • For authors
  • Publication ethics
  • Publication alerts by email
  • Advertising
  • Job board
  • Contact
EZH2 crosstalk with RNA methylation promotes prostate cancer progression through modulation of m6A autoregulation pathway
Yang Yi, Joshua Fry, Chaehyun Yum, Rui Wang, Siqi Wu, Sharath Narayan, Qi Liu, Xingxing Zhang, Htoo Zarni Oo, Ning Xie, Yanqiang Li, Xinlei Gao, Xufen Yu, Xiaoping Hu, Qiaqia Li, Kemal Keseroglu, Ertuğrul M. Özbudak, Sarki A. Abdulkadir, Kaifu Chen, Jian Jin, Jonathan C. Zhao, Xuesen Dong, Daniel Arango, Rendong Yang, Qi Cao
Yang Yi, Joshua Fry, Chaehyun Yum, Rui Wang, Siqi Wu, Sharath Narayan, Qi Liu, Xingxing Zhang, Htoo Zarni Oo, Ning Xie, Yanqiang Li, Xinlei Gao, Xufen Yu, Xiaoping Hu, Qiaqia Li, Kemal Keseroglu, Ertuğrul M. Özbudak, Sarki A. Abdulkadir, Kaifu Chen, Jian Jin, Jonathan C. Zhao, Xuesen Dong, Daniel Arango, Rendong Yang, Qi Cao
View: Text | PDF
Research Article Cell biology Oncology

EZH2 crosstalk with RNA methylation promotes prostate cancer progression through modulation of m6A autoregulation pathway

  • Text
  • PDF
Abstract

N6-methyladenosine (m6A), the most predominant RNA modification in humans, participates in various fundamental and pathological bioprocesses. Dynamic manipulation of m6A deposition in the transcriptome is critical for cancer progression, though how this regulation is achieved remains understudied. Here, we report that, in prostate cancer (PCa), Polycomb group (PcG) protein Enhancer of Zeste Homolog 2 (EZH2) exerts an additional function in m6A regulation via its enzymatic activity. Mechanistically, EZH2 methylates and stabilizes FOXA1 proteins from degradation, which, in turn, facilitates the transcription of m6A reader YTHDF1. Through activating an m6A autoregulation pathway, YTHDF1 enhances the translation of METTL14 and WTAP, 2 critical components of the m6A methyltransferase complex (MTC), and thereby upregulates the global m6A level in PCa cells. We further demonstrate that inhibiting the catalytic activity of EZH2 suppresses the translation process globally through targeting the YTHDF1-m6A axis. By disrupting both the expression and interaction of key m6A MTC subunits, combinational treatment of EZH2 degrader MS8815 and m6A inhibitor STM2457 mitigates prostate tumor growth synergistically. Together, our study decodes a previously hidden interrelationship between EZH2 and mRNA modification, which may be leveraged to advance the EZH2-targeting curative strategies in cancer.

Authors

Yang Yi, Joshua Fry, Chaehyun Yum, Rui Wang, Siqi Wu, Sharath Narayan, Qi Liu, Xingxing Zhang, Htoo Zarni Oo, Ning Xie, Yanqiang Li, Xinlei Gao, Xufen Yu, Xiaoping Hu, Qiaqia Li, Kemal Keseroglu, Ertuğrul M. Özbudak, Sarki A. Abdulkadir, Kaifu Chen, Jian Jin, Jonathan C. Zhao, Xuesen Dong, Daniel Arango, Rendong Yang, Qi Cao

×

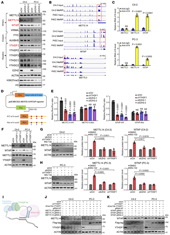
Figure 2

YTHDF1 promotes the translation of METTL14 and WTAP in an m6A-dependent manner.

Options: View larger image (or click on image) Download as PowerPoint
YTHDF1 promotes the translation of METTL14 and WTAP in an m6A-dependent ...
(A) Western blot to detect the expression change of 11 common m6A mediators upon EZH2 suppression in 2 PCa cell lines. (B) Genome browser tracks to show the MeRIP-seq data at each indicated loci in C4-2 and PrEC cells, with the peaks around the stop codon and 3′-UTR regions being highlighted. (C) The m6A CUT&RUN-qPCR assay in 2 PCa cell lines to show the m6A enrichment in each indicated transcript. (D) Schematic of luciferase reporter constructs. Fragments of METTL14 or WTAP containing 3 predicted m6A consensus motifs were cloned downstream of the luciferase coding sequence (labeled as “WT”). In the mutant constructs (“Mut”), the adenosines at these m6A consensus sites were substituted with thymidines to disrupt potential m6A deposition and YTHDF1 binding. Fluc, firefly luciferase; Rluc, Renilla luciferase. (E) Luciferase reporter assay showing relative activity of WT versus mutant constructs in control, EZH2-deficient, or YTHDF1-deficient C4-2 cells. (F) Western blot to detect the change of METTL14 and WTAP proteins upon YTHDF1 suppression in 2 PCa cell lines. (G and H) Control, EZH2-, and YTHDF1-deficient C4-2 (G) and PC-3 (H) cells were treated with or without Proteasome inhibitor MG-132, followed by Western blot analysis to detect the change of METTL14 and WTAP proteins. Graph showing the relative METTL14 and WTAP protein levels in each indicated group based on 3 biologically independent experiments. (I) General overview of the site-specific RNA targeting using dCas13b-YTHDF1N fusion protein, which can trigger the assembly of translation machinery. Created with BioRender.com. (J and K) YTHDF1-deficient PCa cells were transfected with dCas13b-YTHDF1N and gRNAs targeting METTL14 (J) or WTAP (K), followed by Western blot analysis to measure the expression change of METTL14 and WTAP, respectively. Since the anti-YTHDF1 antibody we used cannot detect YTHDF1N, the anti-Flag antibody was utilized to capture the dCas13b-YTHDF1N proteins. One-way ANOVA followed by Dunnett’s multiple-comparison test was used for statistical analysis in E, G, and H. Two-tailed Student’s t test was used in C.

Copyright © 2026 American Society for Clinical Investigation
ISSN: 0021-9738 (print), 1558-8238 (online)

Sign up for email alerts