Go to JCI Insight
  • About
  • Editors
  • Consulting Editors
  • For authors
  • Publication ethics
  • Publication alerts by email
  • Advertising
  • Job board
  • Contact
  • Clinical Research and Public Health
  • Current issue
  • Past issues
  • By specialty
    • COVID-19
    • Cardiology
    • Gastroenterology
    • Immunology
    • Metabolism
    • Nephrology
    • Neuroscience
    • Oncology
    • Pulmonology
    • Vascular biology
    • All ...
  • Videos
    • ASCI Milestone Awards
    • Video Abstracts
    • Conversations with Giants in Medicine
  • Reviews
    • View all reviews ...
    • Neurodegeneration (Mar 2026)
    • Clinical innovation and scientific progress in GLP-1 medicine (Nov 2025)
    • Pancreatic Cancer (Jul 2025)
    • Complement Biology and Therapeutics (May 2025)
    • Evolving insights into MASLD and MASH pathogenesis and treatment (Apr 2025)
    • Microbiome in Health and Disease (Feb 2025)
    • Substance Use Disorders (Oct 2024)
    • View all review series ...
  • Viewpoint
  • Collections
    • In-Press Preview
    • Clinical Research and Public Health
    • Research Letters
    • Letters to the Editor
    • Editorials
    • Commentaries
    • Editor's notes
    • Reviews
    • Viewpoints
    • 100th anniversary
    • Top read articles

  • Current issue
  • Past issues
  • Specialties
  • Reviews
  • Review series
  • ASCI Milestone Awards
  • Video Abstracts
  • Conversations with Giants in Medicine
  • In-Press Preview
  • Clinical Research and Public Health
  • Research Letters
  • Letters to the Editor
  • Editorials
  • Commentaries
  • Editor's notes
  • Reviews
  • Viewpoints
  • 100th anniversary
  • Top read articles
  • About
  • Editors
  • Consulting Editors
  • For authors
  • Publication ethics
  • Publication alerts by email
  • Advertising
  • Job board
  • Contact
Poly(ADP-ribose) glycohydrolase enforces p21 degradation via dePARylation to promote gastric cancer progression
Yangchan Hu, Qimei Bao, Yixing Huang, Yan Wang, Xin Zhao, Junjun Nan, Yuxin Meng, Mingcong Deng, Yuancong Li, Zirui Zhuang, Hanyi He, Dan Zu, Yuke Zhong, Chunkai Zhang, Bing Wang, Ran Li, Yanhua He, Qihan Wang, Min Liu, John A. Tainer, Yin Shi, Xiangdong Cheng, Ji Jing, Zu Ye
Yangchan Hu, Qimei Bao, Yixing Huang, Yan Wang, Xin Zhao, Junjun Nan, Yuxin Meng, Mingcong Deng, Yuancong Li, Zirui Zhuang, Hanyi He, Dan Zu, Yuke Zhong, Chunkai Zhang, Bing Wang, Ran Li, Yanhua He, Qihan Wang, Min Liu, John A. Tainer, Yin Shi, Xiangdong Cheng, Ji Jing, Zu Ye
View: Text | PDF
Research Article Cell biology Gastroenterology Oncology

Poly(ADP-ribose) glycohydrolase enforces p21 degradation via dePARylation to promote gastric cancer progression

  • Text
  • PDF
Abstract

Dysregulation of cell cycle checkpoints is a cancer hallmark, with ubiquitination-controlled protein stability playing a pivotal role. Although p21, a key cyclin-dependent kinase inhibitor, is tightly regulated by ubiquitin-mediated degradation, the key upstream modulators of its ubiquitination remain incompletely defined. Here, we identify poly(ADP-ribose) glycohydrolase (PARG) as a regulator of p21 stability in gastric cancer (GC) cells. We show that PARG expression is markedly upregulated in GC tissues and correlates with poor patient prognosis. Functional assays revealed that genetic depletion of PARG triggers G2/M phase arrest and impairs GC cell proliferation. Mechanistically, we demonstrate that PARG loss enhances p21 PARylation, which disrupts its association with E3 ubiquitin ligase, thereby reducing K48-linked ubiquitination and leading to p21 protein stabilization. Moreover, we identify lysine residues K161 and K163 as critical sites for PARG-mediated regulation of p21 ubiquitination. Our findings reveal a posttranslational regulatory axis in which PARG governs cell cycle progression by modulating the PARylation-dependent ubiquitination of p21. These results broaden the understanding of p21 regulation in cancer and highlight PARG as a potential therapeutic target for GC treatment.

Authors

Yangchan Hu, Qimei Bao, Yixing Huang, Yan Wang, Xin Zhao, Junjun Nan, Yuxin Meng, Mingcong Deng, Yuancong Li, Zirui Zhuang, Hanyi He, Dan Zu, Yuke Zhong, Chunkai Zhang, Bing Wang, Ran Li, Yanhua He, Qihan Wang, Min Liu, John A. Tainer, Yin Shi, Xiangdong Cheng, Ji Jing, Zu Ye

×

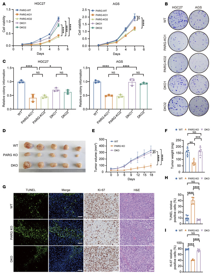
Figure 4

PARG depletion triggers p21-dependent cancer suppression.

Options: View larger image (or click on image) Download as PowerPoint
PARG depletion triggers p21-dependent cancer suppression.
(A) Proliferat...
(A) Proliferation profile of the HGC27 and AGS DKO cell lines, n = 5. (B) Colony formation diagram of the HGC27 and AGS DKO cell lines. (C) Statistical graphs of the colony formation of the HGC27 and AGS DKO cell lines, n = 3. (D) Tumor diagram of the HGC27 xenograft model. (E) Tumor volume growth curve statistics of the HGC27 xenograft model, n = 5. (F) Tumor weight statistics of the HGC27 xenograft model, n = 5. (G) IHC staining of tumor tissues for TUNEL, Ki-67, and H&E staining; scale bar: 50 μm. (H) TUNEL-positive cell statistical graph, n = 5. (I) Statistical analysis of Ki-67–positive cells in tumor tissues, n = 5. (*P ≤ 0.05, **P ≤ 0.01, ***P ≤ 0.001, ****P ≤ 0.0001, NS, not significant, A and E by 2-way ANOVA, C, F, H, and I by 1-way ANOVA. Error bars represent the mean ± SD).

Copyright © 2026 American Society for Clinical Investigation
ISSN: 0021-9738 (print), 1558-8238 (online)

Sign up for email alerts