Go to JCI Insight
  • About
  • Editors
  • Consulting Editors
  • For authors
  • Publication ethics
  • Publication alerts by email
  • Advertising
  • Job board
  • Contact
  • Clinical Research and Public Health
  • Current issue
  • Past issues
  • By specialty
    • COVID-19
    • Cardiology
    • Gastroenterology
    • Immunology
    • Metabolism
    • Nephrology
    • Neuroscience
    • Oncology
    • Pulmonology
    • Vascular biology
    • All ...
  • Videos
    • ASCI Milestone Awards
    • Video Abstracts
    • Conversations with Giants in Medicine
  • Reviews
    • View all reviews ...
    • Neurodegeneration (Mar 2026)
    • Clinical innovation and scientific progress in GLP-1 medicine (Nov 2025)
    • Pancreatic Cancer (Jul 2025)
    • Complement Biology and Therapeutics (May 2025)
    • Evolving insights into MASLD and MASH pathogenesis and treatment (Apr 2025)
    • Microbiome in Health and Disease (Feb 2025)
    • Substance Use Disorders (Oct 2024)
    • View all review series ...
  • Viewpoint
  • Collections
    • In-Press Preview
    • Clinical Research and Public Health
    • Research Letters
    • Letters to the Editor
    • Editorials
    • Commentaries
    • Editor's notes
    • Reviews
    • Viewpoints
    • 100th anniversary
    • Top read articles

  • Current issue
  • Past issues
  • Specialties
  • Reviews
  • Review series
  • ASCI Milestone Awards
  • Video Abstracts
  • Conversations with Giants in Medicine
  • In-Press Preview
  • Clinical Research and Public Health
  • Research Letters
  • Letters to the Editor
  • Editorials
  • Commentaries
  • Editor's notes
  • Reviews
  • Viewpoints
  • 100th anniversary
  • Top read articles
  • About
  • Editors
  • Consulting Editors
  • For authors
  • Publication ethics
  • Publication alerts by email
  • Advertising
  • Job board
  • Contact
Poly(ADP-ribose) glycohydrolase enforces p21 degradation via dePARylation to promote gastric cancer progression
Yangchan Hu, Qimei Bao, Yixing Huang, Yan Wang, Xin Zhao, Junjun Nan, Yuxin Meng, Mingcong Deng, Yuancong Li, Zirui Zhuang, Hanyi He, Dan Zu, Yuke Zhong, Chunkai Zhang, Bing Wang, Ran Li, Yanhua He, Qihan Wang, Min Liu, John A. Tainer, Yin Shi, Xiangdong Cheng, Ji Jing, Zu Ye
Yangchan Hu, Qimei Bao, Yixing Huang, Yan Wang, Xin Zhao, Junjun Nan, Yuxin Meng, Mingcong Deng, Yuancong Li, Zirui Zhuang, Hanyi He, Dan Zu, Yuke Zhong, Chunkai Zhang, Bing Wang, Ran Li, Yanhua He, Qihan Wang, Min Liu, John A. Tainer, Yin Shi, Xiangdong Cheng, Ji Jing, Zu Ye
View: Text | PDF
Research Article Cell biology Gastroenterology Oncology

Poly(ADP-ribose) glycohydrolase enforces p21 degradation via dePARylation to promote gastric cancer progression

  • Text
  • PDF
Abstract

Dysregulation of cell cycle checkpoints is a cancer hallmark, with ubiquitination-controlled protein stability playing a pivotal role. Although p21, a key cyclin-dependent kinase inhibitor, is tightly regulated by ubiquitin-mediated degradation, the key upstream modulators of its ubiquitination remain incompletely defined. Here, we identify poly(ADP-ribose) glycohydrolase (PARG) as a regulator of p21 stability in gastric cancer (GC) cells. We show that PARG expression is markedly upregulated in GC tissues and correlates with poor patient prognosis. Functional assays revealed that genetic depletion of PARG triggers G2/M phase arrest and impairs GC cell proliferation. Mechanistically, we demonstrate that PARG loss enhances p21 PARylation, which disrupts its association with E3 ubiquitin ligase, thereby reducing K48-linked ubiquitination and leading to p21 protein stabilization. Moreover, we identify lysine residues K161 and K163 as critical sites for PARG-mediated regulation of p21 ubiquitination. Our findings reveal a posttranslational regulatory axis in which PARG governs cell cycle progression by modulating the PARylation-dependent ubiquitination of p21. These results broaden the understanding of p21 regulation in cancer and highlight PARG as a potential therapeutic target for GC treatment.

Authors

Yangchan Hu, Qimei Bao, Yixing Huang, Yan Wang, Xin Zhao, Junjun Nan, Yuxin Meng, Mingcong Deng, Yuancong Li, Zirui Zhuang, Hanyi He, Dan Zu, Yuke Zhong, Chunkai Zhang, Bing Wang, Ran Li, Yanhua He, Qihan Wang, Min Liu, John A. Tainer, Yin Shi, Xiangdong Cheng, Ji Jing, Zu Ye

×

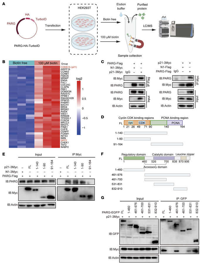
Figure 2

PARG interacts with p21.

Options: View larger image (or click on image) Download as PowerPoint
PARG interacts with p21.
(A) Flowchart of the TurboID proximity labeling...
(A) Flowchart of the TurboID proximity labeling experiment. (B) Heatmap of the interactome of the PARG. (C) PARG-flag and p21-3Myc plasmids were cotransfected into HEK293T cells, and total cell lysates were immunoprecipitated with anti-flag and anti-Myc antibodies, respectively. Then, anti-Myc and anti-PARG antibodies were used to detect the immunoprecipitates, and anti-PARG and anti-Myc antibodies were used to detect the success of the experiments. (D) Schematic of the P21 truncation. (E) PARG-Flag and p21-3Myc truncated plasmids were cotransfected into HEK293T cells, and total cell lysates were immunoprecipitated with anti-Myc antibodies. Then, anti-Myc was used to detect the immunoprecipitates, and anti-PARG was used to detect the success of the experiment. (F) Schematic of the PARG truncation. (G) p21-3Myc and PARG-EGFP truncated plasmids were cotransfected into HEK293T cells, followed by coincubation with EGFP-labeled magnetic beads. Immunoprecipitates were then detected with indicated antibodies.

Copyright © 2026 American Society for Clinical Investigation
ISSN: 0021-9738 (print), 1558-8238 (online)

Sign up for email alerts