Go to JCI Insight
  • About
  • Editors
  • Consulting Editors
  • For authors
  • Publication ethics
  • Publication alerts by email
  • Advertising
  • Job board
  • Contact
  • Clinical Research and Public Health
  • Current issue
  • Past issues
  • By specialty
    • COVID-19
    • Cardiology
    • Gastroenterology
    • Immunology
    • Metabolism
    • Nephrology
    • Neuroscience
    • Oncology
    • Pulmonology
    • Vascular biology
    • All ...
  • Videos
    • ASCI Milestone Awards
    • Video Abstracts
    • Conversations with Giants in Medicine
  • Reviews
    • View all reviews ...
    • Clinical innovation and scientific progress in GLP-1 medicine (Nov 2025)
    • Pancreatic Cancer (Jul 2025)
    • Complement Biology and Therapeutics (May 2025)
    • Evolving insights into MASLD and MASH pathogenesis and treatment (Apr 2025)
    • Microbiome in Health and Disease (Feb 2025)
    • Substance Use Disorders (Oct 2024)
    • Clonal Hematopoiesis (Oct 2024)
    • View all review series ...
  • Viewpoint
  • Collections
    • In-Press Preview
    • Clinical Research and Public Health
    • Research Letters
    • Letters to the Editor
    • Editorials
    • Commentaries
    • Editor's notes
    • Reviews
    • Viewpoints
    • 100th anniversary
    • Top read articles

  • Current issue
  • Past issues
  • Specialties
  • Reviews
  • Review series
  • ASCI Milestone Awards
  • Video Abstracts
  • Conversations with Giants in Medicine
  • In-Press Preview
  • Clinical Research and Public Health
  • Research Letters
  • Letters to the Editor
  • Editorials
  • Commentaries
  • Editor's notes
  • Reviews
  • Viewpoints
  • 100th anniversary
  • Top read articles
  • About
  • Editors
  • Consulting Editors
  • For authors
  • Publication ethics
  • Publication alerts by email
  • Advertising
  • Job board
  • Contact
Astrocyte-intrinsic signaling of chitinase-like protein CHI3L1 drives inflammation and amplifies demyelination in neuromyelitis optica
Huiming Xu, Wei Jiang, Li Xu, Haoyang Li, Xin Yang, Fan Zhu, Pengyan He, Yanna Song, Yuhan Li, Yu-Wen Alvin Huang, Wei Qiu, Changyong Tang
Huiming Xu, Wei Jiang, Li Xu, Haoyang Li, Xin Yang, Fan Zhu, Pengyan He, Yanna Song, Yuhan Li, Yu-Wen Alvin Huang, Wei Qiu, Changyong Tang
View: Text | PDF
Research Article Autoimmunity Neuroscience

Astrocyte-intrinsic signaling of chitinase-like protein CHI3L1 drives inflammation and amplifies demyelination in neuromyelitis optica

  • Text
  • PDF
Abstract

Neuromyelitis optica (NMO) is an autoimmune disorder characterized by autoantibodies against the astrocyte water channel aquaporin-4 (AQP4) that cause demyelination in the optic nerves and spinal cord. How astrocytopathy leads to myelination deficits remains unclear. Chitinase-3–like protein 1 (CHI3L1, also known as YKL-40) is predominantly secreted by activated astrocytes, serves as a robust NMO biomarker, and plays a role in immune responses, but how it is induced and shapes astrocyte activation in NMO is not well defined. Using ex vivo and in vivo NMO mouse models together with mice with astrocyte-specific CHI3L1 knockout, we demonstrated that CHI3L1 directly contributed to demyelinating lesions elicited by AQP4 autoantibody–activated astrocytes. With complementary in vitro assays and inducible transgenic lines, we uncovered an astrocyte-intrinsic cascade in which AQP4 autoantibody exposure activated STAT3, which in turn drove CHI3L1 expression and secretion. Secreted CHI3L1 then engaged the astrocytic receptor RAGE in an autocrine manner, activating downstream NF-κB signaling that drove proinflammatory gliosis and damaged myelination. Pharmacological blockade of this pathway in NMO models rescued demyelinating pathology and improved motor function. These findings reveal an astrocyte-intrinsic CHI3L1 pathway that contributed to demyelination in NMO and identify actionable therapeutic targets.

Authors

Huiming Xu, Wei Jiang, Li Xu, Haoyang Li, Xin Yang, Fan Zhu, Pengyan He, Yanna Song, Yuhan Li, Yu-Wen Alvin Huang, Wei Qiu, Changyong Tang

×

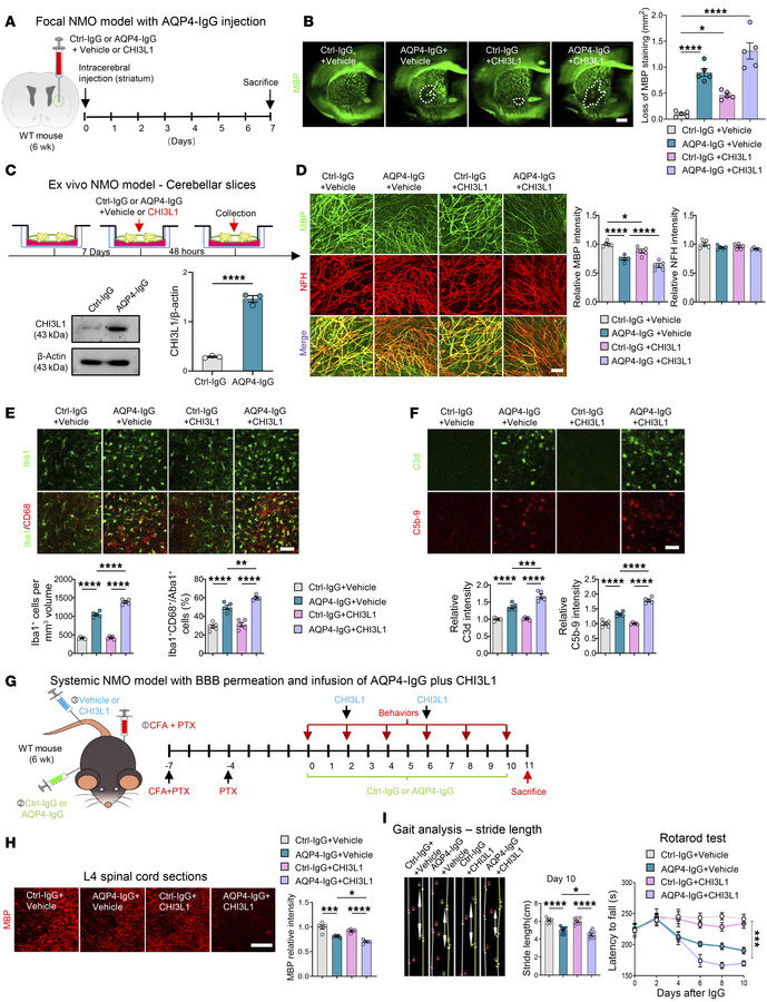
Figure 1

CHI3L1 amplifies demyelination and inflammation in NMO models driven by human AQP4 autoantibodies.

Options: View larger image (or click on image) Download as PowerPoint
CHI3L1 amplifies demyelination and inflammation in NMO models driven by ...
(A) Focal NMO model: stereotaxic infusion into mouse striatum of AQP4-IgG or control IgG (Ctrl-IgG) with or without CHI3L1 (200 ng). (B) Confocal images showing striatal demyelinating lesions; myelin basic protein (MBP) loss areas (white dashed lines) quantified across groups. Scale bar: 500 μm; n = 5 mice per group (3 sections per mouse). (C) Ex vivo model: organotypic cerebellar slices (P7, 7 days in vitro) treated 48 hours with AQP4-IgG or Ctrl-IgG with or without CHI3L1 (100 ng/mL); immunostaining for NMO markers and immunoblot validation of CHI3L1 induction (n = 3 biological replicates per group). (D) Ex vivo demyelination quantified by MBP signal (normalized to Ctrl-IgG + vehicle = 1.0); neurofilament-heavy (NFH) used to assess axonal process integrity. Scale bar: 300 μm; n = 5 slices per group (3 sections per slice). (E) Ex vivo microglial activation quantified as Iba1+ total and Iba1+CD68+ activated microglia. Scale bar: 100 μm; n = 5 slices per group. (F) Ex vivo complement activation: C3d levels and membrane attack complex (C5b-9), normalized to Ctrl-IgG + vehicle = 1.0. Scale bar: 100 μm; n = 5 mice per group (3 sections per mouse). (G) Systemic NMO model in vivo: blood-brain/blood-spinal barrier disruption with CFA (s.c.) and pertussis toxin (PTX) (i.p.), followed by daily i.p. AQP4-IgG or Ctrl-IgG; CHI3L1 (1 μg/mouse) or vehicle given i.v. at indicated times. (H) Lumbar spinal cord (L4) demyelination quantified by MBP intensity normalized to Ctrl-IgG + vehicle. Scale bar: 100 μm; n = 5 mice per group (3 sections per mouse). (I) Motor deficits: gait (stride length) and rotarod latency in systemic model (n = 8 mice per group). Statistics: Mean ± SEM. Student’s t test (C); 2-way ANOVA for rotarod latency (I); all other comparisons by 1-way ANOVA with Tukey’s post hoc test or Welch’s ANOVA with Dunnett’s T3 test for unequal variances. Non-significant comparisons are not shown. *P < 0.05; **P < 0.01; ***P < 0.001; ****P < 0.0001.

Copyright © 2026 American Society for Clinical Investigation
ISSN: 0021-9738 (print), 1558-8238 (online)

Sign up for email alerts