Go to JCI Insight
  • About
  • Editors
  • Consulting Editors
  • For authors
  • Publication ethics
  • Publication alerts by email
  • Advertising
  • Job board
  • Contact
  • Clinical Research and Public Health
  • Current issue
  • Past issues
  • By specialty
    • COVID-19
    • Cardiology
    • Gastroenterology
    • Immunology
    • Metabolism
    • Nephrology
    • Neuroscience
    • Oncology
    • Pulmonology
    • Vascular biology
    • All ...
  • Videos
    • ASCI Milestone Awards
    • Video Abstracts
    • Conversations with Giants in Medicine
  • Reviews
    • View all reviews ...
    • Clinical innovation and scientific progress in GLP-1 medicine (Nov 2025)
    • Pancreatic Cancer (Jul 2025)
    • Complement Biology and Therapeutics (May 2025)
    • Evolving insights into MASLD and MASH pathogenesis and treatment (Apr 2025)
    • Microbiome in Health and Disease (Feb 2025)
    • Substance Use Disorders (Oct 2024)
    • Clonal Hematopoiesis (Oct 2024)
    • View all review series ...
  • Viewpoint
  • Collections
    • In-Press Preview
    • Clinical Research and Public Health
    • Research Letters
    • Letters to the Editor
    • Editorials
    • Commentaries
    • Editor's notes
    • Reviews
    • Viewpoints
    • 100th anniversary
    • Top read articles

  • Current issue
  • Past issues
  • Specialties
  • Reviews
  • Review series
  • ASCI Milestone Awards
  • Video Abstracts
  • Conversations with Giants in Medicine
  • In-Press Preview
  • Clinical Research and Public Health
  • Research Letters
  • Letters to the Editor
  • Editorials
  • Commentaries
  • Editor's notes
  • Reviews
  • Viewpoints
  • 100th anniversary
  • Top read articles
  • About
  • Editors
  • Consulting Editors
  • For authors
  • Publication ethics
  • Publication alerts by email
  • Advertising
  • Job board
  • Contact
NF2 loss malignantly transforms human pancreatic acinar cells and enhances cell fitness under environmental stress
Yi Xu, Michael H. Nipper, Angel A. Dominguez, Chenhui He, Francis E. Sharkey, Sajid Khan, Han Xu, Daohong Zhou, Lei Zheng, Yu Luan, Jun Liu, Pei Wang
Yi Xu, Michael H. Nipper, Angel A. Dominguez, Chenhui He, Francis E. Sharkey, Sajid Khan, Han Xu, Daohong Zhou, Lei Zheng, Yu Luan, Jun Liu, Pei Wang
View: Text | PDF
Research Article Gastroenterology Genetics Oncology

NF2 loss malignantly transforms human pancreatic acinar cells and enhances cell fitness under environmental stress

  • Text
  • PDF
Abstract

Pancreatic ductal adenocarcinoma (PDAC) occurs as a complex, multifaceted event driven by the interplay of tumor-permissive genetic mutations, the nature of the cellular origin, and microenvironmental stress. In this study, using primary human pancreatic acinar 3D organoids, we performed a CRISPR-KO screen targeting 199 potential tumor suppressors curated from clinical PDAC samples. Our data revealed significant enrichment of a list of candidate genes, with neurofibromatosis type 2 associated gene (NF2) emerging as the top target. Functional validation confirmed that loss of NF2 promoted the transition of PDAC to an invasive state, potentially through extracellular matrix modulation. NF2 inactivation was found to enhance PDAC cell fitness under nutrient starvation. This adaptation not only reinforced the oncogenic state but also conferred therapeutic resistance. Additionally, we found that NF2 loss was associated with fibroblast heterogeneity and cancer-stroma communication in tumor evolution. These findings establish NF2 as a critical tumor suppressor in PDAC and uncover its role in mediating nutrient adaptation and drug resistance. Importantly, this study provides additional insights into drug resistance mechanisms and potential therapeutic targets in PDAC.

Authors

Yi Xu, Michael H. Nipper, Angel A. Dominguez, Chenhui He, Francis E. Sharkey, Sajid Khan, Han Xu, Daohong Zhou, Lei Zheng, Yu Luan, Jun Liu, Pei Wang

×

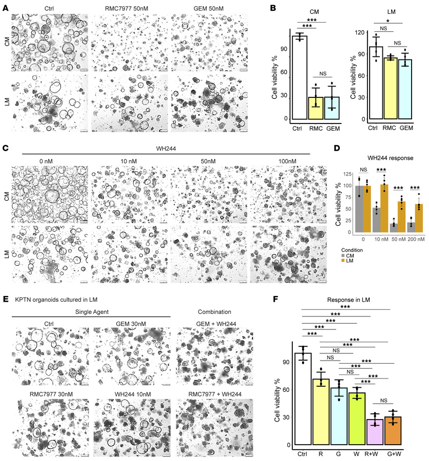
Figure 9

NF2 loss and nutrient starvation cooperate to induce therapeutic resistance.

Options: View larger image (or click on image) Download as PowerPoint

NF2 loss and nutrient starvation cooperate to induce therapeutic resist...
(A) Representative images of KPTN organoids cultured in CM or LM and treated with RMC 7977, gemcitabine, or vehicle control (n = at least 4 independent experiments). Scale bars: 250 μm. (B) Quantification of the cell viability shown in A. *P < 0.05 and ***P < 0.001, by 1-way ANOVA followed by multiple pairwise comparison using Tukey’s honest significant differences test. Error bar represents the SD. (C) Representative images of KPTN organoids cultured in CM or LM and treated with WH244 or vehicle control (n = at least 4 biological replicates). Scale bars: 250 μm. (D) Quantification of cell viability as shown in C. ***P < 0.001, between CM versus LM at the same dosage, by 2-tailed Student’s t test. Data represent the SD. (E) Representative images of KPTN organoids cultured in LM and treated with the indicated single or combination regime or with vehicle control (n = 4 biological replicates). Scale bars: 250 μm. (F) Quantification of cell viability of the organoids shown in E. ***P < 0.001, by 1-way ANOVA followed by multiple pairwise comparison using Tukey’s honest significant differences test. Error bar represents the SD.

Copyright © 2026 American Society for Clinical Investigation
ISSN: 0021-9738 (print), 1558-8238 (online)

Sign up for email alerts