Go to JCI Insight
  • About
  • Editors
  • Consulting Editors
  • For authors
  • Publication ethics
  • Publication alerts by email
  • Advertising
  • Job board
  • Contact
  • Clinical Research and Public Health
  • Current issue
  • Past issues
  • By specialty
    • COVID-19
    • Cardiology
    • Gastroenterology
    • Immunology
    • Metabolism
    • Nephrology
    • Neuroscience
    • Oncology
    • Pulmonology
    • Vascular biology
    • All ...
  • Videos
    • Conversations with Giants in Medicine
    • Video Abstracts
  • Reviews
    • View all reviews ...
    • Clinical innovation and scientific progress in GLP-1 medicine (Nov 2025)
    • Pancreatic Cancer (Jul 2025)
    • Complement Biology and Therapeutics (May 2025)
    • Evolving insights into MASLD and MASH pathogenesis and treatment (Apr 2025)
    • Microbiome in Health and Disease (Feb 2025)
    • Substance Use Disorders (Oct 2024)
    • Clonal Hematopoiesis (Oct 2024)
    • View all review series ...
  • Viewpoint
  • Collections
    • In-Press Preview
    • Clinical Research and Public Health
    • Research Letters
    • Letters to the Editor
    • Editorials
    • Commentaries
    • Editor's notes
    • Reviews
    • Viewpoints
    • 100th anniversary
    • Top read articles

  • Current issue
  • Past issues
  • Specialties
  • Reviews
  • Review series
  • Conversations with Giants in Medicine
  • Video Abstracts
  • In-Press Preview
  • Clinical Research and Public Health
  • Research Letters
  • Letters to the Editor
  • Editorials
  • Commentaries
  • Editor's notes
  • Reviews
  • Viewpoints
  • 100th anniversary
  • Top read articles
  • About
  • Editors
  • Consulting Editors
  • For authors
  • Publication ethics
  • Publication alerts by email
  • Advertising
  • Job board
  • Contact
Macrophage transition to a myofibroblast state drives fibrotic disease in uropathogenic E. coli-induced epididymo-orchitis
Ming Wang, Xu Chu, Zhongyu Fan, Lin Chen, Huafei Wang, Peng Wang, Zihao Wang, Yiming Zhang, Yihao Du, Sudhanshu Bhushan, Zhengguo Zhang
Ming Wang, Xu Chu, Zhongyu Fan, Lin Chen, Huafei Wang, Peng Wang, Zihao Wang, Yiming Zhang, Yihao Du, Sudhanshu Bhushan, Zhengguo Zhang
View: Text | PDF
Research Article Infectious disease Inflammation

Macrophage transition to a myofibroblast state drives fibrotic disease in uropathogenic E. coli-induced epididymo-orchitis

  • Text
  • PDF
Abstract

Bacterial infections, particularly uropathogenic E. coli (UPEC), contribute substantially to male infertility through tissue damage and subsequent fibrosis in the testis and epididymis. The role of testicular macrophages (TMs), a diverse cell population integral to tissue maintenance and immune balance, in fibrosis is not fully understood. Here, we used single-cell RNA sequencing in a murine model of epididymo-orchitis to analyze TM dynamics during UPEC infection. Our study identified a marked increase in S100a4+ macrophages, originating from monocytes, strongly associated with fibrotic changes. This association was validated in human testicular and epididymal samples. We further demonstrated that S100a4+ macrophages transition to a myofibroblast-like phenotype, producing extracellular matrix proteins such as collagen I and fibronectin. S100a4, both extracellular and intracellular, activated collagen synthesis through the TGF-β/STAT3 signaling pathway, highlighting this pathway as a therapeutic target. Inhibition of S100a4 with niclosamide or macrophage-specific S100a4 KO markedly reduced immune infiltration, tissue damage, and fibrosis in infected murine models. Our findings establish the critical role of S100a4+ macrophages in fibrosis during UPEC-induced epididymo-orchitis and propose them as potential targets for antifibrotic therapy development.

Authors

Ming Wang, Xu Chu, Zhongyu Fan, Lin Chen, Huafei Wang, Peng Wang, Zihao Wang, Yiming Zhang, Yihao Du, Sudhanshu Bhushan, Zhengguo Zhang

×

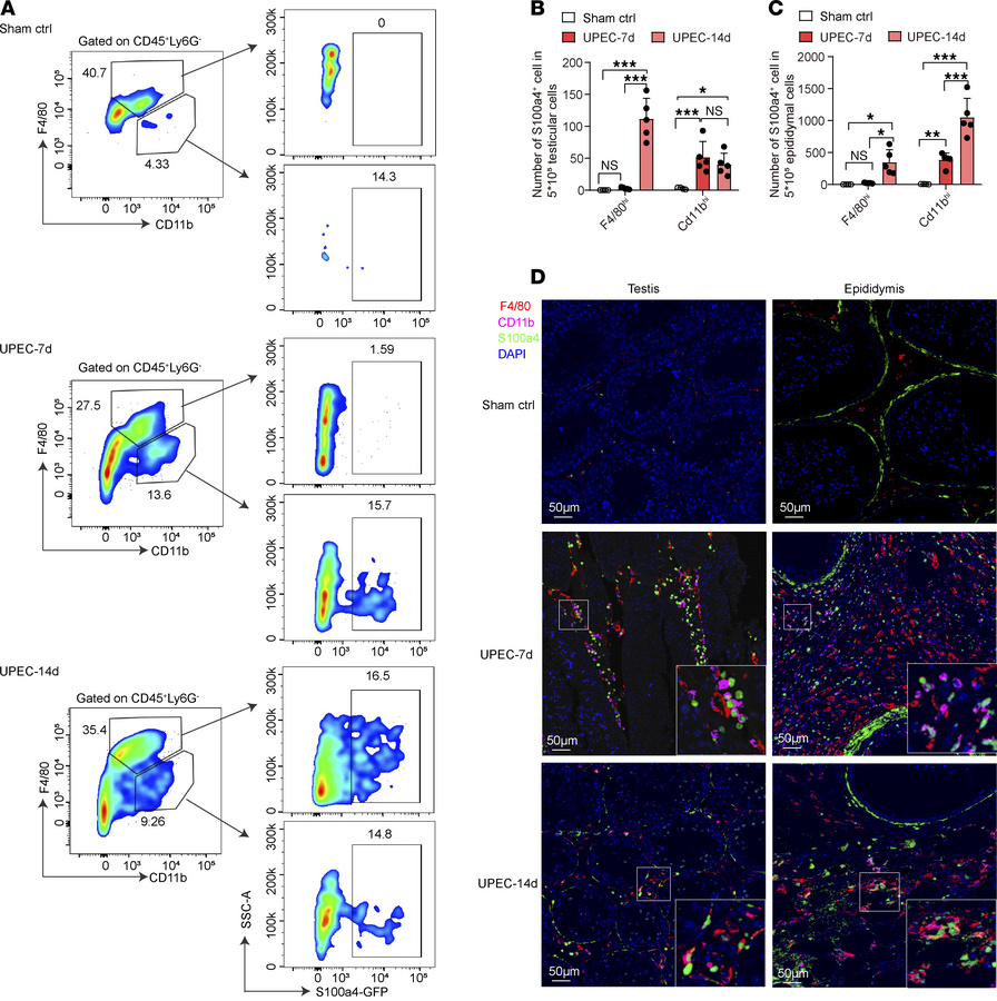
Figure 2

UPEC infection promotes accumulation of S100a4+ TMs in the testes and epididymis.

Options: View larger image (or click on image) Download as PowerPoint
UPEC infection promotes accumulation of S100a4+ TMs in the testes and ep...
(A–C) A UPEC-induced epididymo-orchitis model was developed in S100a4-GFP transgenic mice. Flow cytometry identified the percentages and absolute numbers of GFP+ cells within the F4/80+CD11b+ TM population at postinfection days 7 and 14. Representative gating strategy images in testes are presented (A). Data are presented as the mean ± SD. n = 5. *P < 0.05, **P < 0.01, and ***P < 0.001, by 1-way ANOVA with Tukey’s multiple-comparison test. (D) IF staining assessed the expression and colocalization of S100a4 (green), F4/80 (red), and CD11b (pink) in the testes and epididymis on day 7 after UPEC infection. Nuclei were counterstained with DAPI (blue). Scale bar: 50 μm. Ctrl, control.

Copyright © 2026 American Society for Clinical Investigation
ISSN: 0021-9738 (print), 1558-8238 (online)

Sign up for email alerts