Go to JCI Insight
  • About
  • Editors
  • Consulting Editors
  • For authors
  • Publication ethics
  • Publication alerts by email
  • Advertising
  • Job board
  • Contact
  • Clinical Research and Public Health
  • Current issue
  • Past issues
  • By specialty
    • COVID-19
    • Cardiology
    • Gastroenterology
    • Immunology
    • Metabolism
    • Nephrology
    • Neuroscience
    • Oncology
    • Pulmonology
    • Vascular biology
    • All ...
  • Videos
    • ASCI Milestone Awards
    • Video Abstracts
    • Conversations with Giants in Medicine
  • Reviews
    • View all reviews ...
    • Clinical innovation and scientific progress in GLP-1 medicine (Nov 2025)
    • Pancreatic Cancer (Jul 2025)
    • Complement Biology and Therapeutics (May 2025)
    • Evolving insights into MASLD and MASH pathogenesis and treatment (Apr 2025)
    • Microbiome in Health and Disease (Feb 2025)
    • Substance Use Disorders (Oct 2024)
    • Clonal Hematopoiesis (Oct 2024)
    • View all review series ...
  • Viewpoint
  • Collections
    • In-Press Preview
    • Clinical Research and Public Health
    • Research Letters
    • Letters to the Editor
    • Editorials
    • Commentaries
    • Editor's notes
    • Reviews
    • Viewpoints
    • 100th anniversary
    • Top read articles

  • Current issue
  • Past issues
  • Specialties
  • Reviews
  • Review series
  • ASCI Milestone Awards
  • Video Abstracts
  • Conversations with Giants in Medicine
  • In-Press Preview
  • Clinical Research and Public Health
  • Research Letters
  • Letters to the Editor
  • Editorials
  • Commentaries
  • Editor's notes
  • Reviews
  • Viewpoints
  • 100th anniversary
  • Top read articles
  • About
  • Editors
  • Consulting Editors
  • For authors
  • Publication ethics
  • Publication alerts by email
  • Advertising
  • Job board
  • Contact
CDK12/13 inactivation triggers STING-mediated antitumor immunity in preclinical models
Yi Bao, Yu Chang, Jean Ching-Yi Tien, Gabriel Cruz, Fan Yang, Rahul Mannan, Somnath Mahapatra, Radha Paturu, Xuhong Cao, Fengyun Su, Rui Wang, Yuping Zhang, Mahnoor Gondal, Jae Eun Choi, Jonathan K. Gurkan, Stephanie J. Miner, Dan R. Robinson, Yi-Mi Wu, Licheng Zhou, Zhen Wang, Ilona Kryczek, Xiaoju Wang, Marcin Cieslik, Yuanyuan Qiao, Alexander Tsodikov, Weiping Zou, Ke Ding, Arul M. Chinnaiyan
Yi Bao, Yu Chang, Jean Ching-Yi Tien, Gabriel Cruz, Fan Yang, Rahul Mannan, Somnath Mahapatra, Radha Paturu, Xuhong Cao, Fengyun Su, Rui Wang, Yuping Zhang, Mahnoor Gondal, Jae Eun Choi, Jonathan K. Gurkan, Stephanie J. Miner, Dan R. Robinson, Yi-Mi Wu, Licheng Zhou, Zhen Wang, Ilona Kryczek, Xiaoju Wang, Marcin Cieslik, Yuanyuan Qiao, Alexander Tsodikov, Weiping Zou, Ke Ding, Arul M. Chinnaiyan
View: Text | PDF
Research Article Cell biology Oncology

CDK12/13 inactivation triggers STING-mediated antitumor immunity in preclinical models

  • Text
  • PDF
Abstract

Inactivation of cyclin-dependent kinase 12 (CDK12) defines an immunogenic molecular subtype of prostate cancer characterized by genomic instability and increased intratumoral T cell infiltration. This study revealed that genetic or pharmacologic inactivation of CDK12 and its paralog CDK13 robustly activates stimulator of interferon genes (STING) signaling across multiple cancer types. Clinical cohort analysis showed that reduced CDK12/13 expression correlates with improved survival and response to immune checkpoint blockade (ICB). Mechanistically, CDK12/13 depletion or targeted degradation induced cytosolic nucleic acid release, triggering STING pathway activation. CDK12/13 degradation delayed tumor growth and synergized with anti–PD-1 therapy in syngeneic tumor models, enhancing STING activity and promoting CD8+ T cell infiltration and activation within tumors. Notably, the antitumor effects of this combination required STING signaling and functional CD8+ T cells. These findings establish STING activation as the key driver of T cell infiltration and the immune-hot tumor microenvironment in CDK12-mutant cancers, suggesting that dual CDK12/13 inhibitors and degraders activate antitumor immunity and potentiate responses to immunotherapies.

Authors

Yi Bao, Yu Chang, Jean Ching-Yi Tien, Gabriel Cruz, Fan Yang, Rahul Mannan, Somnath Mahapatra, Radha Paturu, Xuhong Cao, Fengyun Su, Rui Wang, Yuping Zhang, Mahnoor Gondal, Jae Eun Choi, Jonathan K. Gurkan, Stephanie J. Miner, Dan R. Robinson, Yi-Mi Wu, Licheng Zhou, Zhen Wang, Ilona Kryczek, Xiaoju Wang, Marcin Cieslik, Yuanyuan Qiao, Alexander Tsodikov, Weiping Zou, Ke Ding, Arul M. Chinnaiyan

×

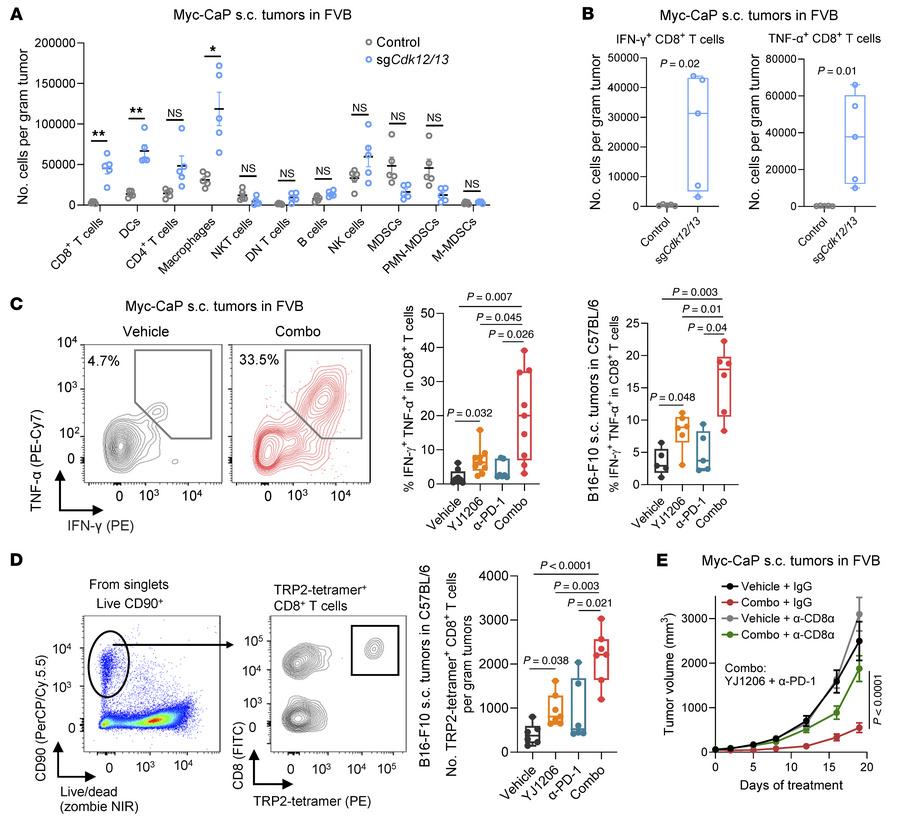
Figure 6

Antitumor activity of CDK12/13 degradation is CD8+ T cell dependent.

Options: View larger image (or click on image) Download as PowerPoint
Antitumor activity of CDK12/13 degradation is CD8+ T cell dependent.
(A)...
(A) Quantification of flow cytometry showing the absolute number of the indicated immune cell populations in subcutaneous (s.c.) tumors derived from Myc-CaP cells with or without Cdk12/13 depletion (sgCdk12/13). DCs, dendritic cells; PMN-MDSCs, polymorphonuclear myeloid-derived suppressor cells; M-MDSCs, monocytic myeloid-derived suppressor cells. (B) Quantification of flow cytometry showing the absolute number of IFN-γ+ or TNF-α+ CD8+ T cells in tumors from A. (C) Representative images (left) or quantification (right) of flow cytometry measuring the proportion of IFN-γ+ and TNF-α+ CD8+ T cells in the indicated tumor models treated with vehicle, α-PD-1, YJ1206, or the combination (combo) of α-PD-1 and YJ1206 (n = 5–9 mice per group). (D) Left: Gating strategy for CD8+ T cells specific to TRP2 in flow cytometry. Right: Quantification of flow cytometry measuring the absolute number of CD8+ T cells specific to TRP2 in the indicated tumor models treated as in C (n = 6–7 mice per group). (E) Growth curves of s.c. tumors derived from Myc-CaP cells in FVB mice treated with the combination (combo) of α-PD-1 and YJ1206, following CD8+ T cell depletion by anti-CD8 antibody treatment (α-CD8a). Mice without CD8+ T cell depletion (IgG treated) were used as control (n = 5–10 mice per group). YJ1206 (100 mg/kg) was given orally 3 times per week, and α-PD-1 (200 μg/mouse) was administered intraperitoneally every 3 days. Data in A and E are displayed as mean ± SEM. Data in B–D are presented as box-and-whisker plots, with the median (center line), 25th–75th percentiles (box), and minimum to maximum values (whiskers). Significance in A–D was determined by 2-tailed t test and by 2-way ANOVA in E. NS, not significant. Bonferroni’s correction was applied for multiple comparisons.

Copyright © 2026 American Society for Clinical Investigation
ISSN: 0021-9738 (print), 1558-8238 (online)

Sign up for email alerts