Go to JCI Insight
  • About
  • Editors
  • Consulting Editors
  • For authors
  • Publication ethics
  • Publication alerts by email
  • Advertising
  • Job board
  • Contact
  • Clinical Research and Public Health
  • Current issue
  • Past issues
  • By specialty
    • COVID-19
    • Cardiology
    • Gastroenterology
    • Immunology
    • Metabolism
    • Nephrology
    • Neuroscience
    • Oncology
    • Pulmonology
    • Vascular biology
    • All ...
  • Videos
    • ASCI Milestone Awards
    • Video Abstracts
    • Conversations with Giants in Medicine
  • Reviews
    • View all reviews ...
    • Clinical innovation and scientific progress in GLP-1 medicine (Nov 2025)
    • Pancreatic Cancer (Jul 2025)
    • Complement Biology and Therapeutics (May 2025)
    • Evolving insights into MASLD and MASH pathogenesis and treatment (Apr 2025)
    • Microbiome in Health and Disease (Feb 2025)
    • Substance Use Disorders (Oct 2024)
    • Clonal Hematopoiesis (Oct 2024)
    • View all review series ...
  • Viewpoint
  • Collections
    • In-Press Preview
    • Clinical Research and Public Health
    • Research Letters
    • Letters to the Editor
    • Editorials
    • Commentaries
    • Editor's notes
    • Reviews
    • Viewpoints
    • 100th anniversary
    • Top read articles

  • Current issue
  • Past issues
  • Specialties
  • Reviews
  • Review series
  • ASCI Milestone Awards
  • Video Abstracts
  • Conversations with Giants in Medicine
  • In-Press Preview
  • Clinical Research and Public Health
  • Research Letters
  • Letters to the Editor
  • Editorials
  • Commentaries
  • Editor's notes
  • Reviews
  • Viewpoints
  • 100th anniversary
  • Top read articles
  • About
  • Editors
  • Consulting Editors
  • For authors
  • Publication ethics
  • Publication alerts by email
  • Advertising
  • Job board
  • Contact
A multiomics recovery factor predicts long COVID in the IMPACC study
Gisela Gabernet, et al.
Gisela Gabernet, et al.
View: Text | PDF
Clinical Research and Public Health Immunology Infectious disease

A multiomics recovery factor predicts long COVID in the IMPACC study

  • Text
  • PDF
Abstract

BACKGROUND Following SARS-CoV-2 infection, approximately 10%–35% of patients with COVID-19 experience long COVID (LC), in which debilitating symptoms persist for at least 3 months. Elucidating the biologic underpinnings of LC could identify therapeutic opportunities.METHODS We utilized machine learning methods on biologic analytes provided over 12 months after hospital discharge from more than 500 patients with COVID-19 in the IMPACC cohort to identify a multiomics “recovery factor,” trained on patient-reported physical function survey scores. Immune profiling data included PBMC transcriptomics, serum O-link and plasma proteomics, plasma metabolomics, and blood mass cytometry by time of flight (CyTOF) protein levels. Recovery factor scores were tested for association with LC, disease severity, clinical parameters, and immune subset frequencies. Enrichment analyses identified biologic pathways associated with recovery factor scores.RESULTS Participants with LC had lower recovery factor scores compared with recovered participants. Recovery factor scores predicted LC as early as hospital admission, irrespective of acute COVID-19 severity. Biologic characterization revealed increased inflammatory mediators, elevated signatures of heme metabolism, and decreased androgenic steroids as predictive and ongoing biomarkers of LC. Lower recovery factor scores were associated with reduced lymphocyte and increased myeloid cell frequencies. The observed signatures are consistent with persistent inflammation driving anemia and stress erythropoiesis as major biologic underpinnings of LC.CONCLUSION The multiomics recovery factor identifies patients at risk of LC early after SARS-CoV-2 infection and reveals LC biomarkers and potential treatment targets.TRIAL REGISTRATION ClinicalTrials.gov NCT04378777.FUNDING National Institute of Allergy and Infectious Diseases (NIAID), NIH (3U01AI167892-03S2, 3U01AI167892-01S2, 5R01AI135803-03, 5U19AI118608-04, 5U19AI128910-04, 4U19AI090023-11, 4U19AI118610-06, R01AI145835-01A1S1, 5U19AI062629-17, 5U19AI057229-17, 5U19AI057229-18, 5U19AI125357-05, 5U19AI128913-03, 3U19AI077439-13, 5U54AI142766-03, 5R01AI104870-07S1, 3U19AI089992-09, 3U19AI128913-03, and 5T32DA018926-1, 3U19AI1289130, U19AI128913-04S1, R01AI122220); NIH (UM1TR004528); and National Science Foundation (NSF) (DMS2310836).

Authors

Gisela Gabernet, Jessica Maciuch, Jeremy P. Gygi, John F. Moore, Annmarie Hoch, Caitlin Syphurs, Tianyi Chu, Naresh Doni Jayavelu, David B. Corry, Farrah Kheradmand, Lindsey R. Baden, Rafick-Pierre Sekaly, Grace A. McComsey, Elias K. Haddad, Charles B. Cairns, Nadine Rouphael, Ana Fernandez-Sesma, Viviana Simon, Jordan P. Metcalf, Nelson I. Agudelo Higuita, Catherine L. Hough, William B. Messer, Mark M. Davis, Kari C. Nadeau, Bali Pulendran, Monica Kraft, Chris Bime, Elaine F. Reed, Joanna Schaenman, David J. Erle, Carolyn S. Calfee, Mark A. Atkinson, Scott C. Brakenridge, Esther Melamed, Albert C. Shaw, David A. Hafler, Alison D. Augustine, Patrice M. Becker, Al Ozonoff, Steven E. Bosinger, Walter Eckalbar, Holden T. Maecker, Seunghee Kim-Schulze, Hanno Steen, Florian Krammer, Kerstin Westendorf, IMPACC Network, Bjoern Peters, Slim Fourati, Matthew C. Altman, Ofer Levy, Kinga K. Smolen, Ruth R. Montgomery, Joann Diray-Arce, Steven H. Kleinstein, Leying Guan, Lauren I.R. Ehrlich

×

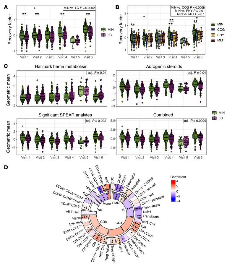
Figure 5

Recovery factor scores in acute phase data associate with eventual LC status.

Options: View larger image (or click on image) Download as PowerPoint
Recovery factor scores in acute phase data associate with eventual LC st...
(A) Recovery factor scores during the acute disease phase for participants in the LC and MIN groups within 72 hours of hospital admission (visit 1) and at day 4 (visit 2), day 7 (visit 3), day 14 (visit 4), day 21 (visit 5), and day 28 (visit 6) after admission. (B) Recovery factor scores during the acute disease phase for participants in individual PRO clusters. (C) Geometric mean scores of analytes in enriched gene and metabolic sets and/or significant SPEAR analytes during the acute phase. No individual per-visit comparisons were significant after P value correction. P values in the top-right box in A–C show the significance of the recovery factor score or the geometric mean signature association with MIN versus LC or pairwise PRO cluster combinations. Bars above the box plots show the pairwise significance across groups in a per-visit comparison (*P < 0.05 and **P < 0.01). (D) Recovery factor score association with whole blood CyTOF immune cell populations during the acute phase (adj. *P < 0.05, adj. **P < 0.01, adj. ***P < 0.001). See also Supplemental Figure 9.

Copyright © 2026 American Society for Clinical Investigation
ISSN: 0021-9738 (print), 1558-8238 (online)

Sign up for email alerts