Go to JCI Insight
  • About
  • Editors
  • Consulting Editors
  • For authors
  • Publication ethics
  • Publication alerts by email
  • Advertising
  • Job board
  • Contact
  • Clinical Research and Public Health
  • Current issue
  • Past issues
  • By specialty
    • COVID-19
    • Cardiology
    • Gastroenterology
    • Immunology
    • Metabolism
    • Nephrology
    • Neuroscience
    • Oncology
    • Pulmonology
    • Vascular biology
    • All ...
  • Videos
    • ASCI Milestone Awards
    • Video Abstracts
    • Conversations with Giants in Medicine
  • Reviews
    • View all reviews ...
    • Neurodegeneration (Mar 2026)
    • Clinical innovation and scientific progress in GLP-1 medicine (Nov 2025)
    • Pancreatic Cancer (Jul 2025)
    • Complement Biology and Therapeutics (May 2025)
    • Evolving insights into MASLD and MASH pathogenesis and treatment (Apr 2025)
    • Microbiome in Health and Disease (Feb 2025)
    • Substance Use Disorders (Oct 2024)
    • View all review series ...
  • Viewpoint
  • Collections
    • In-Press Preview
    • Clinical Research and Public Health
    • Research Letters
    • Letters to the Editor
    • Editorials
    • Commentaries
    • Editor's notes
    • Reviews
    • Viewpoints
    • 100th anniversary
    • Top read articles

  • Current issue
  • Past issues
  • Specialties
  • Reviews
  • Review series
  • ASCI Milestone Awards
  • Video Abstracts
  • Conversations with Giants in Medicine
  • In-Press Preview
  • Clinical Research and Public Health
  • Research Letters
  • Letters to the Editor
  • Editorials
  • Commentaries
  • Editor's notes
  • Reviews
  • Viewpoints
  • 100th anniversary
  • Top read articles
  • About
  • Editors
  • Consulting Editors
  • For authors
  • Publication ethics
  • Publication alerts by email
  • Advertising
  • Job board
  • Contact
Aggregation shifts amyloid-β peptides from synaptogenic to synaptotoxic
Alberto Siddu, Silvia Natale, Connie H. Wong, Hamidreza Shaye, Thomas C. Südhof
Alberto Siddu, Silvia Natale, Connie H. Wong, Hamidreza Shaye, Thomas C. Südhof
View: Text | PDF
Research Article Cell biology Neuroscience

Aggregation shifts amyloid-β peptides from synaptogenic to synaptotoxic

  • Text
  • PDF
Abstract

Whether amyloid-β (Aβ) peptides are synaptogenic or synaptotoxic remains a pivotal open question in Alzheimer’s disease research. Here, we chronically treated human neurons with precisely controlled concentrations of chemically defined synthetic Aβ40, Aβ42, and Aβ42arctic peptides that exhibit distinct aggregation propensities. Remarkably, chronic exposure of human neurons to free Aβ40 at higher concentrations or to free Aβ42 at lower concentrations potently promoted synapse formation. In contrast, aggregated Aβ42 or Aβ42arctic at higher concentrations were neurotoxic and synaptotoxic. The synaptotoxic effects of Aβ peptides manifested as an initial contraction of the synaptic vesicle cluster followed by synapse loss. Aβ40 and Aβ42 peptides with scrambled or inverted sequences were inactive. Thus, our experiments reveal that Aβ peptides exhibit an aggregation-dependent functional dichotomy that renders them either synaptogenic or synaptotoxic, thereby providing insight into how Aβ peptides straddle a thin line between physiological synapse organization and pathological synapse disruption. Among others, our data suggest that Alzheimer’s disease therapies might aim to shift the balance of Aβ peptides from the aggregated to the free state instead of suppressing all Aβ peptides.

Authors

Alberto Siddu, Silvia Natale, Connie H. Wong, Hamidreza Shaye, Thomas C. Südhof

×

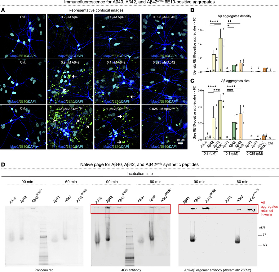
Figure 2

The neurotoxicity of Aβ42 and Aβ42arctic correlates with their aggregation state, whereas Aβ40 under our conditions of use does not exhibit any aggregation.

Options: View larger image (or click on image) Download as PowerPoint
The neurotoxicity of Aβ42 and Aβ42arctic correlates with their aggregati...
(A–C) Analyses of the density and size of 6E10-positive aggregates observed in human neurons cocultured with mouse glia (A) representative images of human neurons immunolabeled for the dendritic marker MAP2 (blue), Aβ marker 6E10 (green), and additionally stained with the nuclear marker DAPI (cyan); arrows indicate 6E10 positive aggregates. Scale bar: 10 μm. (B) Summary graphs of the 6E10-positive aggregates density measured as the number of structures per area of field of view as a function of the indicated conditions. (C) Summary graphs of the sizes of 6E10-positive aggregates calculated as area fraction occupied by aggregates in the total area of the field of view. (D) Image of immunoblots obtained after native polyacrylamide gel electrophoresis of synthetic Aβ40, Aβ42, and Aβ42arctic peptides after incubation at 37°C for 60 or 90 minutes. Blots were stained with Ponceau red or immunostained with the general Aβ antibody 4G8 or with an antibody that preferentially reacts with Aβ aggregates (Abcam 126892). Note that Aβ42arctic peptides are quantitatively aggregated and thus do not enter the gel but are retained in the wells (red boxes). All neurons were analyzed at DIV25. All numerical data are mean ± SEM; numbers of independent experiments are reported in the bars (n = 3). Statistical significance was assessed as prespecified by 1-way ANOVA with post hoc corrections, comparing the mean of each group with control (Ctrl). *P < 0.05; **P < 0.01; ***P <.001; ****P <.0001. Nonsignificant comparisons are not indicated. Additional representative images and analyses of the data as pseudo replicates as well as additional toxicity data are shown in Supplemental Figure 2.

Copyright © 2026 American Society for Clinical Investigation
ISSN: 0021-9738 (print), 1558-8238 (online)

Sign up for email alerts