Go to JCI Insight
  • About
  • Editors
  • Consulting Editors
  • For authors
  • Publication ethics
  • Publication alerts by email
  • Advertising
  • Job board
  • Contact
  • Clinical Research and Public Health
  • Current issue
  • Past issues
  • By specialty
    • COVID-19
    • Cardiology
    • Gastroenterology
    • Immunology
    • Metabolism
    • Nephrology
    • Neuroscience
    • Oncology
    • Pulmonology
    • Vascular biology
    • All ...
  • Videos
    • ASCI Milestone Awards
    • Video Abstracts
    • Conversations with Giants in Medicine
  • Reviews
    • View all reviews ...
    • Clinical innovation and scientific progress in GLP-1 medicine (Nov 2025)
    • Pancreatic Cancer (Jul 2025)
    • Complement Biology and Therapeutics (May 2025)
    • Evolving insights into MASLD and MASH pathogenesis and treatment (Apr 2025)
    • Microbiome in Health and Disease (Feb 2025)
    • Substance Use Disorders (Oct 2024)
    • Clonal Hematopoiesis (Oct 2024)
    • View all review series ...
  • Viewpoint
  • Collections
    • In-Press Preview
    • Clinical Research and Public Health
    • Research Letters
    • Letters to the Editor
    • Editorials
    • Commentaries
    • Editor's notes
    • Reviews
    • Viewpoints
    • 100th anniversary
    • Top read articles

  • Current issue
  • Past issues
  • Specialties
  • Reviews
  • Review series
  • ASCI Milestone Awards
  • Video Abstracts
  • Conversations with Giants in Medicine
  • In-Press Preview
  • Clinical Research and Public Health
  • Research Letters
  • Letters to the Editor
  • Editorials
  • Commentaries
  • Editor's notes
  • Reviews
  • Viewpoints
  • 100th anniversary
  • Top read articles
  • About
  • Editors
  • Consulting Editors
  • For authors
  • Publication ethics
  • Publication alerts by email
  • Advertising
  • Job board
  • Contact
Targeting plasticity in the pyrimidine synthesis pathway potentiates macrophage-mediated phagocytosis in pancreatic cancer models
Jie Zhao, Xinghao Li, Xinyu Li, Pengfei Ren, Yilan Wu, Hao Gong, Lijian Wu, Junran Huang, Saisai Wang, Ziwei Guo, Mo Chen, Zexian Zeng, Deng Pan
Jie Zhao, Xinghao Li, Xinyu Li, Pengfei Ren, Yilan Wu, Hao Gong, Lijian Wu, Junran Huang, Saisai Wang, Ziwei Guo, Mo Chen, Zexian Zeng, Deng Pan
View: Text | PDF
Research Article Immunology Metabolism Oncology

Targeting plasticity in the pyrimidine synthesis pathway potentiates macrophage-mediated phagocytosis in pancreatic cancer models

  • Text
  • PDF
Abstract

Macrophage-mediated phagocytosis plays a critical role in the elimination of cancer cells and shaping antitumor immunity. However, the tumor-intrinsic pathways that regulate cancer cell sensitivity to macrophage-mediated phagocytosis remain poorly defined. In this study, we performed a genome-wide CRISPR screen in murine pancreatic cancer cells cocultured with primary macrophages and identified that disruption of the tumor-intrinsic pyrimidine synthesis pathway enhances phagocytosis. Mechanistically, we discovered that macrophages inhibit the pyrimidine salvage pathway in tumor cells by upregulating Upp1-mediated uridine degradation through cytokines TNF-α and IL-1. This shift increased tumor cells’ reliance on de novo pyrimidine synthesis. As a result, tumor cells with impaired de novo pyrimidine synthesis showed depleted UMP and displayed enhanced exposure of phosphatidylserine (PtdSer), a major “eat-me” signal, thereby promoting macrophage-mediated phagocytosis. In multiple pancreatic cancer models, Cad-deficient tumors exhibited markedly reduced tumor burden with increased levels of phagocytosis by macrophages. Importantly, the Cad-mediated suppression of pancreatic cancer was dependent on TAMs and cytokines IL-1 and TNF-α. Pharmacological inhibition of DHODH, which blocks de novo pyrimidine synthesis, similarly decreased tumor burden with enhanced phagocytosis in pancreatic cancer models. These findings highlight the critical role of the tumor-intrinsic pyrimidine synthesis pathway in modulating macrophage-mediated antitumor immunity, with potential therapeutic implications.

Authors

Jie Zhao, Xinghao Li, Xinyu Li, Pengfei Ren, Yilan Wu, Hao Gong, Lijian Wu, Junran Huang, Saisai Wang, Ziwei Guo, Mo Chen, Zexian Zeng, Deng Pan

×

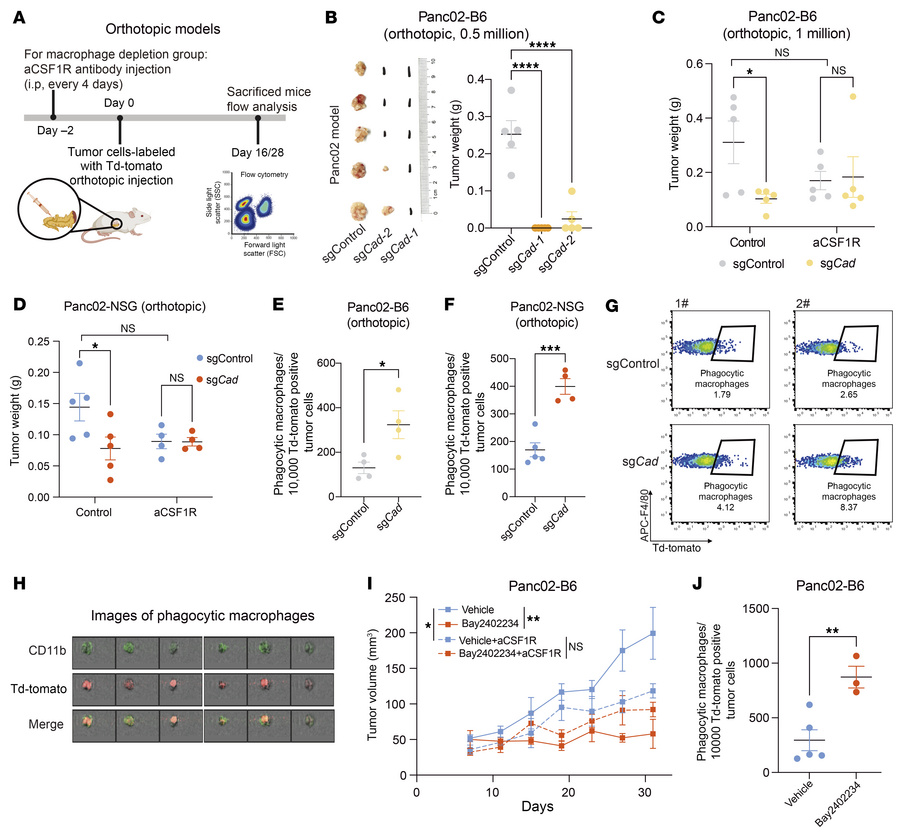
Figure 3

Inactivation of de novo pyrimidine synthesis pathway potentiates macrophage-mediated tumor control and phagocytosis in vivo.

Options: View larger image (or click on image) Download as PowerPoint
Inactivation of de novo pyrimidine synthesis pathway potentiates macroph...
(A) Schematic of pancreatic tumor orthotopic administration. Created using BioRender.com. (B) 5 × 105 of control or Cad-KO Panc02 cells were orthotopically implanted into B6 mice, and tumor weight was measured on day 28 after implantation. Tumor images (left) and weights (right) are shown. (C) 1 × 106 of control or Cad-KO Panc02 cells were orthotopically implanted into B6 mice, with or without aCSF1R antibody treatment. Tumor weight was measured on day 28 after implantation. (D) 5 × 105 of control or Cad KO-Panc02 cells was orthotopically implanted into NSG mice, with or without aCSF1R antibody treatment. Tumor weight was measured on day 16 after implantation. (E–H) Quantification of the normalized percentage of phagocytic macrophages in Panc02-Td-Tomato orthotopic tumors in B6 (E) and NSG (F) mice. Representative FACS plots are shown in G. Representative images showing overlay signals of CD11b (green) and Td-Tomato (red), as determined by imaging flow cytometry, are displayed in H. (I and J) B6 mice were inoculated with Td-Tomato-labeled Panc02 cells, treated with BAY2402234 or vehicle at 4mg/kg every 3 days (intratumorally), with or without anti-CSF1R antibody as indicated. Tumor growth curves (I) and statistics of phagocytic macrophages (J) are shown. Data are represented as mean ± SEM and analyzed by 1-way ANOVA (B), 2-way ANOVA (C and D), unpaired t test (E, F, and J), or mixed-effects model (REML) test (I). *P < 0.05, **P < 0.01, ***P < 0.001 and ****P < 0.0001. All data are representative of at least 2 independent experiments.

Copyright © 2026 American Society for Clinical Investigation
ISSN: 0021-9738 (print), 1558-8238 (online)

Sign up for email alerts