Go to JCI Insight
  • About
  • Editors
  • Consulting Editors
  • For authors
  • Publication ethics
  • Publication alerts by email
  • Advertising
  • Job board
  • Contact
  • Clinical Research and Public Health
  • Current issue
  • Past issues
  • By specialty
    • COVID-19
    • Cardiology
    • Gastroenterology
    • Immunology
    • Metabolism
    • Nephrology
    • Neuroscience
    • Oncology
    • Pulmonology
    • Vascular biology
    • All ...
  • Videos
    • ASCI Milestone Awards
    • Video Abstracts
    • Conversations with Giants in Medicine
  • Reviews
    • View all reviews ...
    • Clinical innovation and scientific progress in GLP-1 medicine (Nov 2025)
    • Pancreatic Cancer (Jul 2025)
    • Complement Biology and Therapeutics (May 2025)
    • Evolving insights into MASLD and MASH pathogenesis and treatment (Apr 2025)
    • Microbiome in Health and Disease (Feb 2025)
    • Substance Use Disorders (Oct 2024)
    • Clonal Hematopoiesis (Oct 2024)
    • View all review series ...
  • Viewpoint
  • Collections
    • In-Press Preview
    • Clinical Research and Public Health
    • Research Letters
    • Letters to the Editor
    • Editorials
    • Commentaries
    • Editor's notes
    • Reviews
    • Viewpoints
    • 100th anniversary
    • Top read articles

  • Current issue
  • Past issues
  • Specialties
  • Reviews
  • Review series
  • ASCI Milestone Awards
  • Video Abstracts
  • Conversations with Giants in Medicine
  • In-Press Preview
  • Clinical Research and Public Health
  • Research Letters
  • Letters to the Editor
  • Editorials
  • Commentaries
  • Editor's notes
  • Reviews
  • Viewpoints
  • 100th anniversary
  • Top read articles
  • About
  • Editors
  • Consulting Editors
  • For authors
  • Publication ethics
  • Publication alerts by email
  • Advertising
  • Job board
  • Contact
PPP2R2A insufficiency enhances PD-L1 immune checkpoint blockade efficacy in lung cancer through cGAS-STING activation
Zhaojun Qiu, No-Joon Song, Anqi Li, Deepika Singh, Chandra B. Prasad, Chunhong Yan, David P. Carbone, Qi-en Wang, Xiaoli Zhang, Zihai Li, Junran Zhang
Zhaojun Qiu, No-Joon Song, Anqi Li, Deepika Singh, Chandra B. Prasad, Chunhong Yan, David P. Carbone, Qi-en Wang, Xiaoli Zhang, Zihai Li, Junran Zhang
View: Text | PDF
Research Article Cell biology Immunology

PPP2R2A insufficiency enhances PD-L1 immune checkpoint blockade efficacy in lung cancer through cGAS-STING activation

  • Text
  • PDF
Abstract

PP2A B55α, a regulatory subunit of protein phosphatase 2 (PP2A), is underexpressed in greater than 40% of non–small cell lung cancer (NSCLC) cases due to loss of heterozygosity of PPP2R2A, the gene encoding this protein. Given that low PPP2R2A expression correlates with poor prognosis, treating PPP2R2A-deficient NSCLC represents an unmet medical need. Here, we show that PPP2R2A knockdown or its heterozygosity (PPP2R2A+/–) increases cytosolic DNA, leading to cGAS-STING-type I IFN pathway activation. PPP2R2A deficiency results in elevated expression of immune checkpoint protein PD-L1 via GSK-3β- and STING-dependent mechanisms. PPP2R2A+/– cancer cells have enhanced sensitivity to PD-L1 blockade in a mouse model of lung cancer due to modulation of the tumor immune microenvironment, resulting in increased NK cells and reduced infiltration and function of Tregs. Consequently, PD-L1 antibody treatment increases CD8+ T infiltration and activity, especially in tumors with PPP2R2A heterozygosity. Furthermore, systemic or Treg-specific IFNAR1 blockade reduces the efficacy of PD-L1 blockade in PPP2R2A+/– tumors. Patients with NSCLC with a low PPP2R2A/PD-L1 ratio respond better to immune checkpoint blockade (ICB). These findings underscore the therapeutic potential of ICB in treating PPP2R2A-deficient NSCLC and suggest that PPP2R2A deficiency could serve as a biomarker for guiding ICB-based therapies.

Authors

Zhaojun Qiu, No-Joon Song, Anqi Li, Deepika Singh, Chandra B. Prasad, Chunhong Yan, David P. Carbone, Qi-en Wang, Xiaoli Zhang, Zihai Li, Junran Zhang

×

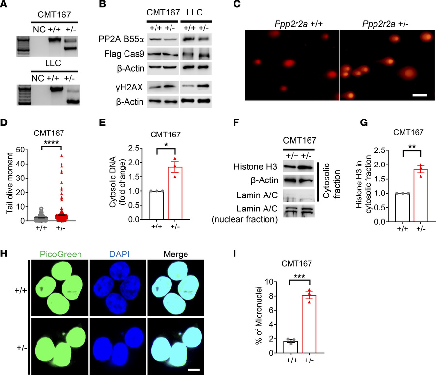
Figure 1

Monoallelic PPP2R2A KO leads to cytosolic DNA accumulation.

Options: View larger image (or click on image) Download as PowerPoint
Monoallelic PPP2R2A KO leads to cytosolic DNA accumulation.
(A and B) Ge...
(A and B) Genotyping and representative Western blot of Ppp2r2a+/+ and Ppp2r2a+/– CMT167 and LLC cells. (C and D) Neutral comet assays showing DNA DSBs. Data are presented as mean ± SEM from 3 biological repeats (n = 300) in D. (E–I) Quantification of cytosolic DNA, cytosolic histone H3, and MN in CMT167 cells. Data are presented as mean ± SEM (n = 3). *P < 0.05, **P < 0.01, ***P < 0.001, ****P < 0.0001 by Student’s t test. Scale bars: 200 μm in C and 30 μm in H.

Copyright © 2026 American Society for Clinical Investigation
ISSN: 0021-9738 (print), 1558-8238 (online)

Sign up for email alerts