Go to JCI Insight
  • About
  • Editors
  • Consulting Editors
  • For authors
  • Publication ethics
  • Publication alerts by email
  • Advertising
  • Job board
  • Contact
  • Clinical Research and Public Health
  • Current issue
  • Past issues
  • By specialty
    • COVID-19
    • Cardiology
    • Gastroenterology
    • Immunology
    • Metabolism
    • Nephrology
    • Neuroscience
    • Oncology
    • Pulmonology
    • Vascular biology
    • All ...
  • Videos
    • ASCI Milestone Awards
    • Video Abstracts
    • Conversations with Giants in Medicine
  • Reviews
    • View all reviews ...
    • Clinical innovation and scientific progress in GLP-1 medicine (Nov 2025)
    • Pancreatic Cancer (Jul 2025)
    • Complement Biology and Therapeutics (May 2025)
    • Evolving insights into MASLD and MASH pathogenesis and treatment (Apr 2025)
    • Microbiome in Health and Disease (Feb 2025)
    • Substance Use Disorders (Oct 2024)
    • Clonal Hematopoiesis (Oct 2024)
    • View all review series ...
  • Viewpoint
  • Collections
    • In-Press Preview
    • Clinical Research and Public Health
    • Research Letters
    • Letters to the Editor
    • Editorials
    • Commentaries
    • Editor's notes
    • Reviews
    • Viewpoints
    • 100th anniversary
    • Top read articles

  • Current issue
  • Past issues
  • Specialties
  • Reviews
  • Review series
  • ASCI Milestone Awards
  • Video Abstracts
  • Conversations with Giants in Medicine
  • In-Press Preview
  • Clinical Research and Public Health
  • Research Letters
  • Letters to the Editor
  • Editorials
  • Commentaries
  • Editor's notes
  • Reviews
  • Viewpoints
  • 100th anniversary
  • Top read articles
  • About
  • Editors
  • Consulting Editors
  • For authors
  • Publication ethics
  • Publication alerts by email
  • Advertising
  • Job board
  • Contact
CBFβ-SMMHC–driven leukemogenesis requires enhanced RUNX1-DNA binding affinity in mice
Tao Zhen, Yaqiang Cao, Tongyi Dou, Yun Chen, Guadalupe Lopez, Ana Catarina Menezes, Xufeng Wu, John A. Hammer, Jun Cheng, Lisa Garrett, Stacie Anderson, Martha Kirby, Stephen Wincovitch, Bayu Sisay, Abdel G. Elkahloun, Di Wu, Lucio H. Castilla, Wei Yang, Jiansen Jiang, Keji Zhao, P. Paul Liu
Tao Zhen, Yaqiang Cao, Tongyi Dou, Yun Chen, Guadalupe Lopez, Ana Catarina Menezes, Xufeng Wu, John A. Hammer, Jun Cheng, Lisa Garrett, Stacie Anderson, Martha Kirby, Stephen Wincovitch, Bayu Sisay, Abdel G. Elkahloun, Di Wu, Lucio H. Castilla, Wei Yang, Jiansen Jiang, Keji Zhao, P. Paul Liu
View: Text | PDF
Research Article Genetics Hematology

CBFβ-SMMHC–driven leukemogenesis requires enhanced RUNX1-DNA binding affinity in mice

  • Text
  • PDF
Abstract

The leukemia fusion gene CBFB-MYH11 requires RUNX1 for leukemogenesis, but the underlying mechanism is unclear. By in vitro studies, we found that CBFβ-SMMHC, the chimeric protein encoded by CBFB-MYH11, could enhance the binding affinity between RUNX1 and its target DNA. Increased RUNX1-DNA binding was also observed in myeloid progenitor cells from mice expressing CBFβ-SMMHC. Moreover, only CBFβ-SMMHC variants able to enhance the DNA binding affinity by RUNX1 could induce leukemia in mouse models. Marked transcriptomic changes, affecting genes associated with inflammatory response and target genes of CBFA2T3, were observed in mice expressing leukemogenic CBFβ-SMMHC variants. Finally, we show that CBFβ-SMMHC could not induce leukemia in mice with a Runx1-R188Q mutation, which reduces RUNX1 DNA binding but does not affect its interaction with CBFβ-SMMHC or its sequestration to cytoplasm by CBFβ-SMMHC. Our data suggest that, in addition to binding RUNX1 to regulate gene expression, enhancing RUNX1 binding affinity to its target DNA is an important mechanism by which CBFβ-SMMHC contributes to leukemogenesis, highlighting RUNX1-DNA interaction as a potential therapeutic target in inv(16) acute myeloid leukemia.

Authors

Tao Zhen, Yaqiang Cao, Tongyi Dou, Yun Chen, Guadalupe Lopez, Ana Catarina Menezes, Xufeng Wu, John A. Hammer, Jun Cheng, Lisa Garrett, Stacie Anderson, Martha Kirby, Stephen Wincovitch, Bayu Sisay, Abdel G. Elkahloun, Di Wu, Lucio H. Castilla, Wei Yang, Jiansen Jiang, Keji Zhao, P. Paul Liu

×

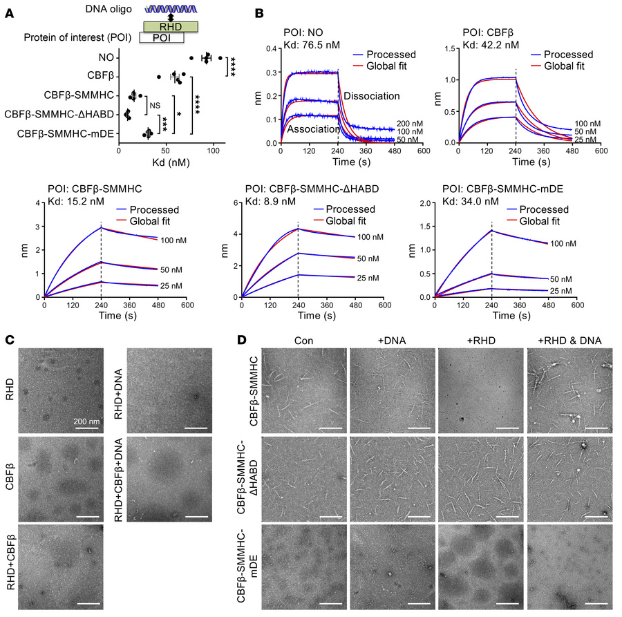
Figure 2

Leukemogenic CBFβ-SMMHC proteins enhance RUNX1 RHD binding affinity to target DNA sequences.

Options: View larger image (or click on image) Download as PowerPoint
Leukemogenic CBFβ-SMMHC proteins enhance RUNX1 RHD binding affinity to t...
(A and B) BLI assay to evaluate the interaction between the RHD and its target DNA in the presence of the indicated protein of interest. (A) Dot plot showing the binding affinities (mean ± SEM) between the RHD and its target DNA for each condition, with each dot representing an individual replicate. Statistical significance was assessed using 1-way ANOVA followed by Tukey’s post hoc test. *P < 0.05, ***P < 0.001, ****P < 0.0001. (B) Representative binding curves from the BLI assay, showing both the association and dissociation phases. (C and D) Representative images of the indicated proteins or protein-DNA complexes as detected by negative stain electron microscopy. Images shown are representative of 2–4 independent experiments. Scale bars: 200 nm for all panels.

Copyright © 2026 American Society for Clinical Investigation
ISSN: 0021-9738 (print), 1558-8238 (online)

Sign up for email alerts