Go to JCI Insight
  • About
  • Editors
  • Consulting Editors
  • For authors
  • Publication ethics
  • Publication alerts by email
  • Advertising
  • Job board
  • Contact
  • Clinical Research and Public Health
  • Current issue
  • Past issues
  • By specialty
    • COVID-19
    • Cardiology
    • Gastroenterology
    • Immunology
    • Metabolism
    • Nephrology
    • Neuroscience
    • Oncology
    • Pulmonology
    • Vascular biology
    • All ...
  • Videos
    • ASCI Milestone Awards
    • Video Abstracts
    • Conversations with Giants in Medicine
  • Reviews
    • View all reviews ...
    • Clinical innovation and scientific progress in GLP-1 medicine (Nov 2025)
    • Pancreatic Cancer (Jul 2025)
    • Complement Biology and Therapeutics (May 2025)
    • Evolving insights into MASLD and MASH pathogenesis and treatment (Apr 2025)
    • Microbiome in Health and Disease (Feb 2025)
    • Substance Use Disorders (Oct 2024)
    • Clonal Hematopoiesis (Oct 2024)
    • View all review series ...
  • Viewpoint
  • Collections
    • In-Press Preview
    • Clinical Research and Public Health
    • Research Letters
    • Letters to the Editor
    • Editorials
    • Commentaries
    • Editor's notes
    • Reviews
    • Viewpoints
    • 100th anniversary
    • Top read articles

  • Current issue
  • Past issues
  • Specialties
  • Reviews
  • Review series
  • ASCI Milestone Awards
  • Video Abstracts
  • Conversations with Giants in Medicine
  • In-Press Preview
  • Clinical Research and Public Health
  • Research Letters
  • Letters to the Editor
  • Editorials
  • Commentaries
  • Editor's notes
  • Reviews
  • Viewpoints
  • 100th anniversary
  • Top read articles
  • About
  • Editors
  • Consulting Editors
  • For authors
  • Publication ethics
  • Publication alerts by email
  • Advertising
  • Job board
  • Contact
RCC2 and CD24 cooperate to modulate prostate cancer progression through vimentin ubiquitination and β-catenin activation
Xuelian Cui, Yicun Wang, Chao Zhang, Zhichao Liu, Haiyan Yu, Lizhong Wang, Jiangbing Zhou, Runhua Liu
Xuelian Cui, Yicun Wang, Chao Zhang, Zhichao Liu, Haiyan Yu, Lizhong Wang, Jiangbing Zhou, Runhua Liu
View: Text | PDF
Research Article Cell biology Genetics Oncology

RCC2 and CD24 cooperate to modulate prostate cancer progression through vimentin ubiquitination and β-catenin activation

  • Text
  • PDF
Abstract

CD24 promotes prostate cancer progression and metastasis by disrupting the ARF-NPM interaction and impairing p53 signaling. However, the mechanisms underlying CD24-driven metastasis remain unclear. This study identifies a novel interaction between CD24 and Regulator of Chromosome Condensation 2 (RCC2), a protein involved in cell proliferation and migration. IHC analysis of prostate adenocarcinoma samples showed frequent coexpression of CD24 (49%) and RCC2 (82%) with a positive correlation between coexpression of CD24 (49%) and RCC2 (82%). Functional assays revealed complex roles: RCC2 KO suppressed proliferation but increased migration and invasion, while CD24 KO reduced both proliferation and migration. Dual KO of CD24 and RCC2 further inhibited proliferation but had varied effects on migration. In mouse xenografts, RCC2 KO increased lung metastasis without significantly affecting primary tumor growth, while CD24 KO reduced both tumor growth and metastasis. Mechanistically, RCC2 controls migration by promoting ubiquitination and degradation of vimentin, affecting cytoskeletal dynamics. In contrast, CD24 targets RCC2 for degradation, thereby regulating β-catenin signaling. Notably, RCC2 KO enhances β-catenin activity by suppressing inhibitors AXIN2 and APC, whereas CD24 KO inhibits this pathway. These findings reveal a regulatory loop where CD24 and RCC2 reciprocally control proliferation and metastasis, positioning the CD24-RCC2 axis as a promising therapeutic target in prostate cancer.

Authors

Xuelian Cui, Yicun Wang, Chao Zhang, Zhichao Liu, Haiyan Yu, Lizhong Wang, Jiangbing Zhou, Runhua Liu

×

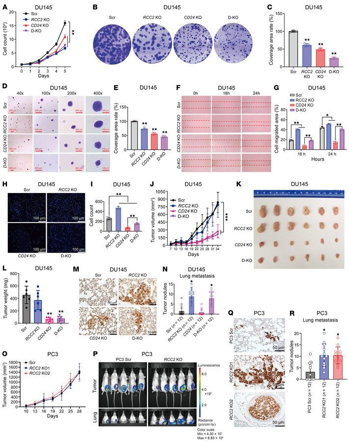
Figure 3

Effects of CD24 and RCC2 knockouts on cell proliferation, migration, tumor growth, and metastasis in human prostate cancer cell models.

Options: View larger image (or click on image) Download as PowerPoint
Effects of CD24 and RCC2 knockouts on cell proliferation, migration, tum...
(A–E) Cell proliferation assays in CD24 knockout (KO), RCC2 KO, and CD24/RCC2 KO (D-KO) DU145 cells compared to scrambled control (Scr) cells, evaluated by cell growth, colony formation, and soft agar assays. Scale bars (D): 500 μm (40× and 100× panels); 200 μm (200× panel); and 100 μm (400× panel) (F–I) Cell migration rates determined by wound healing and Transwell migration assays in CD24 KO, RCC2 KO, and CD24/RCC2 KO DU145 cells compared with scrambled control cells. Red dotted lines indicate the edge of cell migration. Blue DAPI staining dots refer to the cells that have crossed the transwell chamber membrane. Scale bar (H): 100 μm. (J–L) In vivo tumor growth analysis in NSG mice subcutaneously inoculated with DU145 cells, showing tumor volumes, sizes, and weights in CD24 KO, RCC2 KO, and CD24/RCC2 KO xenografts compared with scrambled controls. (M and N) Lung metastasis rates and gross tumor nodules in CD24 KO, RCC2 KO, and CD24/RCC2 KO xenografts compared with scrambled controls, determined by IHC analysis with a specific anti-human vimentin antibody, staining shows lung metastatic tumor cells with Vimentin expression. Scale bar (M): 50 μm. (O and P) Tumor growth, weight, and lung metastasis in NSG mice implanted with luciferase-labeled PC3 cells with or without RCC2 KO. (Q and R) Quantitative analysis of lung metastasis in PC3 xenografts in RCC2 KO compared to scrambled controls by IHC analysis with a specific anti-human vimentin antibody, staining shows lung metastatic tumor cells with Vimentin expression. Scale bars (Q): 50 μm. Data are presented as mean ± SD. *P < 0.05, **P < 0.01, and ***P < 0.001 by 1-way ANOVA with Tukey’s multiple comparisons test (C, G, I, L, N, and R) or 2-way ANOVA vs. scrambled control group (A, J, and O). All experiments were repeated 2 or 3 times.

Copyright © 2026 American Society for Clinical Investigation
ISSN: 0021-9738 (print), 1558-8238 (online)

Sign up for email alerts