Go to JCI Insight
  • About
  • Editors
  • Consulting Editors
  • For authors
  • Publication ethics
  • Publication alerts by email
  • Advertising
  • Job board
  • Contact
  • Clinical Research and Public Health
  • Current issue
  • Past issues
  • By specialty
    • COVID-19
    • Cardiology
    • Gastroenterology
    • Immunology
    • Metabolism
    • Nephrology
    • Neuroscience
    • Oncology
    • Pulmonology
    • Vascular biology
    • All ...
  • Videos
    • ASCI Milestone Awards
    • Video Abstracts
    • Conversations with Giants in Medicine
  • Reviews
    • View all reviews ...
    • Neurodegeneration (Mar 2026)
    • Clinical innovation and scientific progress in GLP-1 medicine (Nov 2025)
    • Pancreatic Cancer (Jul 2025)
    • Complement Biology and Therapeutics (May 2025)
    • Evolving insights into MASLD and MASH pathogenesis and treatment (Apr 2025)
    • Microbiome in Health and Disease (Feb 2025)
    • Substance Use Disorders (Oct 2024)
    • View all review series ...
  • Viewpoint
  • Collections
    • In-Press Preview
    • Clinical Research and Public Health
    • Research Letters
    • Letters to the Editor
    • Editorials
    • Commentaries
    • Editor's notes
    • Reviews
    • Viewpoints
    • 100th anniversary
    • Top read articles

  • Current issue
  • Past issues
  • Specialties
  • Reviews
  • Review series
  • ASCI Milestone Awards
  • Video Abstracts
  • Conversations with Giants in Medicine
  • In-Press Preview
  • Clinical Research and Public Health
  • Research Letters
  • Letters to the Editor
  • Editorials
  • Commentaries
  • Editor's notes
  • Reviews
  • Viewpoints
  • 100th anniversary
  • Top read articles
  • About
  • Editors
  • Consulting Editors
  • For authors
  • Publication ethics
  • Publication alerts by email
  • Advertising
  • Job board
  • Contact
Glioblastoma stem cells resist cuproptosis with circadian variation of copper levels
Fanen Yuan, Xujia Wu, Huairui Yuan, Donghai Wang, Tengfei Huang, Po Zhang, Hailong Mi, Weichi Wu, Suchet Taori, Priscilla Chan, Kenji Miki, Maged T. Ghoche, Linjie Zhao, Kalil G. Abdullah, Steve A. Kay, Qiulian Wu, Jeremy N. Rich
Fanen Yuan, Xujia Wu, Huairui Yuan, Donghai Wang, Tengfei Huang, Po Zhang, Hailong Mi, Weichi Wu, Suchet Taori, Priscilla Chan, Kenji Miki, Maged T. Ghoche, Linjie Zhao, Kalil G. Abdullah, Steve A. Kay, Qiulian Wu, Jeremy N. Rich
View: Text | PDF
Research Article Cell biology Neuroscience Oncology

Glioblastoma stem cells resist cuproptosis with circadian variation of copper levels

  • Text
  • PDF
Abstract

Cuproptosis involves accumulation of intracellular copper that triggers mitochondrial lipoylated protein aggregation and destabilization of iron–sulfur cluster proteins, leading to cell death. Pharmacologic induction of cuproptosis has been proposed as a cancer therapy. Here, we find that glioblastoma (GBM) stem cells (GSCs) displayed relative resistance to cuproptosis with circadian variation of intracellular copper levels. CRISPR screening of copper regulators under concurrent treatment with copper ionophore or clock disruption revealed dependency on ATPase copper transporting alpha (ATP7A). Circadian control of copper homeostasis was mediated by the core clock transcription factor, brain and muscle ARNT-like 1 (BMAL1). In turn, ATP7A promoted tumor cell growth through regulation of fatty acid desaturation. Copper levels negatively fed back into the circadian circuitry through sequestosome 1/p62–mediated lysosomal degradation of BMAL1. Targeting the circadian clock or fatty acid desaturation augmented cuproptosis antitumor effects. Crosstalk between the core circadian clock and copper sustains GSCs, reshaping fatty acid metabolism and promoting drug resistance, which may inform development of combination therapies for GBM.

Authors

Fanen Yuan, Xujia Wu, Huairui Yuan, Donghai Wang, Tengfei Huang, Po Zhang, Hailong Mi, Weichi Wu, Suchet Taori, Priscilla Chan, Kenji Miki, Maged T. Ghoche, Linjie Zhao, Kalil G. Abdullah, Steve A. Kay, Qiulian Wu, Jeremy N. Rich

×

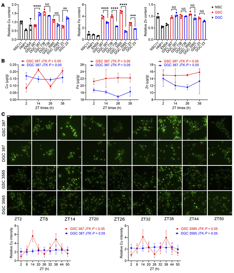
Figure 2

Copper levels display circadian oscillations specifically in GSCs.

Options: View larger image (or click on image) Download as PowerPoint
Copper levels display circadian oscillations specifically in GSCs.
(A) I...
(A) ICP-MS analysis of copper, iron, and zinc in GSCs, DGCs, and NSCs. Data from 3 independent experiments are shown as mean ± SEM, normalized to NSC11. One-way ANOVA with multiple comparisons. (B) ICP-MS analysis of synchronized GSCs and DGCs (100 nM dexamethasone). Data (mean ± SEM, n = 3) analyzed for rhythmicity using the RTK (JTK_CYCLE-based) algorithm. (C) Live-cell copper imaging of GSC387, DGC387, GSC3565, and DGC3565 at 6-hour intervals after synchronization (100 nM dexamethasone). Relative fluorescence intensity was quantified. Scale bar: 20 μm. Rhythmicity determined by RTK; P < 0.05 indicates significant rhythmicity. **P < 0.01, ***P < 0.001, ****P < 0.0001.

Copyright © 2026 American Society for Clinical Investigation
ISSN: 0021-9738 (print), 1558-8238 (online)

Sign up for email alerts