Go to JCI Insight
  • About
  • Editors
  • Consulting Editors
  • For authors
  • Publication ethics
  • Publication alerts by email
  • Advertising
  • Job board
  • Contact
  • Clinical Research and Public Health
  • Current issue
  • Past issues
  • By specialty
    • COVID-19
    • Cardiology
    • Gastroenterology
    • Immunology
    • Metabolism
    • Nephrology
    • Neuroscience
    • Oncology
    • Pulmonology
    • Vascular biology
    • All ...
  • Videos
    • ASCI Milestone Awards
    • Video Abstracts
    • Conversations with Giants in Medicine
  • Reviews
    • View all reviews ...
    • Clinical innovation and scientific progress in GLP-1 medicine (Nov 2025)
    • Pancreatic Cancer (Jul 2025)
    • Complement Biology and Therapeutics (May 2025)
    • Evolving insights into MASLD and MASH pathogenesis and treatment (Apr 2025)
    • Microbiome in Health and Disease (Feb 2025)
    • Substance Use Disorders (Oct 2024)
    • Clonal Hematopoiesis (Oct 2024)
    • View all review series ...
  • Viewpoint
  • Collections
    • In-Press Preview
    • Clinical Research and Public Health
    • Research Letters
    • Letters to the Editor
    • Editorials
    • Commentaries
    • Editor's notes
    • Reviews
    • Viewpoints
    • 100th anniversary
    • Top read articles

  • Current issue
  • Past issues
  • Specialties
  • Reviews
  • Review series
  • ASCI Milestone Awards
  • Video Abstracts
  • Conversations with Giants in Medicine
  • In-Press Preview
  • Clinical Research and Public Health
  • Research Letters
  • Letters to the Editor
  • Editorials
  • Commentaries
  • Editor's notes
  • Reviews
  • Viewpoints
  • 100th anniversary
  • Top read articles
  • About
  • Editors
  • Consulting Editors
  • For authors
  • Publication ethics
  • Publication alerts by email
  • Advertising
  • Job board
  • Contact
Molecular glue degrader function of SPOP inhibitors enhances STING-dependent immunotherapy efficacy in melanoma models
Zhichuan Zhu, Xin Zhou, Max Xu, Jianfeng Chen, Kevin C. Robertson, Gatphan Atassi, Mark G. Woodcock, Allie C. Mills, Laura E. Herring, Gianpietro Dotti, Pengda Liu
Zhichuan Zhu, Xin Zhou, Max Xu, Jianfeng Chen, Kevin C. Robertson, Gatphan Atassi, Mark G. Woodcock, Allie C. Mills, Laura E. Herring, Gianpietro Dotti, Pengda Liu
View: Text | PDF
Research Article Cell biology Oncology

Molecular glue degrader function of SPOP inhibitors enhances STING-dependent immunotherapy efficacy in melanoma models

  • Text
  • PDF
Abstract

The E3 ligase SPOP plays a context-dependent role in cancer by targeting specific cellular proteins for degradation, thereby influencing cell behavior. However, its role in tumor immunity remains largely unexplored. In this study, we revealed that SPOP targeted the innate immune sensor STING for degradation in a CK1γ phosphorylation-dependent manner to promote melanoma growth. Stabilization of STING by escaping SPOP-mediated degradation enhanced antitumor immunity by increasing IFN-β production and ISG expression. Notably, small-molecule SPOP inhibitors not only blocked STING recognition by SPOP, but also acted as molecular glues, redirecting SPOP to target neosubstrates such as CBX4 for degradation. This CBX4 degradation led to increased DNA damage, which in turn activated STING and amplified innate immune responses. In a xenografted melanoma B16 tumor model, single-cell RNA-seq analysis demonstrated that SPOP inhibition induced the infiltration of immune cells associated with anti–PD-1 responses. Consequently, SPOP inhibitors synergized with immune checkpoint blockade to suppress B16 tumor growth in syngeneic murine models and enhanced the efficacy of CAR.CD19-T cell therapy. Our findings highlight a molecular glue degrader property of SPOP inhibitors, with potential implications for other E3 ligase–targeting small molecules designed to disrupt protein–protein interactions.

Authors

Zhichuan Zhu, Xin Zhou, Max Xu, Jianfeng Chen, Kevin C. Robertson, Gatphan Atassi, Mark G. Woodcock, Allie C. Mills, Laura E. Herring, Gianpietro Dotti, Pengda Liu

×

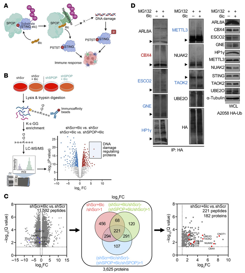
Figure 9

Systematic profiling of the protein degradation landscape induced by SPOP inhibition.

Options: View larger image (or click on image) Download as PowerPoint
Systematic profiling of the protein degradation landscape induced by SPO...
(A) Schematic diagram of the hypothesis that 6lc binding to SPOP not only disrupts SPOP interactions with its bona fide substrates, resulting in STING accumulation, but also recruits neosubstrates to SPOP for regulation, which triggers DNA damage, STING activation, and immune response. (B) Workflow of detecting 6lc-induced protein ubiquitination. Control and SPOP-depleted A2058 cells were lysed after 12 h of treatment with 10 μM 6lc. Ubiquitinated peptides with diglycine tag resulting from trypsin digestion were enriched by K-ε-GG immunoaffinity beads, followed by quantitative LC-MS/MS analysis. Candidates regulating DNA damage were selected from 6lc-induced SPOP-dependent ubiquitinated proteins for validation. (C) Selection of candidates from all ubiquitinated proteins significantly changed upon 6lc treatment. Left volcano plot shows K-ε-GG peptides significantly changed (q value < 0.05, log2 fold change < −0.6 or > 0.6) in shScr cells after 6lc treatment. Hits in blue are peptides of SPOP substrates downregulated after 6lc treatment. Middle Venn diagram shows among 11,502 peptides belonging to 3,625 proteins, 221 peptides belonging to 182 proteins were at least 2-fold more enriched in shScr+6lc than in shScr, in shScr+6lc (vs. shScr) than in shSPOP+6lc (vs. shScr), and in shScr+6lc (vs. shScr) than in shSPOP+6lc (vs. shSPOP). In the right volcano plot, top hits in red with DNA damage–regulating function were selected for validation. (D) IB analyses of HA-IP and WCL derived from HA-Ub–expressing A2058 cells treated with 10 μM 6lc and 10 μM MG132 for 12 h. Arrowheads indicate positions of full-length proteins. Representative experiments shown in figures were repeated at least 2 times independently with similar results.

Copyright © 2026 American Society for Clinical Investigation
ISSN: 0021-9738 (print), 1558-8238 (online)

Sign up for email alerts