Go to JCI Insight
  • About
  • Editors
  • Consulting Editors
  • For authors
  • Publication ethics
  • Publication alerts by email
  • Advertising
  • Job board
  • Contact
  • Clinical Research and Public Health
  • Current issue
  • Past issues
  • By specialty
    • COVID-19
    • Cardiology
    • Gastroenterology
    • Immunology
    • Metabolism
    • Nephrology
    • Neuroscience
    • Oncology
    • Pulmonology
    • Vascular biology
    • All ...
  • Videos
    • ASCI Milestone Awards
    • Video Abstracts
    • Conversations with Giants in Medicine
  • Reviews
    • View all reviews ...
    • Clinical innovation and scientific progress in GLP-1 medicine (Nov 2025)
    • Pancreatic Cancer (Jul 2025)
    • Complement Biology and Therapeutics (May 2025)
    • Evolving insights into MASLD and MASH pathogenesis and treatment (Apr 2025)
    • Microbiome in Health and Disease (Feb 2025)
    • Substance Use Disorders (Oct 2024)
    • Clonal Hematopoiesis (Oct 2024)
    • View all review series ...
  • Viewpoint
  • Collections
    • In-Press Preview
    • Clinical Research and Public Health
    • Research Letters
    • Letters to the Editor
    • Editorials
    • Commentaries
    • Editor's notes
    • Reviews
    • Viewpoints
    • 100th anniversary
    • Top read articles

  • Current issue
  • Past issues
  • Specialties
  • Reviews
  • Review series
  • ASCI Milestone Awards
  • Video Abstracts
  • Conversations with Giants in Medicine
  • In-Press Preview
  • Clinical Research and Public Health
  • Research Letters
  • Letters to the Editor
  • Editorials
  • Commentaries
  • Editor's notes
  • Reviews
  • Viewpoints
  • 100th anniversary
  • Top read articles
  • About
  • Editors
  • Consulting Editors
  • For authors
  • Publication ethics
  • Publication alerts by email
  • Advertising
  • Job board
  • Contact
Molecular glue degrader function of SPOP inhibitors enhances STING-dependent immunotherapy efficacy in melanoma models
Zhichuan Zhu, Xin Zhou, Max Xu, Jianfeng Chen, Kevin C. Robertson, Gatphan Atassi, Mark G. Woodcock, Allie C. Mills, Laura E. Herring, Gianpietro Dotti, Pengda Liu
Zhichuan Zhu, Xin Zhou, Max Xu, Jianfeng Chen, Kevin C. Robertson, Gatphan Atassi, Mark G. Woodcock, Allie C. Mills, Laura E. Herring, Gianpietro Dotti, Pengda Liu
View: Text | PDF
Research Article Cell biology Oncology

Molecular glue degrader function of SPOP inhibitors enhances STING-dependent immunotherapy efficacy in melanoma models

  • Text
  • PDF
Abstract

The E3 ligase SPOP plays a context-dependent role in cancer by targeting specific cellular proteins for degradation, thereby influencing cell behavior. However, its role in tumor immunity remains largely unexplored. In this study, we revealed that SPOP targeted the innate immune sensor STING for degradation in a CK1γ phosphorylation-dependent manner to promote melanoma growth. Stabilization of STING by escaping SPOP-mediated degradation enhanced antitumor immunity by increasing IFN-β production and ISG expression. Notably, small-molecule SPOP inhibitors not only blocked STING recognition by SPOP, but also acted as molecular glues, redirecting SPOP to target neosubstrates such as CBX4 for degradation. This CBX4 degradation led to increased DNA damage, which in turn activated STING and amplified innate immune responses. In a xenografted melanoma B16 tumor model, single-cell RNA-seq analysis demonstrated that SPOP inhibition induced the infiltration of immune cells associated with anti–PD-1 responses. Consequently, SPOP inhibitors synergized with immune checkpoint blockade to suppress B16 tumor growth in syngeneic murine models and enhanced the efficacy of CAR.CD19-T cell therapy. Our findings highlight a molecular glue degrader property of SPOP inhibitors, with potential implications for other E3 ligase–targeting small molecules designed to disrupt protein–protein interactions.

Authors

Zhichuan Zhu, Xin Zhou, Max Xu, Jianfeng Chen, Kevin C. Robertson, Gatphan Atassi, Mark G. Woodcock, Allie C. Mills, Laura E. Herring, Gianpietro Dotti, Pengda Liu

×

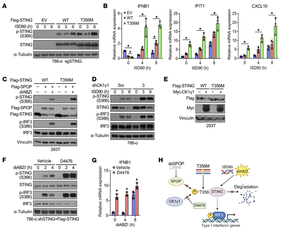
Figure 6

The STING-T356M mutant exhibits an enhanced ability to respond to dsDNA, owing to its evasion of SPOP-mediated degradation.

Options: View larger image (or click on image) Download as PowerPoint
The STING-T356M mutant exhibits an enhanced ability to respond to dsDNA,...
(A and B) IB (A) and RT-PCR (B) analyses of indicated 786-o stable cell lines treated with 5 μg/mL of ISD90 for indicated periods. Data are shown as mean ± SD, n = 3. (C) IB analyses of 293T cells transfected with indicated constructs and treated with 3 μM diABZI for 4 h. (D) IB analyses of control and CK1γ1-depleted 786-o cells treated with 5 μg/mL of ISD90 for indicated periods. (E) IB analyses of 293T cells transfected with indicated constructs. (F) IB analyses of STING-reconstituted 786-o cells treated first with 40 μM D4476 for 24 h and then with 3 μM diABZI for indicated periods. (G) RT-PCR analyses of IFNB1 mRNA in 786-o cells treated first with 40 μM D4476 for 24 h and then with 3 μM diABZI for indicated periods. (H) Schematic of STING stabilization resulting from SPOP depletion, CK1γ1 inhibition, and STING-T356M mutation and increased sensitivity to DNA and STING agonist for type I interferon signaling activation. One-way ANOVA followed by Tukey’s multiple-comparison test (B) or 2-tailed unpaired Student’s t test (G). *P < 0.05. Representative experiments shown in figures were repeated at least 2 times independently with similar results.

Copyright © 2026 American Society for Clinical Investigation
ISSN: 0021-9738 (print), 1558-8238 (online)

Sign up for email alerts