Go to JCI Insight
  • About
  • Editors
  • Consulting Editors
  • For authors
  • Publication ethics
  • Publication alerts by email
  • Advertising
  • Job board
  • Contact
  • Clinical Research and Public Health
  • Current issue
  • Past issues
  • By specialty
    • COVID-19
    • Cardiology
    • Gastroenterology
    • Immunology
    • Metabolism
    • Nephrology
    • Neuroscience
    • Oncology
    • Pulmonology
    • Vascular biology
    • All ...
  • Videos
    • ASCI Milestone Awards
    • Video Abstracts
    • Conversations with Giants in Medicine
  • Reviews
    • View all reviews ...
    • Neurodegeneration (Mar 2026)
    • Clinical innovation and scientific progress in GLP-1 medicine (Nov 2025)
    • Pancreatic Cancer (Jul 2025)
    • Complement Biology and Therapeutics (May 2025)
    • Evolving insights into MASLD and MASH pathogenesis and treatment (Apr 2025)
    • Microbiome in Health and Disease (Feb 2025)
    • Substance Use Disorders (Oct 2024)
    • View all review series ...
  • Viewpoint
  • Collections
    • In-Press Preview
    • Clinical Research and Public Health
    • Research Letters
    • Letters to the Editor
    • Editorials
    • Commentaries
    • Editor's notes
    • Reviews
    • Viewpoints
    • 100th anniversary
    • Top read articles

  • Current issue
  • Past issues
  • Specialties
  • Reviews
  • Review series
  • ASCI Milestone Awards
  • Video Abstracts
  • Conversations with Giants in Medicine
  • In-Press Preview
  • Clinical Research and Public Health
  • Research Letters
  • Letters to the Editor
  • Editorials
  • Commentaries
  • Editor's notes
  • Reviews
  • Viewpoints
  • 100th anniversary
  • Top read articles
  • About
  • Editors
  • Consulting Editors
  • For authors
  • Publication ethics
  • Publication alerts by email
  • Advertising
  • Job board
  • Contact
Lnk deficiency enhances translesion synthesis to alleviate replication stress and promote hematopoietic stem cell fitness
Brijendra Singh, Md Akram Hossain, Xiao Hua Liang, Jeremie Fages, Carlo Salas Salinas, Roger A. Greenberg, Wei Tong
Brijendra Singh, Md Akram Hossain, Xiao Hua Liang, Jeremie Fages, Carlo Salas Salinas, Roger A. Greenberg, Wei Tong
View: Text | PDF
Research Article Development Hematology

Lnk deficiency enhances translesion synthesis to alleviate replication stress and promote hematopoietic stem cell fitness

  • Text
  • PDF
Abstract

The adaptor protein LNK/SH2B3 negatively regulates hematopoietic stem cell (HSC) homeostasis. Lnk-deficient mice show marked expansion of HSCs without premature exhaustion. Lnk deficiency largely restores HSC function in Fanconi anemia (FA) mouse models and primary FA patient cells, albeit protective mechanisms remain enigmatic. Here, we uncover a role for LNK in regulating translesion synthesis (TLS) during HSC replication. Lnk deficiency reduced replication stress–associated DNA damage, particularly in the FA background. Lnk deficiency suppressed single-strand DNA breaks, while enhancing replication fork restart in FA-deficient HSCs. Diminished replication-associated damage in Lnk-deficient HSCs occurred commensurate with reduced ATR/p53 checkpoint activation that is linked to HSC attrition. Notably, Lnk deficiency ameliorated HSC attrition in FA mice without exacerbating carcinogenesis during aging. Moreover, we demonstrated that enhanced HSC fitness from Lnk deficiency was associated with increased TLS activity via REV1 and, to a lesser extent, TLS polymerase eta (η). TLS polymerases are specialized to execute DNA replication in the presence of lesions or natural replication fork barriers that stall replicative polymerases. Our findings implicate elevated use of these specialized DNA polymerases as critical to the enhanced HSC function imparted by Lnk deficiency, which has important ramifications for stem cell therapy and regenerative medicine in general.

Authors

Brijendra Singh, Md Akram Hossain, Xiao Hua Liang, Jeremie Fages, Carlo Salas Salinas, Roger A. Greenberg, Wei Tong

×

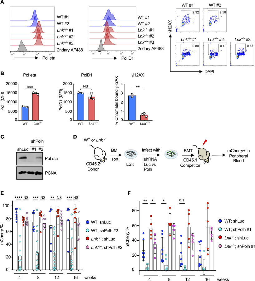
Figure 8

Lnk-deficient HSCs have increased chromatin-bound Polƞ, and their superior reconstituting activity in part depends on Polƞ.

Options: View larger image (or click on image) Download as PowerPoint

Lnk-deficient HSCs have increased chromatin-bound Polƞ, and their super...
(A) Representative flow cytometric histogram plots for chromatin-bound Polη (left) and Polδ1 (D1, middle) in the HSCs of WT and Lnk−/− mice. γH2AX/DAPI flow plots are shown (right). (B) Quantification of MFIs of Polƞ, Polδ1, and γH2AX in HSCs as examined in A. (C) Examination of the efficiency of Polƞ depletion using 2 different shRNAs by WB. (D–F) LSK cells from WT and Lnk−/− mice were infected with lentiviruses expressing shRNA-mediated knockdown of PolH or luciferase (Luc) as a control and subsequently transplanted into lethally irradiated recipient mice. (D) Schematic illustration of the lentiviral transduction/BMT experimental scheme. (E and F) Quantification of mCherry+ percentages within CD45.2+ donors in the peripheral blood from each group after transplantation using shRNA-PolH#2 (E) or shRNA-PolH#1 (F). Each symbol represents an individual mouse. Bars indicate mean frequencies, and error bars indicate SD. P values were calculated using 1-way ANOVA; *P < 0.05, **P < 0.01, ***P < 0.001.

Copyright © 2026 American Society for Clinical Investigation
ISSN: 0021-9738 (print), 1558-8238 (online)

Sign up for email alerts